教科版五年级上册科学期末测试卷附完整答案(各地真题).doc 立即下载
2024-07-27
约2.3千字
约9页
0
674KB
举报 版权申诉
预览加载中,请您耐心等待几秒...

教科版五年级上册科学期末测试卷附完整答案(各地真题).doc

教科版五年级上册科学期末测试卷附完整答案(各地真题).doc

预览

免费试读已结束,剩余 4 页请下载文档后查看

10 金币

下载文档

如果您无法下载资料,请参考说明:

1、部分资料下载需要金币,请确保您的账户上有足够的金币

2、已购买过的文档,再次下载不重复扣费

3、资料包下载后请先用软件解压,在使用对应软件打开

教科版五年级上册科学期末测试卷
一.选择题(共6题,共12分)
1.影响水钟计时准确性的因素有很多,其中最关键的是()。
A.保证水滴滴速均匀
B.滴水孔尽量小
C.容器越大越好
2.在《世界地图》上,你看到的白色通常表示()。
A.平原
B.冰川
C.山地
D.沙漠
E.海洋
3.当光斜着照射在镜面上时,光会()。
A.进入了镜子
B.沿原路返回
C.向另一个方向射出
D.一部分透过镜子,一部分向另一个方向射出
4.如果把地球比作一个鸡蛋,那么地壳相当于鸡蛋的()。
A.蛋壳
B.蛋清
C.蛋黄
5.古代人们用来照明以及计时的工具是()。
A.蜡烛
B.滴漏
C.焚香
6.下列四种仪器中,利用光影计时的是()。
A.
B.
C.
D.
二.填空题(共6题,共34分)
1.光在空气中是沿()传播的,当光遇到不透明的障碍物时,在障碍物后面就会形成()。
2.骨、()和()组成人体的运动系统,他们相互配合,共同完成身体的各种运动。
3.有的运动是()都可以进行的,如散步、游泳、慢跑、骑车等。


4.我国地形多种多样,地形地势的特点是(),西部多(),东部多()我国主要的五大地形分别是()、()、()、()、()。我国的河流大多是()的流向。
5.当水壶内水位较()时,水流得比较快;水位较()时,水流得比较慢,采用多级漏壶的结构可以很大程度上保证漏壶水流的稳定,提高水钟的准确性。
6.在远古时代,人类用天上的太阳来计时,日出而作,日落而息,()交替自然而然成了人类最早使用的时间单位。
三.判断题(共6题,共12分)
1.身体中骨骼的作用是进行运动、支撑身体、保护内脏器官等。()
2.人体某个部位注射麻药后,这个部位的神经与大脑依然有联系。()
3.火山喷发只会给人类带来危害,不会带来好处。()
4.用肉眼看太阳光几乎是白色的。()
5.黄河入海口的沙洲是因为河水流速快,河水带着泥沙不断冲刷形成。()
6.光能透过不透明的物体,比如科学书。()
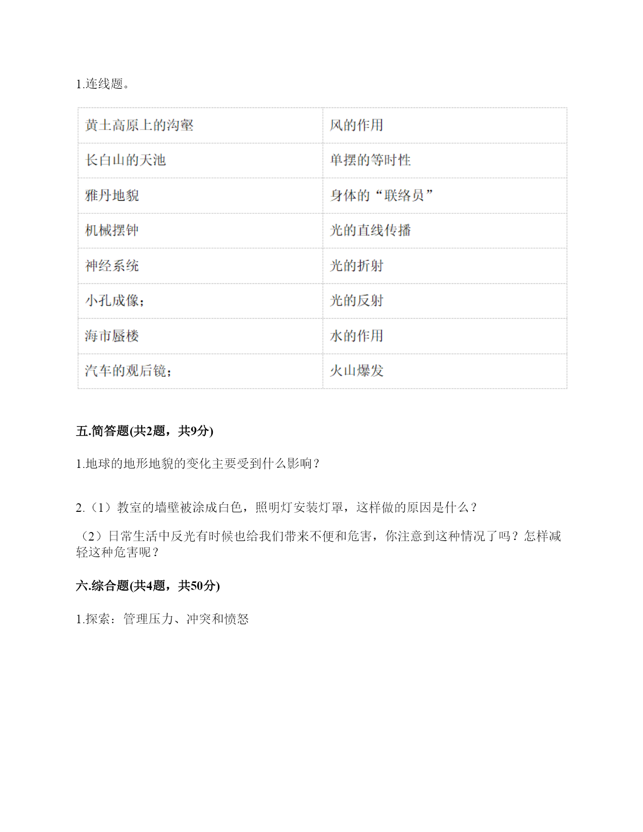
四.连线题(共1题,共16分)
1.连线题。

五.简答题(共2题,共9分)
1.地球的地形地貌的变化主要受到什么影响?
2.(1)教室的墙壁被涂成白色,照明灯安装灯罩,这样做的原因是什么?
(2)日常生活中反光有时候也给我们带来不便和危害,你注意到这种情况了吗?怎样减轻这种危害呢?
六.综合题(共4题,共50分)
1.探索:管理压力、冲突和愤怒

(1)长期的压力会损害身体健康,不仅可能让你感觉_________、_________、___________,还会使你_______,难以学会新东西,因此我们要学会管理压力。
(2)当你愤怒时,你应该_________(填“贸然从事”或“三思而后行”)
2.下面是小刚同学做“探究光的传播规律”的实验过程。请仔细观察图片,回答相关问题。

图1图2
1.在图1中,将手电筒的光从第-张卡纸的小孔中射入,最终()[填“能”或“不能”]在纸屏上形成光斑;在图2中,将手电筒的光从第一张卡纸的小孔中射入,最终()[填“能”或“不能”]在纸屏上形成光斑。
2.根据两次实验现象,可以得出结论:()。
3.在图2中,移动第()张卡纸可以得到与图1相同的实验效果。
3.体验下蹲和站立时骨骼、关节和肌肉的运动,并回答问题。
1.在对应的现象处画“√”
关节/变化情况描述观察到的现象下蹲运动①腿部弯曲□腿部伸直□
②膝关节转动□膝关节不动□
③腿部肌肉收缩、舒张□腿部肌肉不变□
④腿骨骨骼运动□腿骨骨骼不动□由蹲下慢慢站立①腿部弯曲□腿部伸直□
②膝关节转动□膝关节不动□
③腿部肌肉收缩、舒张□腿部肌肉不变□
④腿骨骨骼运动□腿骨骨骼不动□2.我们发现:运动时,________________________________________。
4.实验内容:研究心脏的跳动
实验器材:水槽、洗耳球、塑料管、红色水
实验过程:
(1)在水槽中倒入适量的红色水,把洗耳球与管子连接好;
(2)把管子插入水中,挤压、松开洗耳球,同时观察管子中水的流动情况;
(3)持续挤压1分钟,数出挤压的次数,并说出手的感觉。
实验分析与交流:
①在这实验中,洗耳球相当于(),管子相当于(),水相当于血液;
②挤压洗耳球时相当于心脏是()的,并且看到水被()心脏;松开洗耳球时相当于心脏是()的,同时看到水被()心脏;
参考答案
一.选择题
1.A
2.B
3.C
4.A
5.A
6.D
二.填空题
1.直线;影子
2.关节;肌肉
3.终生
4.西高东低;高山;平原;平原;山地;高原;丘陵;盆地;自西向东
5.高;低
6.昼夜
三.判断题
1.√
2.√
3.×
4.√
5.√
6.×
四.连线题
1.
五.简答题
1.导致地表形态发生变化的力量主要来自两个方面,一是内力作用,二是外力作用。
2
查看更多
单篇购买
VIP会员(1亿+VIP文档免费下)

扫码即表示接受《下载须知》

教科版五年级上册科学期末测试卷附完整答案(各地真题)

文档大小:674KB

限时特价:扫码查看

• 请登录后再进行扫码购买
• 使用微信/支付宝扫码注册及付费下载,详阅 用户协议 隐私政策
• 如已在其他页面进行付款,请刷新当前页面重试
• 付费购买成功后,此文档可永久免费下载
全场最划算
12个月
199.0
¥360.0
限时特惠
3个月
69.9
¥90.0
新人专享
1个月
19.9
¥30.0
24个月
398.0
¥720.0
6个月会员
139.9
¥180.0

6亿VIP文档任选,共次下载特权。

已优惠

微信/支付宝扫码完成支付,可开具发票

VIP尽享专属权益

VIP文档免费下载

赠送VIP文档免费下载次数

阅读免打扰

去除文档详情页间广告

专属身份标识

尊贵的VIP专属身份标识

高级客服

一对一高级客服服务

多端互通

电脑端/手机端权益通用