沪教版数学六年级下册期末检测试题(网校专用).docx 立即下载
2024-07-27
约2.4千字
约6页
0
47KB
举报 版权申诉
预览加载中,请您耐心等待几秒...

沪教版数学六年级下册期末检测试题(网校专用).docx

沪教版数学六年级下册期末检测试题(网校专用).docx

预览

免费试读已结束,剩余 1 页请下载文档后查看

10 金币

下载文档

如果您无法下载资料,请参考说明:

1、部分资料下载需要金币,请确保您的账户上有足够的金币

2、已购买过的文档,再次下载不重复扣费

3、资料包下载后请先用软件解压,在使用对应软件打开

沪教版数学六年级下册期末检测试题
一.选择题(共8题,共16分)
1.小明的期末数学成绩高于平均分3分记为+3,小亮的分数记为-4,说明()。
A.高于平均分4分B.低于平均分4分C.小明和小亮相差4分
2.一个圆锥的体积是36立方米,底面积是12平方米,它的高是()米。
A.9B.6C.3
3.哈市某日的最高气温为2℃,最低气温为-8℃,那么这天的最高气温比最低气温高()。
A.-10℃B.-6℃C.6℃D.10℃
4.一个圆锥形沙堆,测得底面周长是12.56米,高1.5米。这个沙堆的体积是()。
A.12.56立方米B.18.84立方米C.31.4立方米D.6.28立方米
5.今年玉米的产量比去年增加了二成三,今年玉米的产量相当于去年的()。
A.77%B.123%C.23%D.2.3%
6.一个圆柱的侧面积是125.6平方米,高是10分米,它的体积是()立方分米。
A.125.6B.1256C.12560D.1256000
7.在下面的四句话中,正确的是()。
A.正方形的面积与边长成反比例。
B.一个数不是正数就是负数。
C.一袋糖的质量为3千克,把这袋糖平均分成5份,其中2份的质量是千克。
D.一件商品降价20%,也就是这件商品打八折出售。
8.下表记录了某日我国几个城市的气温,气温最高的是()。

A.西安B.北京C.沈阳D.兰州
二.判断题(共8题,共16分)
1.甲数的20%等于乙数的,则甲数大于乙数,甲乙两数均不为零。()
2.表面积相等的长方形和正方体,它们的体积也相等。()
3.圆锥体体积一定,底面积和高成反比例。()
4.订阅《少年文艺》的份数与总钱数成反比例。()
5.妈妈今天挣了100元钱,记为+100,爸爸今天花了50元,应记为-50元。()
6.把15:14写成分数的形式是。()
7.圆柱有无数条高,而圆锥只有一条高。()
8.+4,+9,+12是正数,-3,-7,-21是负数,5既不是正数,也不是负数。()
三.填空题(共8题,共12分)
1.已知A:B=2:3,B:C=3:4,如果A比C少10,那么B是().
2.六一班同学进行跳远比赛,他们的平均成绩是2.90米,记作0米,王亮的成绩记作-0.03,他的实际成绩是________米。
3.某山区去年拥有电视的家庭有400户,今年比去年增长了25%,今年拥有电视的家庭有()户。
4.把39米长的钢管按6∶7分成两段,较长的一段是()米。
5.甲和乙的比是3:5,乙和丙的比是3:2,那么甲和丙的比是()。
6.一个圆柱的侧面展开图是一个正方形,高是25.12cm,这个圆柱的底面半径是()cm。
7.芳芳的妈妈这个月给她20元,零用花去12元,存入存钱罐8元,用正负数分别表示花去和存入存钱罐的钱是________元和________元。(按花去、存入的顺序填写)
8.如果+80m表示小红向北走了80m,那么-70m表示小红向________走了________m。
四.计算题(共2题,共16分)
1.直接写出答案。

2.解比例。

五.作图题(共1题,共6分)
1.在直线上表示下列各数。
-5,3,0,-2,0.5,

六.解答题(共6题,共32分)
1.新华书店打折出售图书,张老师用340元买了一套《中国四大名著》,而原价是400元。这套《中国四大名著》打了几折?
2.压路机前轮直径10分米,宽2.5米,前轮转一周,可以压路多少平方米?如果平均每分前进50米,这台压路机每时压路多少平方米?
3.一只股票7月份比6月份上涨了15%,8月份又比7月份下降了15%。请问这只股票8月份的股份和6月份比是上涨了还是下降了?变化幅度是多少?
4.一个无盖的圆柱形铁皮水桶,底面直径是0.4米,高是0.8米,要在水桶里、外两面都漆防锈漆,油漆的面积大约是多少平方米?(得数保留一位小数)
5.在一个底面半径为10厘米的圆柱形杯里装满水,水里放了一个底面半径为5厘米的圆锥形铅锤,当铅锤从水中完全取出后,杯里的水面下降了0.5厘米,这个铅锤的体积是多少?
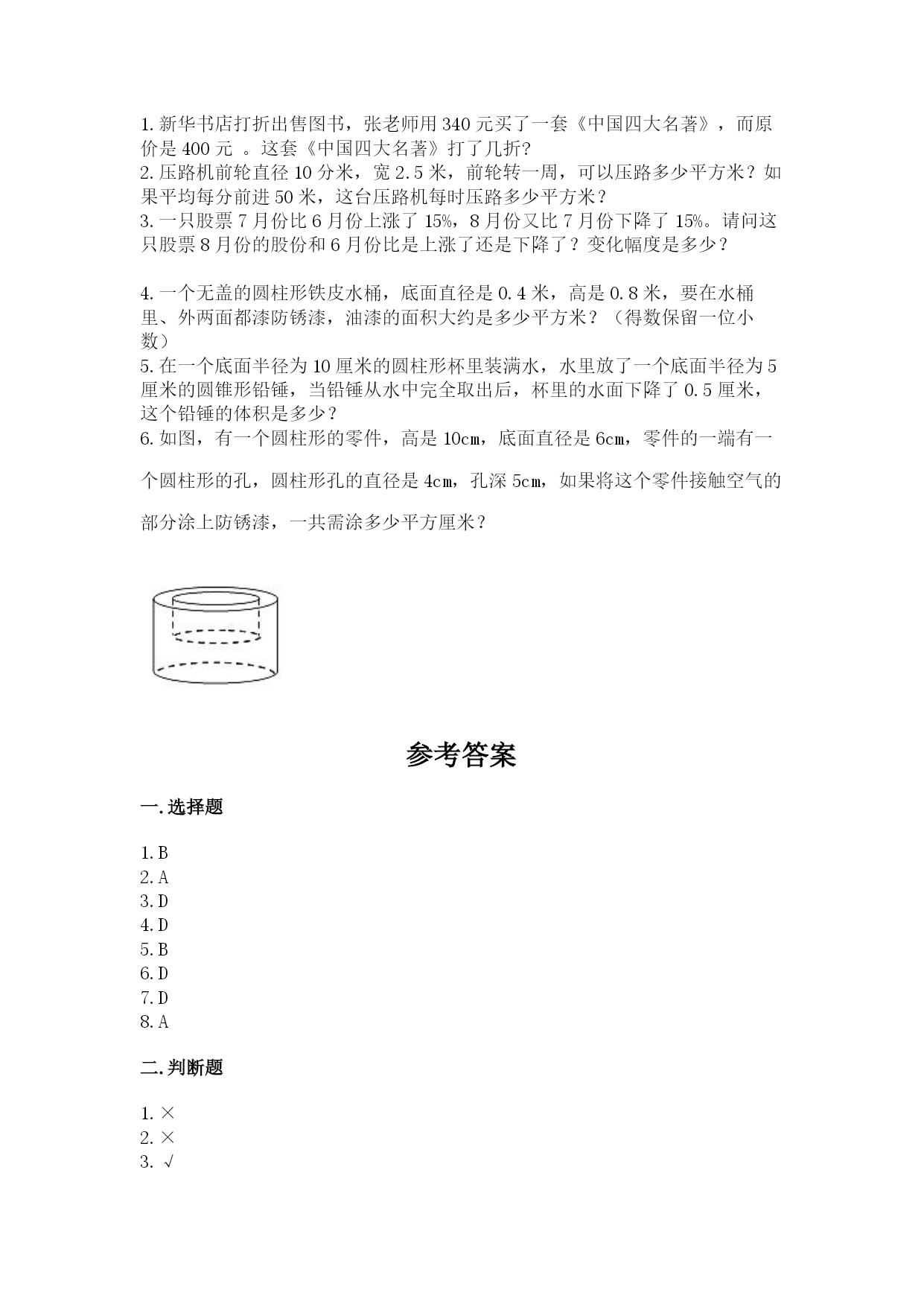
6.如图,有一个圆柱形的零件,高是10cm,底面直径是6cm,零件的一端有一个圆柱形的孔,圆柱形孔的直径是4cm,孔深5cm,如果将这个零件接触空气的部分涂上防锈漆,一共需涂多少平方厘米?

参考答案
一.选择题
1.B
2.A
3.D
4.D
5.B
6.D
7.D
8.A
二.判断题
1.×
2.×
3.√
4.×
5.√
6.×
7.√
8.×
三.填空题
1.15
2.2.87
3.500
4.21
5.9:10
6.4
7.-12;+8
8.南;70
四.计算题
1.0.06;0.8;0.056;87.5;;1.05;;5
2.(1)42.75(2)0.1(3)0.2(4)6
五.作图题
1.根据正负数
查看更多
单篇购买
VIP会员(1亿+VIP文档免费下)

扫码即表示接受《下载须知》

沪教版数学六年级下册期末检测试题(网校专用)

文档大小:47KB

限时特价:扫码查看

• 请登录后再进行扫码购买
• 使用微信/支付宝扫码注册及付费下载,详阅 用户协议 隐私政策
• 如已在其他页面进行付款,请刷新当前页面重试
• 付费购买成功后,此文档可永久免费下载
全场最划算
12个月
199.0
¥360.0
限时特惠
3个月
69.9
¥90.0
新人专享
1个月
19.9
¥30.0
24个月
398.0
¥720.0
6个月会员
139.9
¥180.0

6亿VIP文档任选,共次下载特权。

已优惠

微信/支付宝扫码完成支付,可开具发票

VIP尽享专属权益

VIP文档免费下载

赠送VIP文档免费下载次数

阅读免打扰

去除文档详情页间广告

专属身份标识

尊贵的VIP专属身份标识

高级客服

一对一高级客服服务

多端互通

电脑端/手机端权益通用