

如果您无法下载资料,请参考说明:
1、部分资料下载需要金币,请确保您的账户上有足够的金币
2、已购买过的文档,再次下载不重复扣费
3、资料包下载后请先用软件解压,在使用对应软件打开
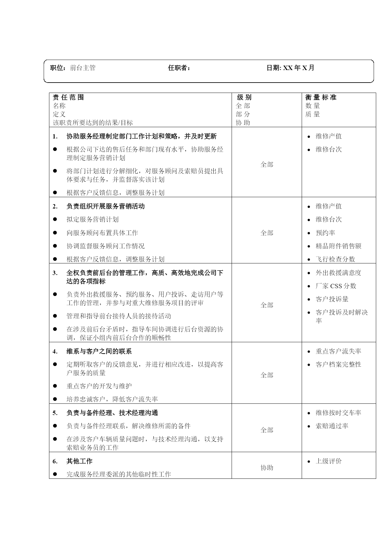
WilliamM.Mercer,Incorporated1166AvenueoftheAmericasNewYork,NY10036212/3457000XX汽车销售服务有限公司前台主管岗位职责书识别号日期:XX年X月机构:部门:服务部职位:前台主管任职者:接受主管职位:服务经理主管名称:核准目的(职位存在的理由,限制和目标)为了提高客户满意度,根据厂家售后服务宗旨,在服务经理的领导下,组织服务顾问与维修人员对来店维修车辆提供高质服务,以提高厂家的品牌知名度,增加经销商服务附加值。直属员工人事权限下属总人数:雇佣/解雇无建议决定直接下属:薪酬/业绩评估无建议决定间接下属:升/降级无建议决定类别:内部调动无建议决定经理:专业人员:其他:工作网络内部外部外部服务经理保险公司大客户客户保险公司前台主管服务顾问、索赔员、售后信息员、服务前台、车间协调最低要求教育程度大专以上学历,汽车或相关专业经验3年以上汽车维修工作经验,至少1年的服务管理经验特殊知识具备基本的企业管理知识和较好的服务营销知识;掌握丰富的汽车理论知识和汽车维修知识技能具有较强的组织协调能力、沟通能力及语言表达能力,熟练掌握计算机,有驾驶执照职位:前台主管任职者:日期:XX年X月责任范围名称定义该职责所要达到的结果/目标级别全部部分协助衡量标准数量质量协助服务经理制定部门工作计划和策略,并及时更新根据公司下达的售后任务和部门现有水平,协助服务经理制定服务营销计划将部门计划进行分解细化,对服务顾问及索赔员提出具体要求与任务,并监督落实该计划根据客户反馈信息,调整服务计划全部维修产值维修台次负责组织开展服务营销活动拟定服务营销计划向服务顾问布置具体工作协调监督服务顾问工作情况根据客户反馈信息,调整服务计划全部维修产值维修台次预约率精品附件销售额飞行检查分数全权负责前后台的管理工作,高质、高效地完成公司下达的各项指标负责外出救援服务、预约服务、用户投诉、走访用户等工作的管理,并参与对重大维修服务项目的评审管理和指导前台接待人员的接待活动在涉及前后台矛盾时,指导车间协调进行后台资源的协调,保证小组内前后台合作的顺畅性全部外出救援满意度厂家CSS分数客户投诉量客户投诉及时解决率维系与客户之间的联系定期听取客户的反馈意见,并进行相应改进,以提高客户服务的质量重点客户的开发与维护培养忠诚客户,降低客户流失率全部重点客户流失率客户档案完整性负责与备件经理、技术经理沟通负责与备件经理联系,解决维修所需的备件在涉及客户车辆质量问题时,与技术经理沟通,以支持索赔业务员的工作全部维修按时交车率索赔通过率其他工作完成服务经理委派的其他临时性工作协助上级评价
Ta的资源

2024-2025学年吉林九台区加工河中学七年级数学第一学期期中考试模拟试题含解析

2024-2025学年吉林九台区加工河中学七年级数学第一学期期中综合测试试题含解析

2024-2025学年吉林九台区加工河中学七年级数学第一学期期中综合测试模拟试题含解析

2024-2025学年吉林九台区加工河中学七年级数学第一学期期中统考试题含解析

2024-2025学年吉林九台区加工河中学七年级数学第一学期期中统考模拟试题含解析

2024-2025学年吉林九台区加工河中学七年级数学第一学期期中经典试题含解析

2024-2025学年吉林九台区加工河中学七年级数学第一学期期中经典模拟试题含解析

2024-2025学年吉林九台区加工河中学七年级数学第一学期期中监测试题含解析

2024-2025学年吉林九台区加工河中学七年级数学第一学期期中监测模拟试题含解析

2024-2025学年吉林九台区加工河中学七年级数学第一学期期中检测试题含解析

lj****88
实名认证
内容提供者


最近下载
贵州省城市管理行政执法条例.doc
贵州省城市管理行政执法条例.doc
一种基于双轨缆道的牵引式雷达波在线测流系统.pdf
一种基于双轨缆道的牵引式雷达波在线测流系统.pdf
一种胃肠道超声检查助显剂及其制备方法.pdf
201651206021+莫武林+浅析在互联网时代下酒店的营销策略——以湛江民大喜来登酒店为例.doc
201651206021+莫武林+浅析在互联网时代下酒店的营销策略——以湛江民大喜来登酒店为例.doc
用于空间热电转换的耐高温涡轮发电机转子及其装配方法.pdf
用于空间热电转换的耐高温涡轮发电机转子及其装配方法.pdf
用于空间热电转换的耐高温涡轮发电机转子及其装配方法.pdf