小升初数学期末模拟测试卷附参考答案【能力提升】.doc 立即下载
2024-07-30
约1.9千字
约6页
0
120KB
举报 版权申诉
预览加载中,请您耐心等待几秒...

小升初数学期末模拟测试卷附参考答案【能力提升】.doc

小升初数学期末模拟测试卷附参考答案【能力提升】.doc

预览

免费试读已结束,剩余 1 页请下载文档后查看

10 金币

下载文档

如果您无法下载资料,请参考说明:

1、部分资料下载需要金币,请确保您的账户上有足够的金币

2、已购买过的文档,再次下载不重复扣费

3、资料包下载后请先用软件解压,在使用对应软件打开

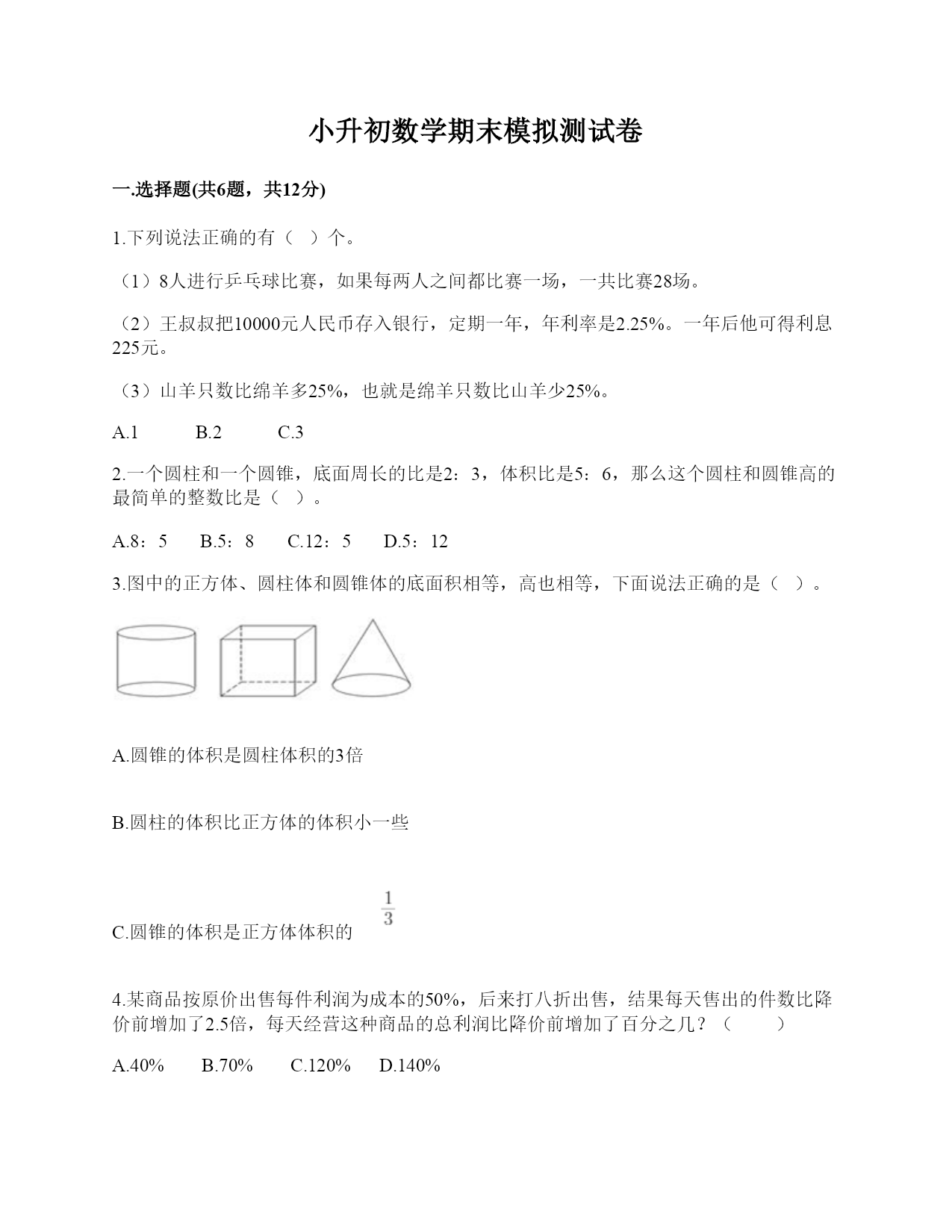
小升初数学期末模拟测试卷一.选择题(共6题,共12分)1.下列说法正确的有()个。(1)8人进行乒乓球比赛,如果每两人之间都比赛一场,一共比赛28场。(2)王叔叔把10000元人民币存入银行,定期一年,年利率是2.25%。一年后他可得利息225元。(3)山羊只数比绵羊多25%,也就是绵羊只数比山羊少25%。A.1B.2C.32.一个圆柱和一个圆锥,底面周长的比是2:3,体积比是5:6,那么这个圆柱和圆锥高的最简单的整数比是()。A.8:5B.5:8C.12:5D.5:123.图中的正方体、圆柱体和圆锥体的底面积相等,高也相等,下面说法正确的是()。A.圆锥的体积是圆柱体积的3倍B.圆柱的体积比正方体的体积小一些C.圆锥的体积是正方体体积的4.某商品按原价出售每件利润为成本的50%,后来打八折出售,结果每天售出的件数比降价前增加了2.5倍,每天经营这种商品的总利润比降价前增加了百分之几?()A.40%B.70%C.120%D.140%5.数轴上点()的位置在和之间。A.AB.BC.CD.D6.如果一个人先向东走6m记作+6m,后来这个人又走-7m,结果是()。A.相当于从起点向东走了13mB.相当于从起点向东走了1mC.相当于从起点向西走了13mD.相当于从起点向西走了1m二.判断题(共6题,共12分)1.两个齿轮咬合转动时,转的圈数与齿数成反比例。()2.0可以看成正数,也可以看成负数。()3.长方体的高一定,体积与底面积成正比例。()4.在+、-4、0、6、-2.7这5个数中,整数有2个。()5.因为7>4,所以-7>-4。()6.正数和负数统称整数。()三.填空题(共6题,共12分)1.气象部门测定,高度每增加1千米,气温大约下降5℃,现在地面气温是15℃,那么4千米高空的气温是________℃。2.0.4=()︰10==()%。3.甲与乙的比为4:3,乙与丙的比为5:6,那么甲:丙=()。4.数轴上表示正数的点在原点的________,表示负数的点在原点的________。5.在数轴上,从表示0的点出发,向右移动3个单位长度到A点,A点表示的数是________;从表示0的点出发向左移动6个单位长度到B点,B点表示的数是________。6.昨天某个城市的最低温度是-5℃,今天上升了4℃,今天的最低温度是________。四.计算题(共1题,共8分)1.解比例。五.作图题(共1题,共5分)1.在下面的方格纸中画一个面积是8cm2的长方形,再把这个长方形的各边长扩大到原来的2倍,画出图形。(每个方格代表边长为1cm的正方形)六.解答题(共6题,共30分)1.少年服饰专卖店换季促销,每件半袖原价50元,现在八折销售。小林买了三件,一共花了多少钱?2.一个圆锥形沙堆,高是1.8米,底面半径是5米,每立方米沙重1.7吨,这堆沙约重多少吨?3.一个圆锥体的体积是15.7立方分米,底面积是3.14平方分米,它的高有多少分米。4.小明在银行存入700元,记作+700,如果小明的账户余额从2000变成2500,那么应该记作?5.在六(1)班新年联欢会的“猜谜”抢答比赛中,规定答对1题得5分,答错1题得-8分,不答者得0分,淘淘共得12分,他抢答几次?答对几道题?答错几道题?6.一个圆柱形水杯,底面直径10厘米,高40厘米,现在有10升的水倒入这个水杯中,可以倒满几杯?参考答案一.选择题1.A2.B3.C4.A5.B6.D二.判断题1.√2.×3.√4.×5.×6.×三.填空题1.-52.4;20;403.10:94.右边;左边5.+3;-66.-1℃四.计算题1.(1)42.75(2)0.1(3)0.2(4)6五.作图题1.如下:六.解答题1.解:50×80%×3=120(元)答:一共花了120元。2.沙堆的体积:×3.14×52×1.8=×3.14×25×1.8=47.1(立方米)沙堆的重量:1.7×47.1≈80.07(吨)答:这堆沙约重80.07吨。3.解:15.7×3÷3.14=15(分米)答:它的高有15分米。4.+500,余额从2000变为2500,也就是存入了500元,记作+5005.解:抢答5次,答对4道,答错1道;抢答18次,答对12道,答错6道;抢答31次,答对20道,答错11道;抢答44次,答对28道,答错16道;……(答案不唯一)6.3.14×(10÷2)×40=3.14×1000=3140(立方厘米)=3.14(升)10÷3.14≈3(杯〕答:可以倒满3杯。
查看更多
单篇购买
VIP会员(1亿+VIP文档免费下)

扫码即表示接受《下载须知》

小升初数学期末模拟测试卷附参考答案【能力提升】

文档大小:120KB

限时特价:扫码查看

• 请登录后再进行扫码购买
• 使用微信/支付宝扫码注册及付费下载,详阅 用户协议 隐私政策
• 如已在其他页面进行付款,请刷新当前页面重试
• 付费购买成功后,此文档可永久免费下载
全场最划算
12个月
199.0
¥360.0
限时特惠
3个月
69.9
¥90.0
新人专享
1个月
19.9
¥30.0
24个月
398.0
¥720.0
6个月会员
139.9
¥180.0

6亿VIP文档任选,共次下载特权。

已优惠

微信/支付宝扫码完成支付,可开具发票

VIP尽享专属权益

VIP文档免费下载

赠送VIP文档免费下载次数

阅读免打扰

去除文档详情页间广告

专属身份标识

尊贵的VIP专属身份标识

高级客服

一对一高级客服服务

多端互通

电脑端/手机端权益通用