试题-全国-2017_(青海专版)2017中考化学命题研究 第二编 重点题型突破篇 专题五 物质的推断题(精讲)试题.doc 立即下载
2023-03-05
约5.8千字
约6页
0
400KB
举报 版权申诉
预览加载中,请您耐心等待几秒...

试题-全国-2017_(青海专版)2017中考化学命题研究 第二编 重点题型突破篇 专题五 物质的推断题(精讲)试题.doc

试题-全国-2017_(青海专版)2017中考化学命题研究 第二编 重点题型突破篇 专题五 物质的推断题(精讲)试题.doc

预览

免费试读已结束,剩余 1 页请下载文档后查看

10 金币

下载文档

如果您无法下载资料,请参考说明:

1、部分资料下载需要金币,请确保您的账户上有足够的金币

2、已购买过的文档,再次下载不重复扣费

3、资料包下载后请先用软件解压,在使用对应软件打开

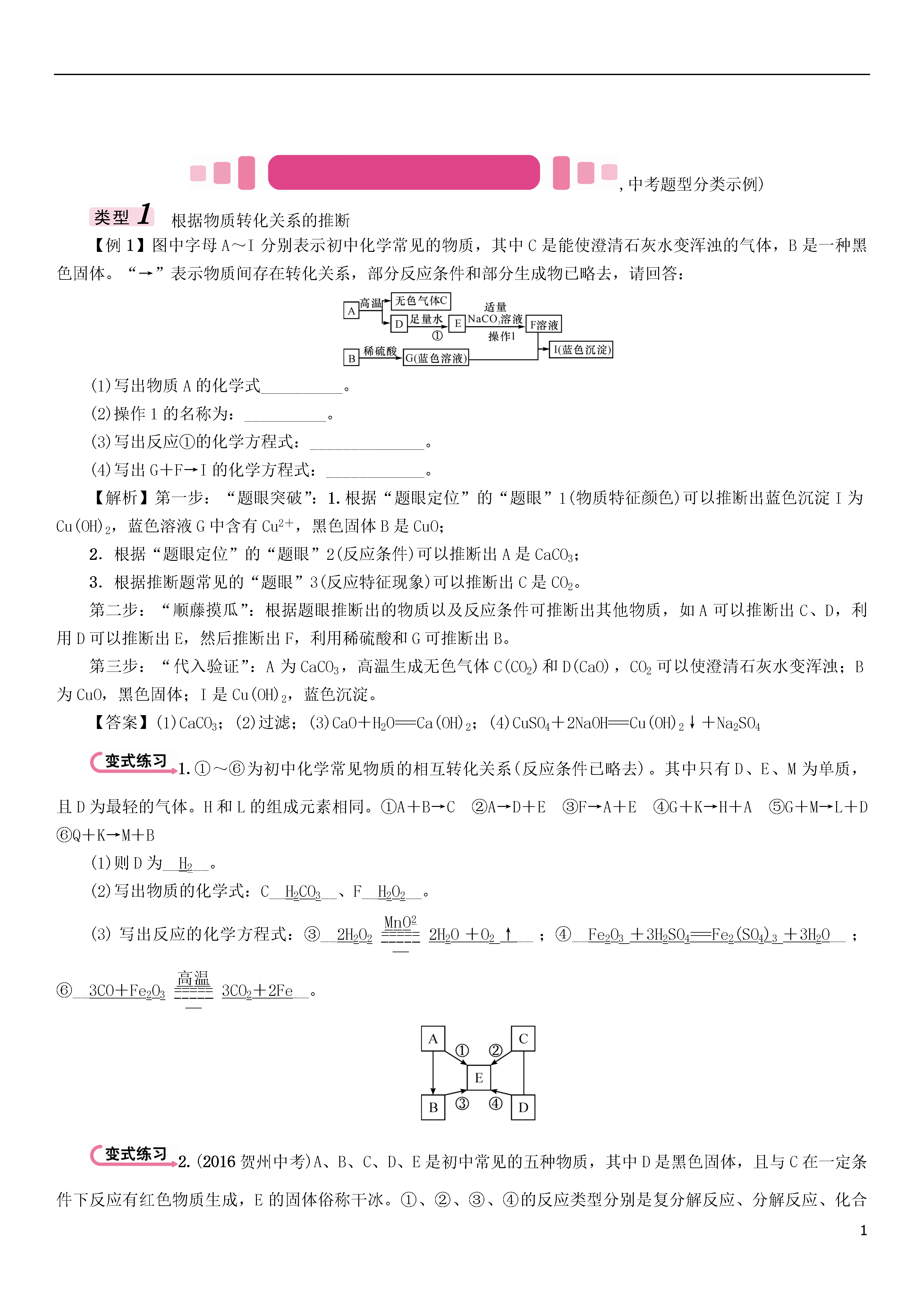
1专题五物质的推断题,中考专题精讲)解题思路推断题的解题关键在于寻找“题眼”,物质的特殊结构、状态、颜色、类别、特性及反应特征、现象等都可作为题眼,应重点掌握。1.锁定“题眼”:全题兼顾,找到题目的突破口,并把题目的关键信息标注在题中。2.“顺藤摸瓜”:根据找到的题目突破口,进行顺推或逆推,把推出的关键信息标在题干上,进而全面解答。3.自我验证:把推出的答案代入原题中进行检验,确保推断和答案的正确性。中考推断题常见六种题眼或解法(一)以物质的颜色为突破口1.固体的颜色(1)白色固体:白磷、P2O5、MgO、CaO、KClO3、KCl、Na2CO3、NaCl、无水CuSO4、NaHCO3、NaOH、Ca(OH)2。(2)银白色:镁条、铁丝、锌粒(汞为银白色液体)。(3)黑色固体:Fe、C、CuO、MnO2、Fe3O4。(4)红色固体:Fe2O3、红磷。(5)紫红色:Cu。(6)暗紫色:KMnO4。(7)淡黄色:硫。(8)绿色:Cu2(OH)2CO3。(9)蓝色:CuSO4·5H2O。2.溶液的颜色(1)蓝色溶液:CuCl2溶液、__CuSO4溶液__。(2)浅绿色溶液:__FeCl2溶液__、FeSO4溶液。(3)黄色溶液:__FeCl3溶液__、Fe2(SO4)3溶液。(4)紫红色溶液:KMnO4溶液。3.沉淀的颜色(1)有色沉淀:蓝色沉淀__Cu(OH)2__;红褐色沉淀__Fe(OH)3__。(2)白色沉淀:BaSO4、AgCl、CaCO3、BaCO3、Mg(OH)2、Al(OH)3、Ag2CO3。其中不溶于稀硝酸的白色沉淀:__BaSO4__、__AgCl__;溶于酸并有气体放出的白色沉淀:__CaCO3__、__Ag2CO3__、BaCO3;溶于酸但没有气体放出的白色沉淀:__Mg(OH)2__、__Al(OH)3__。(二)以物质的用途为突破口1.可以灭火的是__CO2__。2.可以作消毒剂的是酒精、硫酸铜。3.可以作食品保护气的是__N2__。4.可以作高能燃料的是__H2__。5.可用于冶炼金属的是__H2(或CO)__。6.可用于建筑材料的是__碳酸钙__。7.可作补钙剂的是__碳酸钙__。8.胃液的主要成分,能帮助消化的是__HCl__。9.可作干燥剂的是氢氧化钠固体、__生石灰__、__浓硫酸__。10.能治疗胃酸过多的是碳酸钙、氢氧化铝、碳酸氢钠。11.发酵粉的主要成分是__NaHCO3__。12.常用来改良酸性土壤的是__熟石灰__。(三)以特殊反应条件为突破口1.电解,写出化学方程式:电解H2O:__2H2Oeq\o(=====,\s\up7(通电))2H2↑+O2↑__。2.点燃,有__O2__参加的反应。(1)金属在氧气中燃烧,写出化学方程式:铁丝燃烧:__3Fe+2O2eq\o(=====,\s\up7(点燃))Fe3O4__。镁条燃烧:__2Mg+O2eq\o(=====,\s\up7(点燃))2MgO__。铝燃烧:__4Al+3O2eq\o(=====,\s\up7(点燃))2Al2O3__。(2)非金属在氧气中燃烧,写出化学方程式:木炭完全燃烧:__C+O2eq\o(=====,\s\up7(点燃))CO2__。红磷燃烧:__4P+5O2eq\o(=====,\s\up7(点燃))2P2O5__。硫燃烧:__S+O2eq\o(=====,\s\up7(点燃))SO2__。氢气燃烧:__2H2+O2eq\o(=====,\s\up7(点燃))2H2O__。3.高温,写出化学方程式:(1)高温煅烧CaCO3:__CaCO3eq\o(=====,\s\up7(高温))CO2↑+CaO__。(2)C高温还原CuO:__C+2CuOeq\o(=====,\s\up7(高温))2Cu+CO2↑__。(3)C和CO2反应:__C+CO2eq\o(=====,\s\up7(高温))2CO__。(4)CO、Fe2O3高温炼铁:__3CO+Fe2O3eq\o(=====,\s\up7(高温))3CO2+2Fe__。4.加热,写出化学方程式:(1)KClO3分解:__2KClO3eq\o(=====,\s\up7(MnO2),\s\do5(△))2KCl+3O2↑__。(2)KMnO4分解:__2KMnO4eq\o(=====,\s\up7(△))K2MnO4+MnO2+O2↑__。(3)H2还原CuO:__H2+CuOeq\o(=====,\s\up7(△))Cu+H2O__。
查看更多
是雁****找我
实名认证
内容提供者
单篇购买
VIP会员(1亿+VIP文档免费下)

扫码即表示接受《下载须知》

试题-全国-2017_(青海专版)2017中考化学命题研究 第二编 重点题型突破篇 专题五 物质的推断题(精讲)试题

文档大小:400KB

限时特价:扫码查看

• 请登录后再进行扫码购买
• 使用微信/支付宝扫码注册及付费下载,详阅 用户协议 隐私政策
• 如已在其他页面进行付款,请刷新当前页面重试
• 付费购买成功后,此文档可永久免费下载
全场最划算
12个月
199.0
¥360.0
限时特惠
3个月
69.9
¥90.0
新人专享
1个月
19.9
¥30.0
24个月
398.0
¥720.0
6个月会员
139.9
¥180.0

6亿VIP文档任选,共次下载特权。

已优惠

微信/支付宝扫码完成支付,可开具发票

VIP尽享专属权益

VIP文档免费下载

赠送VIP文档免费下载次数

阅读免打扰

去除文档详情页间广告

专属身份标识

尊贵的VIP专属身份标识

高级客服

一对一高级客服服务

多端互通

电脑端/手机端权益通用