试题-全国-2018_2018中考化学总复习 化学和生活(提高)知识讲解(含解析).doc 立即下载
2023-03-05
约7.4千字
约8页
0
183KB
举报 版权申诉
预览加载中,请您耐心等待几秒...

试题-全国-2018_2018中考化学总复习 化学和生活(提高)知识讲解(含解析).doc

试题-全国-2018_2018中考化学总复习 化学和生活(提高)知识讲解(含解析).doc

预览

免费试读已结束,剩余 3 页请下载文档后查看

10 金币

下载文档

如果您无法下载资料,请参考说明:

1、部分资料下载需要金币,请确保您的账户上有足够的金币

2、已购买过的文档,再次下载不重复扣费

3、资料包下载后请先用软件解压,在使用对应软件打开

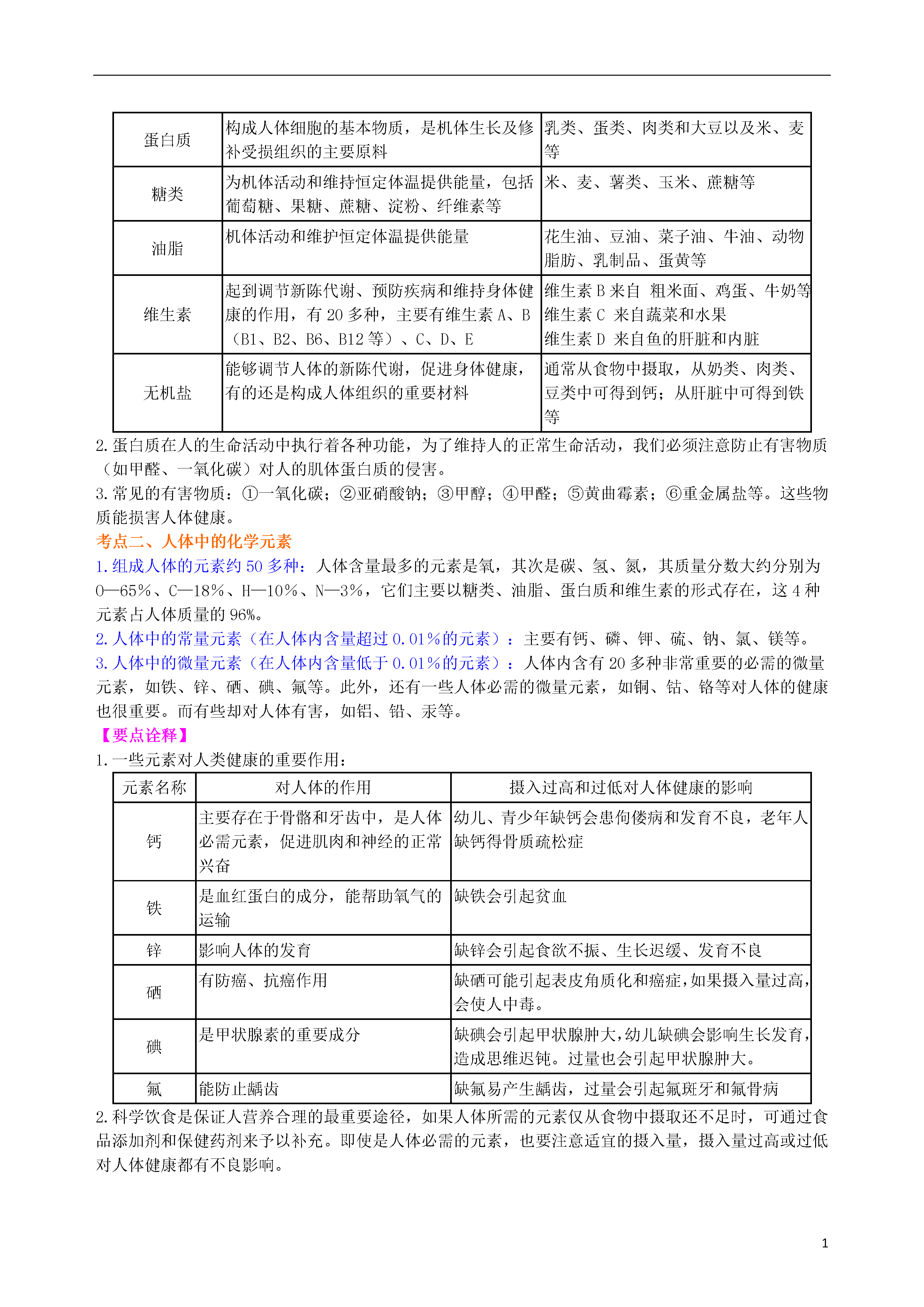
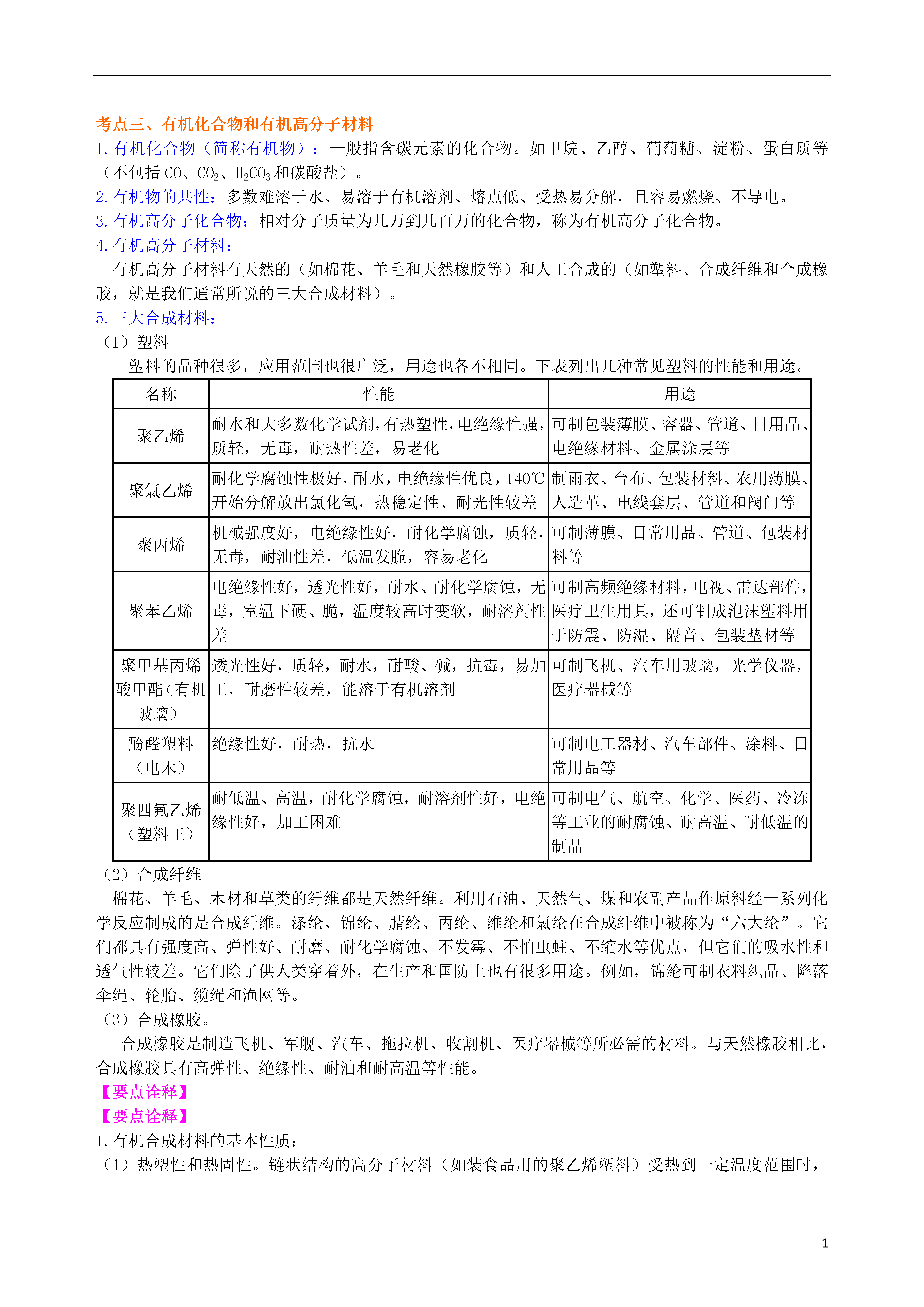
12018中考总复习:化学和生活(提高)【考纲要求】1.知道六大营养素及与人体健康的关系;了解六大营养素对人体生命活动的重要意义及合理安排饮食的重要性;了解人体的元素组成及一些元素对人体健康的影响。2.了解有机化合物和有机高分子化合物的特点;知道塑料、合成纤维和合成橡胶的性能和用途;知道使用合成材料对人和环境的影响。【知识网络】葡萄糖(C6H12O6)、蔗糖(C12H22O11)、淀粉(属于糖类)糖类供给能量;淀粉遇碘变蓝来源:谷物、面食、糖等构成细胞的基本物质、供给能量蛋白质:有机营养素来源:蛋类、豆制品、肉类、乳制品等油脂供给能量人类来源:动或植物油、花生、葵花子等赖以调节新陈代谢、预防疾病、维持身体健康生存维生素缺乏维生素A会得夜盲症,缺乏维生素C会得坏血病的物来源:水果、蔬菜等质无机盐无机物水常量元素分类微量元素人体所需元素对人体有害的元素对健康的影响有害的化学物质:一氧化碳、甲醛、黄曲霉素等天然高分子有机材料:棉花、羊毛、橡胶有机高分子材料塑料(聚乙烯塑料、聚氯乙烯塑料)三大合成材料合成纤维合成橡胶纳米材料新材料导电塑料复合材料:碳纤维复合材料【考点梳理】考点一、六大营养素1.六大营养素:蛋白质、糖类、油脂、维生素、无机盐和水六大类。2.给人体提供能量的营养素:蛋白质、油脂和糖类。【要点诠释】1.蛋白质、糖类、油脂、无机盐和维生素的营养功能及主要来源:营养素营养功能主要来源蛋白质构成人体细胞的基本物质,是机体生长及修补受损组织的主要原料乳类、蛋类、肉类和大豆以及米、麦等糖类为机体活动和维持恒定体温提供能量,包括葡萄糖、果糖、蔗糖、淀粉、纤维素等米、麦、薯类、玉米、蔗糖等油脂机体活动和维护恒定体温提供能量花生油、豆油、菜子油、牛油、动物脂肪、乳制品、蛋黄等维生素起到调节新陈代谢、预防疾病和维持身体健康的作用,有20多种,主要有维生素A、B(B1、B2、B6、B12等)、C、D、E维生素B来自粗米面、鸡蛋、牛奶等维生素C来自蔬菜和水果维生素D来自鱼的肝脏和内脏无机盐能够调节人体的新陈代谢,促进身体健康,有的还是构成人体组织的重要材料通常从食物中摄取,从奶类、肉类、豆类中可得到钙;从肝脏中可得到铁等2.蛋白质在人的生命活动中执行着各种功能,为了维持人的正常生命活动,我们必须注意防止有害物质(如甲醛、一氧化碳)对人的肌体蛋白质的侵害。3.常见的有害物质:①一氧化碳;②亚硝酸钠;③甲醇;④甲醛;⑤黄曲霉素;⑥重金属盐等。这些物质能损害人体健康。考点二、人体中的化学元素1.组成人体的元素约50多种:人体含量最多的元素是氧,其次是碳、氢、氮,其质量分数大约分别为O—65%、C—18%、H—10%、N—3%,它们主要以糖类、油脂、蛋白质和维生素的形式存在,这4种元素占人体质量的96%。2.人体中的常量元素(在人体内含量超过0.01%的元素):主要有钙、磷、钾、硫、钠、氯、镁等。3.人体中的微量元素(在人体内含量低于0.01%的元素):人体内含有20多种非常重要的必需的微量元素,如铁、锌、硒、碘、氟等。此外,还有一些人体必需的微量元素,如铜、钴、铬等对人体的健康也很重要。而有些却对人体有害,如铝、铅、汞等。【要点诠释】1.一些元素对人类健康的重要作用:元素名称对人体的作用摄入过高和过低对人体健康的影响钙主要存在于骨骼和牙齿中,是人体必需元素,促进肌肉和神经的正常兴奋幼儿、青少年缺钙会患佝偻病和发育不良,老年人缺钙得骨质疏松症铁是血红蛋白的成分,能帮助氧气的运输缺铁会引起贫血锌影响人体的发育缺锌会引起食欲不振、生长迟缓、发育不良硒有防癌、抗癌作用缺硒可能引起表皮角质化和癌症,如果摄入量过高,会使人中毒。碘是甲状腺素的重要成分缺碘会引起甲状腺肿大,幼儿缺碘会影响生长发育,造成思维迟钝。过量也会引起甲状腺肿大。氟能防止龋齿缺氟易产生龋齿,过量会引起氟斑牙和氟骨病2.科学饮食是保证人营养合理的最重要途径,如果人体所需的元素仅从食物中摄取还不足时,可通过食品添加剂和保健药剂来予以补充。即使是人体必需的元素,也要注意适宜的摄入量,摄入量过高或过低对人体健康都有不良影响。考点三、有机化合物和有机高分子材料1.有机化合物(简称有机物):一般指含碳元素的化合物。如甲烷、乙醇、葡萄糖、淀粉、蛋白质等(不包括CO、CO2、H2CO3和碳酸盐)。2.有机物的共性:多数难溶于水、易溶于有机溶剂、熔点低、受热易分解,且容易燃烧、不导电。3.有机高分子化合物:相对分子质量为几万到几百万的化合物,称为有机高分子化合物。4.有机高分子材料:有机高分子材料有天然的(如棉花、羊毛和天然橡胶等)和人工合成的(如塑料、合成纤维和合成橡胶,就是我们通常所说的三大合成材料)。5.
查看更多
努力****南绿
实名认证
内容提供者
单篇购买
VIP会员(1亿+VIP文档免费下)

扫码即表示接受《下载须知》

试题-全国-2018_2018中考化学总复习 化学和生活(提高)知识讲解(含解析)

文档大小:183KB

限时特价:扫码查看

• 请登录后再进行扫码购买
• 使用微信/支付宝扫码注册及付费下载,详阅 用户协议 隐私政策
• 如已在其他页面进行付款,请刷新当前页面重试
• 付费购买成功后,此文档可永久免费下载
全场最划算
12个月
199.0
¥360.0
限时特惠
3个月
69.9
¥90.0
新人专享
1个月
19.9
¥30.0
24个月
398.0
¥720.0
6个月会员
139.9
¥180.0

6亿VIP文档任选,共次下载特权。

已优惠

微信/支付宝扫码完成支付,可开具发票

VIP尽享专属权益

VIP文档免费下载

赠送VIP文档免费下载次数

阅读免打扰

去除文档详情页间广告

专属身份标识

尊贵的VIP专属身份标识

高级客服

一对一高级客服服务

多端互通

电脑端/手机端权益通用