



如果您无法下载资料,请参考说明:
1、部分资料下载需要金币,请确保您的账户上有足够的金币
2、已购买过的文档,再次下载不重复扣费
3、资料包下载后请先用软件解压,在使用对应软件打开
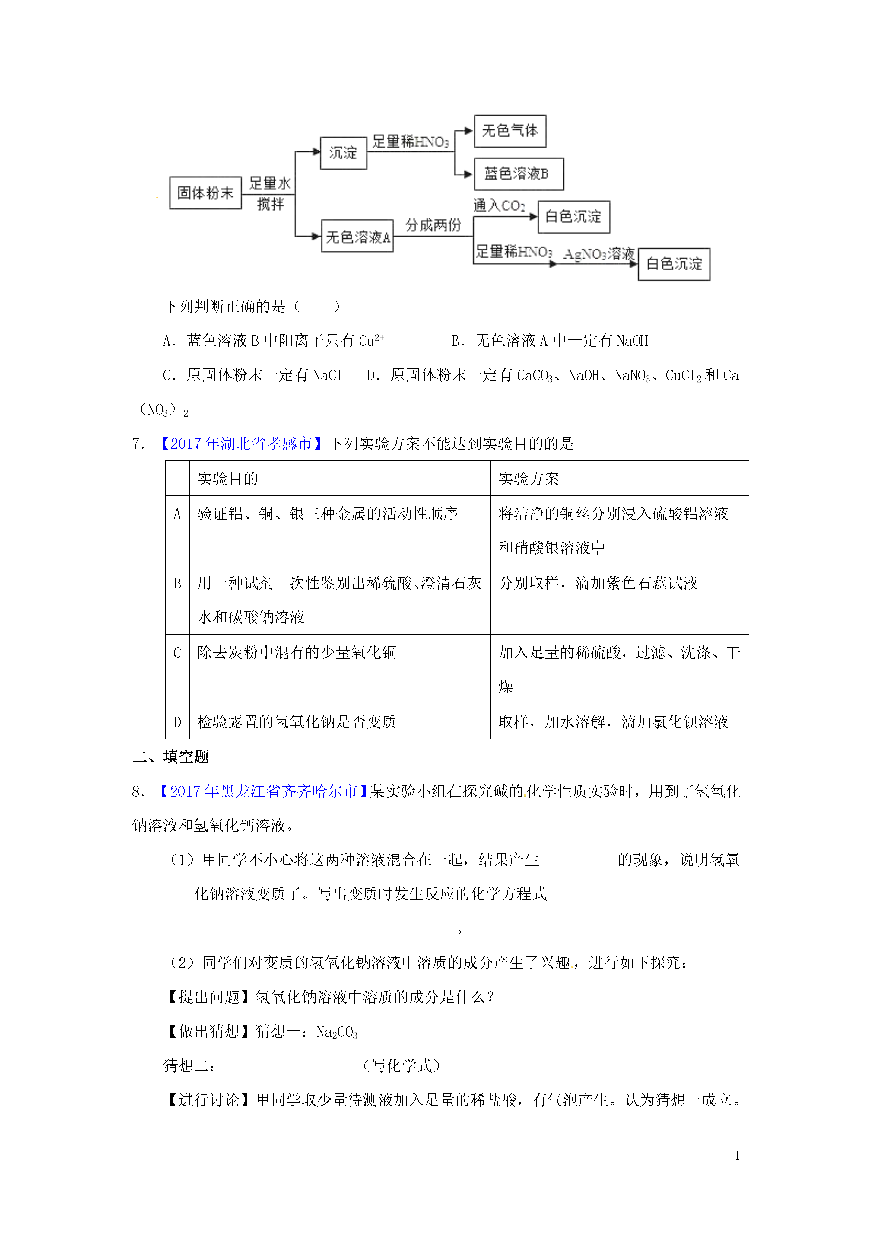
1专题03复分解反应的应用一、选择题:1.【2017年湖北省襄阳市】借助括号内的试剂,不能将组内物质鉴别出来的是A.固体:铁粉氧化铜木炭粉(稀硫酸)B.固体:NaClNaOHNH4NO3(水)C.溶液:NaOHCa(OH)2盐酸(CO2气体)D.溶液:KNO3MgCl2盐酸(AgNO3溶液)2.【2016年湖南省郴州市】下列各组常见的固体物质中,用水不能区分的是()A.NaOH和NH4NO3B.CuSO4和Na2SO4C.Na2CO3和CaCO3D.NaCl和KCl3.【2017年甘肃省天水市】下列各组物质加入水中充分搅拌后,同组反应物恰好完全反应,过滤后,在滤纸上留下两种不溶物质的是()A.Ca(NO3)2、BaCl2、AgNO3B.MgCl2、KOH、NaClC.K2CO3、CuSO4、KClD.CuSO4、Ba(OH)2、Cu(NO3)24.【2017年黑龙江省齐齐哈尔市】下列离子在水中能大量共存,并形成无色溶液的是A.SO42-、Fe2+、Na+B.NH4+、OH-、NO3-C.CO32-、K+、Ca2+D.C1-、K+、OH-5.【2017年黑龙江省哈尔滨市】除去下列物质中的少量杂质.所用试剂和操作方法都正确的是()选项物质杂质试剂和操作方法AN2O2伸入燃着的蜡烛BCaCO3CaO加足量水溶解、过滤、蒸发结晶CNaClMgCl2加适量的氢氧化钠溶液,过滤DK2CO3K2SO4加适量稀硫酸,蒸发结晶6.【2016年江苏省无锡市】一包固体粉末可能含有NaNO3、CaCO3、NaOH、CuCl2、NaCl和Ca(NO3)2中的一种或几种,为确定其组成,某同学设计了如下实验方案:下列判断正确的是()A.蓝色溶液B中阳离子只有Cu2+B.无色溶液A中一定有NaOHC.原固体粉末一定有NaClD.原固体粉末一定有CaCO3、NaOH、NaNO3、CuCl2和Ca(NO3)27.【2017年湖北省孝感市】下列实验方案不能达到实验目的的是实验目的实验方案A验证铝、铜、银三种金属的活动性顺序将洁净的铜丝分别浸入硫酸铝溶液和硝酸银溶液中B用一种试剂一次性鉴别出稀硫酸、澄清石灰水和碳酸钠溶液分别取样,滴加紫色石蕊试液C除去炭粉中混有的少量氧化铜加入足量的稀硫酸,过滤、洗涤、干燥D检验露置的氢氧化钠是否变质取样,加水溶解,滴加氯化钡溶液二、填空题8.【2017年黑龙江省齐齐哈尔市】某实验小组在探究碱的化学性质实验时,用到了氢氧化钠溶液和氢氧化钙溶液。(1)甲同学不小心将这两种溶液混合在一起,结果产生__________的现象,说明氢氧化钠溶液变质了。写出变质时发生反应的化学方程式__________________________________。(2)同学们对变质的氢氧化钠溶液中溶质的成分产生了兴趣,进行如下探究:【提出问题】氢氧化钠溶液中溶质的成分是什么?【做出猜想】猜想一:Na2CO3猜想二:_________________(写化学式)【进行讨论】甲同学取少量待测液加入足量的稀盐酸,有气泡产生。认为猜想一成立。乙同学不同意甲同学的观点,理由是_________________________________。【设计实验】请你验证猜想二成立,并完成实验报。实验操作实验现象实验结论①取一定量的待测液于试管中,加入___________溶液。②充分反应后静置,取上层淸液加入无色酚酞溶液_________________________猜想二成立【反思评价】在实验室中,氢氧化钠应_____________保存。9.【2017年上海市】某废液M可能含有硫酸钠、氯化钠、碳酸钠、氢氧化钠中的一种或几种,为确定其成分进行实验。①反应生成气体的化学方程式是_______________。②M中一定没有____________。③为进一步确定M的成分,进行实验,步骤如下:Ⅰ重新取M样品,滴加过量的试剂X,静置;Ⅱ取Ⅰ中的上层清液,滴加酚酞;Ⅲ向Ⅱ中的溶液滴加过量的稀硝酸;Ⅳ向Ⅲ中的溶液滴加试剂Y。完成填空:试剂X是________(选填“氯化钡”或“硝酸钡”)溶液;试剂Y是________溶液。能确定M中含有氢氧化钠的最主要的一个现象是________;能确定M中含有氯化钠的最主要的一个现象是__________。(需写明现象对应的步骤编号)10.【2017年黑龙江省龙东地区】下图中的物质均为初中化学常见物质,其中A是常见的补钙剂,B是黑色粉末,H是蓝色沉淀。下图是它们之间的转化关系(部分生成物己略去),请回答:(1)写出B物质的化学式___________;(2)写出F+G→H的化学方程式_______________;(3)写出物质E的

新槐****公主
实名认证
内容提供者


最近下载
一种胃肠道超声检查助显剂及其制备方法.pdf
201651206021+莫武林+浅析在互联网时代下酒店的营销策略——以湛江民大喜来登酒店为例.doc
201651206021+莫武林+浅析在互联网时代下酒店的营销策略——以湛江民大喜来登酒店为例.doc
用于空间热电转换的耐高温涡轮发电机转子及其装配方法.pdf
用于空间热电转换的耐高温涡轮发电机转子及其装配方法.pdf
用于空间热电转换的耐高温涡轮发电机转子及其装配方法.pdf
用于空间热电转换的耐高温涡轮发电机转子及其装配方法.pdf
用于空间热电转换的耐高温涡轮发电机转子及其装配方法.pdf
用于空间热电转换的耐高温涡轮发电机转子及其装配方法.pdf
论《离骚》诠释史中的“香草”意蕴.docx