试题-内蒙古-2013_内蒙古鄂尔多斯市2013年中考化学真题试题.rar 立即下载
2023-03-05
约5.6千字
约8页
0
515KB
举报 版权申诉
预览加载中,请您耐心等待几秒...

试题-内蒙古-2013_内蒙古鄂尔多斯市2013年中考化学真题试题.rar

内蒙古鄂尔多斯市2013年中考化学真题试题.doc

预览

免费试读已结束,剩余 3 页请下载文档后查看

10 金币

下载文档

如果您无法下载资料,请参考说明:

1、部分资料下载需要金币,请确保您的账户上有足够的金币

2、已购买过的文档,再次下载不重复扣费

3、资料包下载后请先用软件解压,在使用对应软件打开

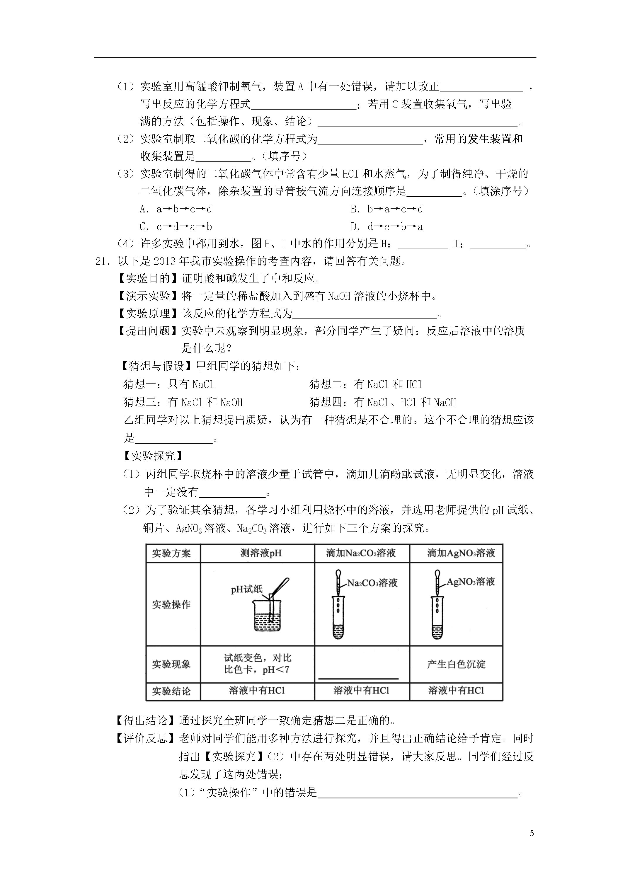
8绝密★启用前2013年鄂尔多斯市初中毕业升学考试化学考生须知:1.作答前,请将自己的姓名、准考证号填写在答题纸上相应位置,并核对条形码上的姓名、准考证号等有关信息。2.答题内容一律填涂或写在答题纸上规定的位置,在试题卷上作答无效。3.本试题,四大题,23小题,满分70分。考试时间化学、物理共计150分钟。可能用到的相对原子质量:H—1C—12O—16Na—23Cl—35.5Ba—137一、单项选择(本大题共11题,每题2分,共22分)1.下列变化属于化学变化的是ABCD2.下列实验操作正确的是A.加热液体B.振荡试管C.检查气密性D.取用液体3.2012年4月15日,央视曝光了一些企业生产的药用胶囊里重金属铬(Cr)超标,即“毒胶囊”事件。已知铬原子核内有24个质子,铬元素的相对原子质量为52。有关铬原子的说法不正确的是A.铬原子呈电中性B.铬原子核内中子数为28C.铬原子核外电子数为24D.铬原子核电荷数为284.白钨矿主要成分是CaWO4,则CaWO4中钨元素(W)的化合价是A.+6B.-6C.+2D.-25.我市许多地方的水硬度很高,日常生活中为了降低水的硬度,常采用的方法是A.加肥皂水B.煮沸C.蒸馏D.过滤6.某反应的微观示意图如图所示,其中“●”表示汞原子,“○”表示氧原子,下列说法正确的是A.图中甲、乙、丙三种物质中,甲、丙属于氧化物B.图中甲、乙、丙三种物质均是由分子构成的C.该反应前后分子种类、原子种类均没有改变D.图中甲、乙、丙三种物质中既有单质又有化合物7.请你根据所学化学知识判断,下列说法正确的是A.天然气泄漏,开灯检查泄漏处B.汽油除去油污和洗涤剂除去油污都是乳化过程,与食醋除水垢的原理不同C.铵态氮肥不可与碱性物质混合施用D.KNO3和Ca3(PO4)2都是复合肥料,为植物生长提供N、P、K等营养元素8.按酸、碱、盐、氧化物的顺序排列的一组物质是A.H2SO4NH3·H2ONa2CO3CO2B.HClCaONaHCO3COC.SO3Ba(OH)2NaClH2O2D.HNO3C2H5OHNH4ClH2O9.下列实验方案中,能达到实验目的的是选项实验目的实验方案A检验二氧化碳气体中含有少量一氧化碳将混合气体依次通过灼热的氧化铁和澄清石灰水,观察澄清石灰水的变化B除去BaCl2溶液中的Ba(OH)2溶液加入适量的稀硫酸,过滤C除去氯化钠固体中的少量碳酸钠加入适量稀盐酸,充分反应后蒸发D分离碳酸钠和氢氧化钠的混合物加入过量的氢氧化钙溶液,过滤10.向AgNO3溶液中加入一定量的Zn和Fe混合物粉末,充分反应后过滤,得到滤渣和浅绿色滤液。关于该滤渣和滤液有下列说法:①向滤渣中加入稀盐酸,一定有气泡产生;②向滤液中加入稀盐酸,一定有沉淀产生;③滤渣中一定含有Ag;④滤液中一定含有Fe(NO3)2,一定不含有AgNO3,可能含有Zn(NO3)2。以上说法正确的共有A.0个B.1个C.2个D.3个11.下列各组物质的水溶液,只用组内两两物质间的反应,不用其它试剂,不能将其一一区别的是A.NaClNa2CO3Ca(NO3)2HClB.CuSO4NaOHH2SO4Ba(OH)2C.K2CO3H2SO4HNO3BaCl2D.Na2SO4BaCl2K2CO3KNO3二、填空与简答(本大题共8题,每空1分,共27分)12.用化学用语填空:(1)两个氮原子;(2)氯化亚铁中的阳离子;(3)氧化镁中镁元素显+2价;(4)地壳中含量最多的金属元素和最多的非金属元素组成的化合物为。13.a、b、c三种物质的溶解度曲线如图一所示,请回答下列问题:(1)t1℃时,a、b、c的溶解度由大到小的顺序是。(用“>”或“<”或“=”表示)(2)t2℃时,将30g的a物质放入50mL(水的密度约为1g/cm3)水中不断搅拌,所得溶液的质量为g。(3)图二中,试管里预先装有少量生石灰,当试管里加入适量水时,反应放出的热量使烧杯中某饱和溶液析出固体(不考虑水分蒸发)。请判断:该饱和溶液中溶质是。(填“a”或“b”或“c”)14.PM2.5是指大气中直径小于或等于2.5微米的颗粒物,主要来自于化石燃料的燃烧和扬尘,对人体健康和空气质量影响很大。(1)机动车尾气检测,其中包括对PM2.5的检测。汽油燃烧产生的颗粒物主要是(写名称),这是汽油燃烧产生的。(2)下列有关PM2.5的说法错误的是。(填涂序号)A.PM2.5专用口罩中使用了活性炭,是利用了活性炭的吸附性B.PM2.5的颗粒大小与分子大小差不多C.PM2.5是造成灰霾天气的“元凶”之一D.点燃烟花爆竹会产生PM2.515.生活中处处有化学。请你用化学知识回答问题:(1)为改善学生营养状况,增强学生体质,我国很多地方都启动了“蛋奶工程”,则牛奶、鸡蛋中富含的营养素为。(2)关注健康,预防疾病,下列
查看更多
宏硕****mo
实名认证
内容提供者
单篇购买
VIP会员(1亿+VIP文档免费下)

扫码即表示接受《下载须知》

试题-内蒙古-2013_内蒙古鄂尔多斯市2013年中考化学真题试题

文档大小:515KB

限时特价:扫码查看

• 请登录后再进行扫码购买
• 使用微信/支付宝扫码注册及付费下载,详阅 用户协议 隐私政策
• 如已在其他页面进行付款,请刷新当前页面重试
• 付费购买成功后,此文档可永久免费下载
全场最划算
12个月
199.0
¥360.0
限时特惠
3个月
69.9
¥90.0
新人专享
1个月
19.9
¥30.0
24个月
398.0
¥720.0
6个月会员
139.9
¥180.0

6亿VIP文档任选,共次下载特权。

已优惠

微信/支付宝扫码完成支付,可开具发票

VIP尽享专属权益

VIP文档免费下载

赠送VIP文档免费下载次数

阅读免打扰

去除文档详情页间广告

专属身份标识

尊贵的VIP专属身份标识

高级客服

一对一高级客服服务

多端互通

电脑端/手机端权益通用