试题-北京-2011_北京市东城区2011年中考化学一模试题.rar 立即下载
2023-03-05
约5.7千字
约12页
0
777KB
举报 版权申诉
预览加载中,请您耐心等待几秒...

试题-北京-2011_北京市东城区2011年中考化学一模试题.rar

北京市东城区2011年中考一模化学试题.doc

预览

免费试读已结束,剩余 7 页请下载文档后查看

10 金币

下载文档

如果您无法下载资料,请参考说明:

1、部分资料下载需要金币,请确保您的账户上有足够的金币

2、已购买过的文档,再次下载不重复扣费

3、资料包下载后请先用软件解压,在使用对应软件打开

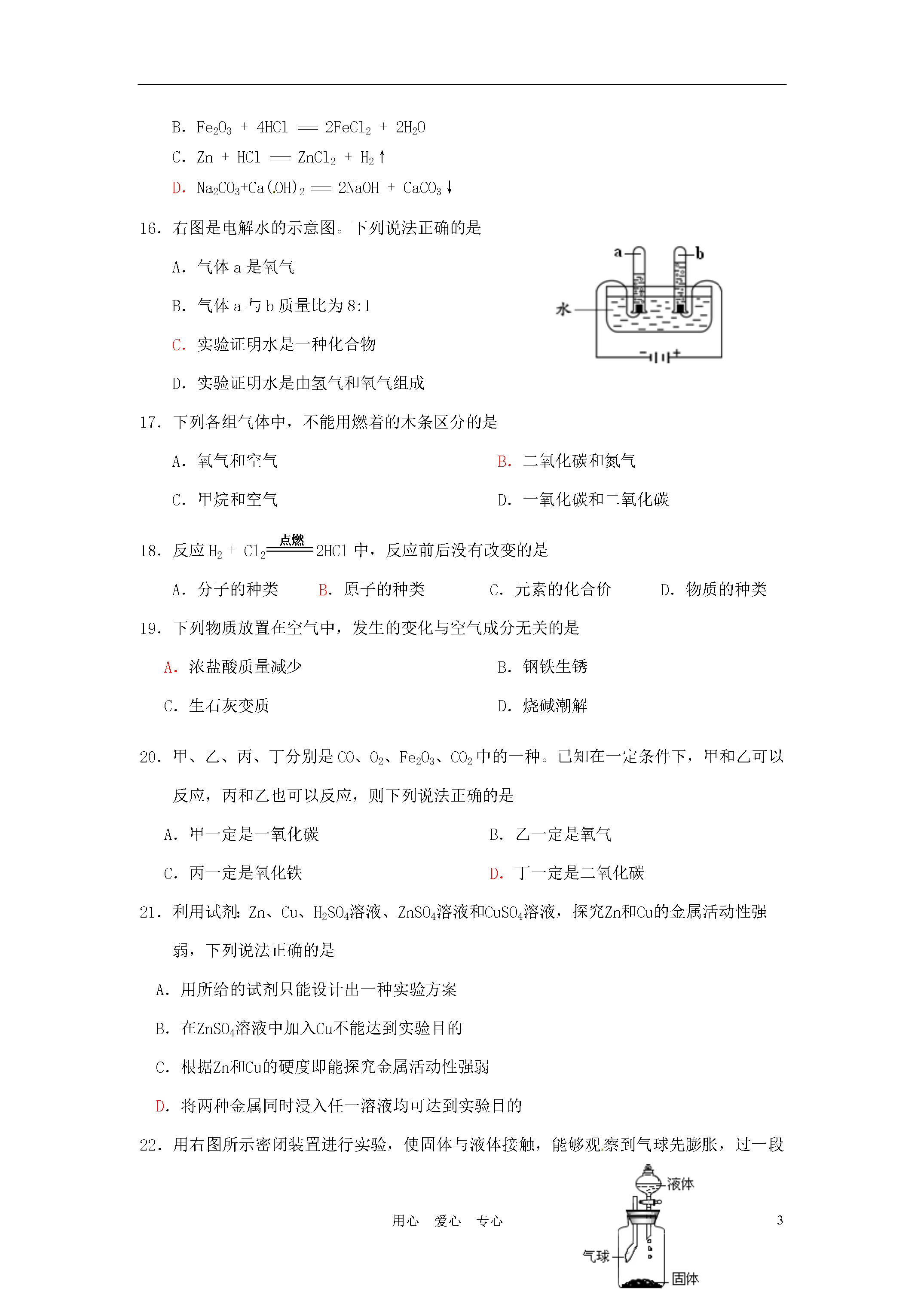
12用心爱心专心北京市东城区2010—2011学年第二学期初三综合练习(一)化学试卷学校姓名准考证号考生须知1.本试卷,共四道大题,35个小题,满分80分。考试时间100分钟。2.在试卷和答题卡上准确填写学校名称、姓名和准考证号。3.试题答案一律填涂或书写在答题卡上,在试卷上作答无效。4.在答题卡上,选择题用2B铅笔作答,其他试题用黑色字迹签字笔作答。5.考试结束,将试卷和答题卡一并交回。1.可能用到的相对原子质量:H1C12N14O16Na23S32Cl35.5K39Ca40I127阳离子2.部分碱和盐的溶解性表(20℃):阴离子Na+Ca2+Cu2+OH–溶微不Cl–溶溶溶HCO3–溶微一、选择题(每小题只有一个选项符合题意。共25个小题,每小题1分,共25分。)1.生活中的下列变化属于化学变化的是A.冰雪融化B.海水蒸发C.食物腐烂D.水果榨汁2.空气成分中,体积分数约占78%的是A.氧气B.氮气C.二氧化碳D.稀有气体3.地壳中含量最多的金属元素是A.氧B.硅C.铝D.铁4.碳酸钠是重要的化工原料,其俗称为A.烧碱B.纯碱C.生石灰D.熟石灰5.下列图标中,不属于消防安全标志的是ABCD6.下列物质中,能作复合肥料的是A.KNO3B.CO(NH2)2C.K2CO3D.Ca(H2PO4)27.食用瘦肉、蛋、鱼等可以补铁。这里的“铁”指的是A.分子B.原子C.元素D.单质8.亚硒酸钠(Na2SeO3)具有清除人体内活性氧的作用,其中硒元素(Se)的化合价是A.-2B.+2C.+4D.+69.下列实验操作中,不正确的是A.读液体体积B.熄灭酒精灯C.检查气密性D.滴加液体10.下列性质中,与其他三种有本质区别的一种是A.颜色B.状态C.溶解性D.可燃性11.海带中含有丰富的碘(I),反应2NaI+Cl2=2NaCl+I2是实验室从海带中提取碘单质的化学方程式,此反应属于A.置换反应B.分解反应C.化合反应D.复分解反应12.下列符号表示2个氢原子的是A.2HB.2H+C.H2D.2H213.化学与生活密切相关。以下做法不合理的是A.用食醋除去暖水瓶中的水垢B.用小苏打作发酵粉焙制糕点C.用甲醛溶液浸泡食用海产品以保鲜D.用灼烧并闻气味的方法区别纯棉织物和纯毛织物14.根据右表判断,肉类变质过程中酸碱性的变化趋势是名称新鲜肉次鲜肉变质肉pH5.8~6.26.3~6.6>6.7A.酸性变弱B.碱性变弱C.酸性变强D.酸性不变15.下列化学方程式中,书写正确的是A.2HgO===Hg+O2B.Fe2O3+4HCl===2FeCl2+2H2OC.Zn+HCl===ZnCl2+H2↑D.Na2CO3+Ca(OH)2===2NaOH+CaCO3↓16.右图是电解水的示意图。下列说法正确的是A.气体a是氧气B.气体a与b质量比为8:1C.实验证明水是一种化合物D.实验证明水是由氢气和氧气组成17.下列各组气体中,不能用燃着的木条区分的是A.氧气和空气B.二氧化碳和氮气C.甲烷和空气D.一氧化碳和二氧化碳18.反应H2+Cl22HCl中,反应前后没有改变的是A.分子的种类B.原子的种类C.元素的化合价D.物质的种类19.下列物质放置在空气中,发生的变化与空气成分无关的是A.浓盐酸质量减少B.钢铁生锈C.生石灰变质D.烧碱潮解20.甲、乙、丙、丁分别是CO、O2、Fe2O3、CO2中的一种。已知在一定条件下,甲和乙可以反应,丙和乙也可以反应,则下列说法正确的是A.甲一定是一氧化碳B.乙一定是氧气C.丙一定是氧化铁D.丁一定是二氧化碳21.利用试剂:Zn、Cu、H2SO4溶液、ZnSO4溶液和CuSO4溶液,探究Zn和Cu的金属活动性强弱,下列说法正确的是A.用所给的试剂只能设计出一种实验方案B.在ZnSO4溶液中加入Cu不能达到实验目的C.根据Zn和Cu的硬度即能探究金属活动性强弱D.将两种金属同时浸入任一溶液均可达到实验目的22.用右图所示密闭装置进行实验,使固体与液体接触,能够观察到气球先膨胀,过一段时间又恢复到原状的一组物质是A.硝酸铵和水B.铁粉和稀硫酸C.碳酸钠和稀硫酸D.氯化钠和水23.下表所给出的各组概念中,不符合右图所示从属关系的是XYZA饱和溶液溶液混合物B氧化物化合物纯净物C中和反应复分解反应化学反应D稀有气体元素金属元素元素24.某同学为研究氢氧化钠溶液与稀盐酸是否恰好中和时,取少量反应后的溶液于试管中,分别用不同试剂进行实验。下列实验方法及结论不正确的是实验序号所用试剂现象及结论A铁粉有气泡产生,则稀盐酸过量BpH试纸测得pH﹥7,则氢氧化钠溶液过量C酚酞溶液溶液为无色,一定恰好中和D少量硫酸铜溶液没有蓝色沉淀,不一定恰好中和25.根据右图所提供的信息,下列对该袋食盐的判断不正确的是A.该食盐中氯元素的质量分数最大B.
查看更多
是雁****找我
实名认证
内容提供者
单篇购买
VIP会员(1亿+VIP文档免费下)

扫码即表示接受《下载须知》

试题-北京-2011_北京市东城区2011年中考化学一模试题

文档大小:777KB

限时特价:扫码查看

• 请登录后再进行扫码购买
• 使用微信/支付宝扫码注册及付费下载,详阅 用户协议 隐私政策
• 如已在其他页面进行付款,请刷新当前页面重试
• 付费购买成功后,此文档可永久免费下载
全场最划算
12个月
199.0
¥360.0
限时特惠
3个月
69.9
¥90.0
新人专享
1个月
19.9
¥30.0
24个月
398.0
¥720.0
6个月会员
139.9
¥180.0

6亿VIP文档任选,共次下载特权。

已优惠

微信/支付宝扫码完成支付,可开具发票

VIP尽享专属权益

VIP文档免费下载

赠送VIP文档免费下载次数

阅读免打扰

去除文档详情页间广告

专属身份标识

尊贵的VIP专属身份标识

高级客服

一对一高级客服服务

多端互通

电脑端/手机端权益通用