素材-全国-2019_六年级数学下册 6 整理与复习 3《统计与概率》教学分析素材 新人教版.doc 立即下载
2023-03-05
约2.1千字
约4页
0
1.1MB
举报 版权申诉
预览加载中,请您耐心等待几秒...

素材-全国-2019_六年级数学下册 6 整理与复习 3《统计与概率》教学分析素材 新人教版.doc

素材-全国-2019_六年级数学下册 6 整理与复习 3《统计与概率》教学分析素材 新人教版.doc

预览

在线预览结束,喜欢就下载吧,查找使用更方便

10 金币

下载文档

如果您无法下载资料,请参考说明:

1、部分资料下载需要金币,请确保您的账户上有足够的金币

2、已购买过的文档,再次下载不重复扣费

3、资料包下载后请先用软件解压,在使用对应软件打开

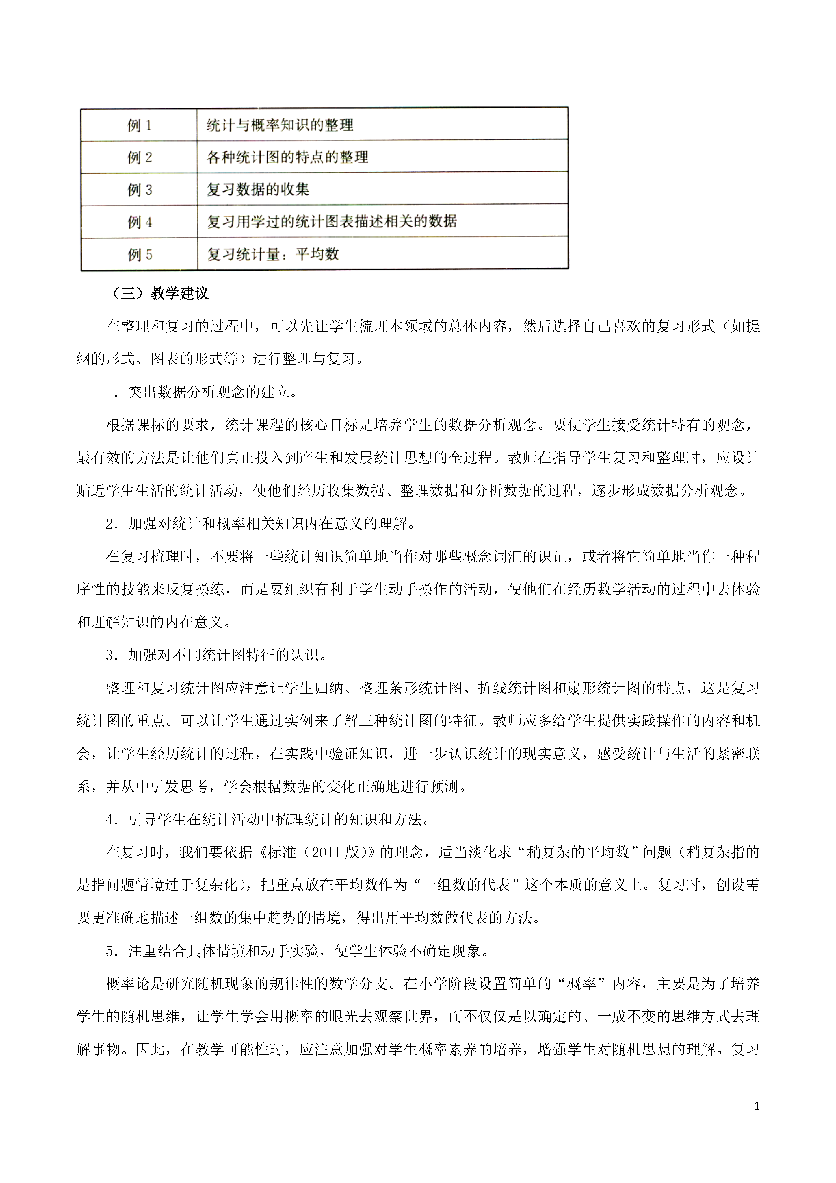
1《统计与概率》教学分析(一)教学目标1.让学生经历收集数据、整理数据、分析数据的活动,体会统计在实际生活中的应用。2.使学生能根据实际问题设计简单的统计表,使用适当的方法(如计数、测量、实验等)从众多信息中提炼出有效数据并记录在表中,会对统计表进行初步分析,能较敏锐地感悟到统计表中的一些隐性信息,根据需要处理信息,灵活选择合适的方法解决问题。3.使学生在解决问题的过程中,整理所学习的统计图和统计量,能用自己的语言描述条形、折线、扇形统计图的特点。引导学生区别单式统计图和复式统计图的特点和作用,进一步巩固用统计图表解决问题的能力,培养学生整理知识的能力。4.利用丰富的统计图表,帮助学生巩固从统计图表中获取信息的能力,进一步掌握看图填表和看表制图的方法以及逐步巩固规范制作统计图表的方法。在读懂统计图的过程中,培养学生根据统计信息的来源和读出的数据得出结论、根据结论作出简单的判断和预测以及进行交流的能力。5.通过丰富的生活实例,让学生进一步理解平均数的意义,掌握求平均数的方法,并能解释结果的实际意义,体会平均数的价值。6.使学生在实例中进一步体会不确定事件的特点,能列出简单试验所有可能发生的结果,知道事件发生的可能性有大有小。能对一些简单事件发生的可能性作出描述和预测,并能相互交流;以随机的观点来理解世界。7.使学生进一步体会数学与生活的紧密联系,发展数据分析观念,形成尊重事实、用数据说话的态度,形成科学的世界观与方法论。(二)内容安排及其特点“统计”与“概率”都是通过对数据的收集、整理、分析与描述获得对一些整体性规律的认识,从而帮助人们对大量纷繁芜杂的信息作出恰当的选择与判断。该部分内容的整理与复习应通过系统的梳理,使学生具备一些统计与概率的基本思想、方法和知识,具备一定的收集数据、分析数据、根据数据进行合理推断并进行交流的能力,培养学生面对不确定情境或大量数据时作出合理决策的能力。本节复习统计与概率的知识,安排了5道例题,分别从五个层次帮助学生梳理相关知识,具体内容如下。(三)教学建议在整理和复习的过程中,可以先让学生梳理本领域的总体内容,然后选择自己喜欢的复习形式(如提纲的形式、图表的形式等)进行整理与复习。1.突出数据分析观念的建立。根据课标的要求,统计课程的核心目标是培养学生的数据分析观念。要使学生接受统计特有的观念,最有效的方法是让他们真正投入到产生和发展统计思想的全过程。教师在指导学生复习和整理时,应设计贴近学生生活的统计活动,使他们经历收集数据、整理数据和分析数据的过程,逐步形成数据分析观念。2.加强对统计和概率相关知识内在意义的理解。在复习梳理时,不要将一些统计知识简单地当作对那些概念词汇的识记,或者将它简单地当作一种程序性的技能来反复操练,而是要组织有利于学生动手操作的活动,使他们在经历数学活动的过程中去体验和理解知识的内在意义。3.加强对不同统计图特征的认识。整理和复习统计图应注意让学生归纳、整理条形统计图、折线统计图和扇形统计图的特点,这是复习统计图的重点。可以让学生通过实例来了解三种统计图的特征。教师应多给学生提供实践操作的内容和机会,让学生经历统计的过程,在实践中验证知识,进一步认识统计的现实意义,感受统计与生活的紧密联系,并从中引发思考,学会根据数据的变化正确地进行预测。4.引导学生在统计活动中梳理统计的知识和方法。在复习时,我们要依据《标准(2011版)》的理念,适当淡化求“稍复杂的平均数”问题(稍复杂指的是指问题情境过于复杂化),把重点放在平均数作为“一组数的代表”这个本质的意义上。复习时,创设需要更准确地描述一组数的集中趋势的情境,得出用平均数做代表的方法。5.注重结合具体情境和动手实验,使学生体验不确定现象。概率论是研究随机现象的规律性的数学分支。在小学阶段设置简单的“概率”内容,主要是为了培养学生的随机思维,让学生学会用概率的眼光去观察世界,而不仅仅是以确定的、一成不变的思维方式去理解事物。因此,在教学可能性时,应注意加强对学生概率素养的培养,增强学生对随机思想的理解。复习时应结合具体情境,使学生进一步认识到生活中大量存在着不确定现象,需要对它们进行研究。同时,直观地认识不确定现象,通过收集、分析数据,推断事件发生的可能性有大有小;通过动手实验,在实际操作中感受不确定现象的特点。6.精讲精练,提高复习效率。“统计与概率”所涉及的知识较多,范围比较广。总复习中,教师设计的题型要有针对性,要精心选择典型性问题,为精讲、精练、高效、减负打下基础,要注意避免单纯的统计量的计算。要帮助学生经历简单的收集、整理、描述和分析数据的过程;引导学生根据实际问题设计简单的调查表;引导学生会根据需要选择合适的统计图;让学生能够体会根据统计数据可能会得到
查看更多
宏硕****mo
实名认证
内容提供者
单篇购买
VIP会员(1亿+VIP文档免费下)

扫码即表示接受《下载须知》

素材-全国-2019_六年级数学下册 6 整理与复习 3《统计与概率》教学分析素材 新人教版

文档大小:1.1MB

限时特价:扫码查看

• 请登录后再进行扫码购买
• 使用微信/支付宝扫码注册及付费下载,详阅 用户协议 隐私政策
• 如已在其他页面进行付款,请刷新当前页面重试
• 付费购买成功后,此文档可永久免费下载
全场最划算
12个月
199.0
¥360.0
限时特惠
3个月
69.9
¥90.0
新人专享
1个月
19.9
¥30.0
24个月
398.0
¥720.0
6个月会员
139.9
¥180.0

6亿VIP文档任选,共次下载特权。

已优惠

微信/支付宝扫码完成支付,可开具发票

VIP尽享专属权益

VIP文档免费下载

赠送VIP文档免费下载次数

阅读免打扰

去除文档详情页间广告

专属身份标识

尊贵的VIP专属身份标识

高级客服

一对一高级客服服务

多端互通

电脑端/手机端权益通用