




如果您无法下载资料,请参考说明:
1、部分资料下载需要金币,请确保您的账户上有足够的金币
2、已购买过的文档,再次下载不重复扣费
3、资料包下载后请先用软件解压,在使用对应软件打开
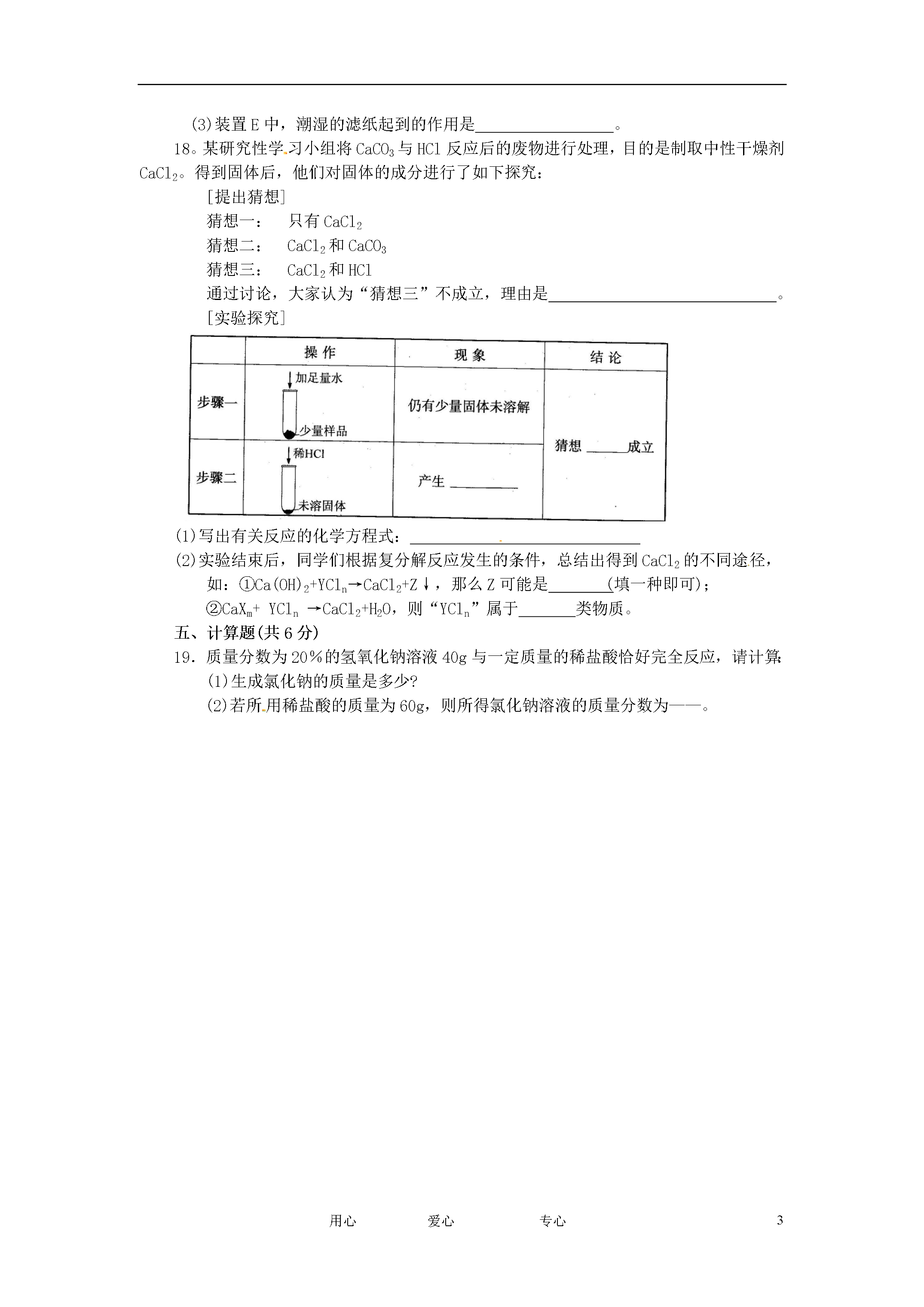
5用心爱心专心吉林化学一、单项选择题(每小题1分,共8分)1,下列变化属于物理变化的是()A.镁条燃烧B.切割玻璃C.菜刀生锈D.向澄清的石灰水中吹气2.空气中含量最多的气体是()A.二氧化碳B.水蒸气C.氧气n氮气3.下列物质中,属于氧化物的是()A.MgB.MgOC.Mg(OH)2D.MgSO44.下列实验操作正确的是()A.检查装置气密性B.取用液体药品C.称量固体药品D.测定溶液的pH值5.2012年的“毒胶囊”事件使人们对健康更加关注,下列做法不损害人体健康的是()A.用霉变的粮食酿酒B.用工业石蜡给苹果“美容”C.用食醋除去松花蛋的涩味D.用硫酸铜溶液“扮靓”粽子叶6.下列说法正确的是()A.金属表面涂油漆以防锈蚀B.合金、塑料、合成纤维都属于合成材料C.NH4NO3和熟石灰混合施用D.“白色污染”是指白色物质引起的污染7.下列说法正确的是()A.能使燃着的木条熄灭的气体一定是二氧化碳B.稀释浓硫酸时,可将水沿器壁慢慢注入浓硫酸里,并不断搅拌C.能生成盐和水的反应一定属于中和反应D.炼铁的原理是利用CO与Fe2O3的反应,该反应中CO作还原剂8.下列实验方案的设计中,可行的是()A.用NaOH溶液除去CO2中的CO气体B.为检验CaO中是否含有Ca(OH)2,可将其加水后滴加酚酞溶液C.用稀H2SO4可鉴别NaCl、NaOH、K2CO3、BaCl2四种白色固体D.为除去炭粉中的CuO,可将其在空气中灼烧二、填空题(每空1分,共12分)9.生活中处处有化学,请结合化学知识回答下列问题:(1)从分子的角度分析,香水、酒要密闭保存的原因是——————————;(2)鸡蛋、牛奶为人体提供的营养素主要是——;。(3)FeSO4是常用的补铁剂,FeSO4中铁元素的化合价为——。10.右图是某物质的溶解度曲线,请回答下列问题:(1)这种物质的溶解度随温度的升高而——;(2)若该物质的饱和溶液中仍有少量晶体,使其全部溶解的方法是——————————(填一种方法即可);(3)这种物质在45℃时的溶解度约为——g。11.碳和碳的化合物是自然界中重要的物质,请回答下列问题:(1)金刚石和石墨的物理性质有很大的差异,其原因是一;(2)葡萄糖(C6H12O6)中碳、氢、氧三种元素的原子个数比为——;(3)NaHCO3俗称小苏打,举出NaHCO3在生活中的一种用途,如——。12.水是一种宝贵的自然资源,它有许多性质和用途,请回答下列问题:(1)除去水中的不溶性物质,常用的方法是——;(2)用水可除去某些混合气体中的——性杂质(选填“难溶”或“易溶”);(3)自然界中的水在一定程度上可以缓解二氧化碳对地球所造成的——。三、简答题(每空1分,化学方程式2分,共12分)13.北方的冬天,人们多以煤来提供热量,请结合所学知识回答下列问题:(1)从燃烧的条件分析,煤属于;(2)煤燃烧时会产生能形成酸雨的气体,如(填一种物质即可),它能对环境造成污染。14.根据下列结构示意图,请回答问题:(1)A表示的粒子属于——元素(选填“金属”或“非金属”);(2)化学性质相似的粒子是——(填字母);(3)在化学反应中可以相互转化的粒子是——(填字母)。15.以下是探究Cu、Fe、Ag三种金属活动性顺序的实验过程,请回答问题:(1)将铜丝和铁丝分别放入相同浓度的稀H2SO4中,依据现象,证明Fe的活动性比Cu强;(2)将铜丝放入AgNO3溶液中,或向Cu(NO3)2溶液中放入金属,都能证明Cu的活动性比Ag强。结论:三种金属的活动性顺序是Fe>Cu>AgCu与AgNO3溶液反应的化学方程式为。16.根据化学反应方程式:2NaOH+CuSO4=Cu(OH)2↓+Na2SO4,请回答下列问题:(1)该反应所属的基本反应类型是;(2)若上述两种溶液恰好完全反应,反应后的溶液中除水之外,还含有的物质是;(3)反应后溶液的总质量比反应前溶液的总质量。四、实验与探究题(每空1分,化学方程式2分,共12分)17.依据下列装置示意图,请回答问题:(1)仪器a的名称是;(2)用MnO2催化H2O2溶液制取氧气,应选择的发生和收集装置是(填字母),反应的化学方程式为;(3)装置E中,潮湿的滤纸起到的作用是。18。某研究性学习小组将CaCO3与HCl反应后的废物进行处理,目的是制取中性干燥剂CaCl2。得到固体后,他们对固体的成分进行了如下探究:[提出猜想]猜想一:只有CaCl2猜想二:CaCl2和CaCO3猜想三:CaCl2和HCl通过讨论,大家认为“猜想三”不成立,理由是。[实验探究](1)写出有关反应的化学方程式:(2)实验结束后,同学们根据复分解反应发生的条件,总结出得到CaCl2的不同途径,如:①Ca(OH)2+YCln→CaCl2+Z↓,那么Z可能是(填一种即可);②CaXm

猫巷****傲柏
实名认证
内容提供者


最近下载
一种胃肠道超声检查助显剂及其制备方法.pdf
201651206021+莫武林+浅析在互联网时代下酒店的营销策略——以湛江民大喜来登酒店为例.doc
201651206021+莫武林+浅析在互联网时代下酒店的营销策略——以湛江民大喜来登酒店为例.doc
用于空间热电转换的耐高温涡轮发电机转子及其装配方法.pdf
用于空间热电转换的耐高温涡轮发电机转子及其装配方法.pdf
用于空间热电转换的耐高温涡轮发电机转子及其装配方法.pdf
用于空间热电转换的耐高温涡轮发电机转子及其装配方法.pdf
用于空间热电转换的耐高温涡轮发电机转子及其装配方法.pdf
用于空间热电转换的耐高温涡轮发电机转子及其装配方法.pdf
论《离骚》诠释史中的“香草”意蕴.docx