试题-四川-2011_四川省攀枝花2011年中考化学真题试卷.rar 立即下载
2023-03-05
约6千字
约8页
0
129KB
举报 版权申诉
预览加载中,请您耐心等待几秒...

试题-四川-2011_四川省攀枝花2011年中考化学真题试卷.rar

四川省攀枝花2011年中考化学真题试卷.doc

预览

免费试读已结束,剩余 3 页请下载文档后查看

10 金币

下载文档

如果您无法下载资料,请参考说明:

1、部分资料下载需要金币,请确保您的账户上有足够的金币

2、已购买过的文档,再次下载不重复扣费

3、资料包下载后请先用软件解压,在使用对应软件打开

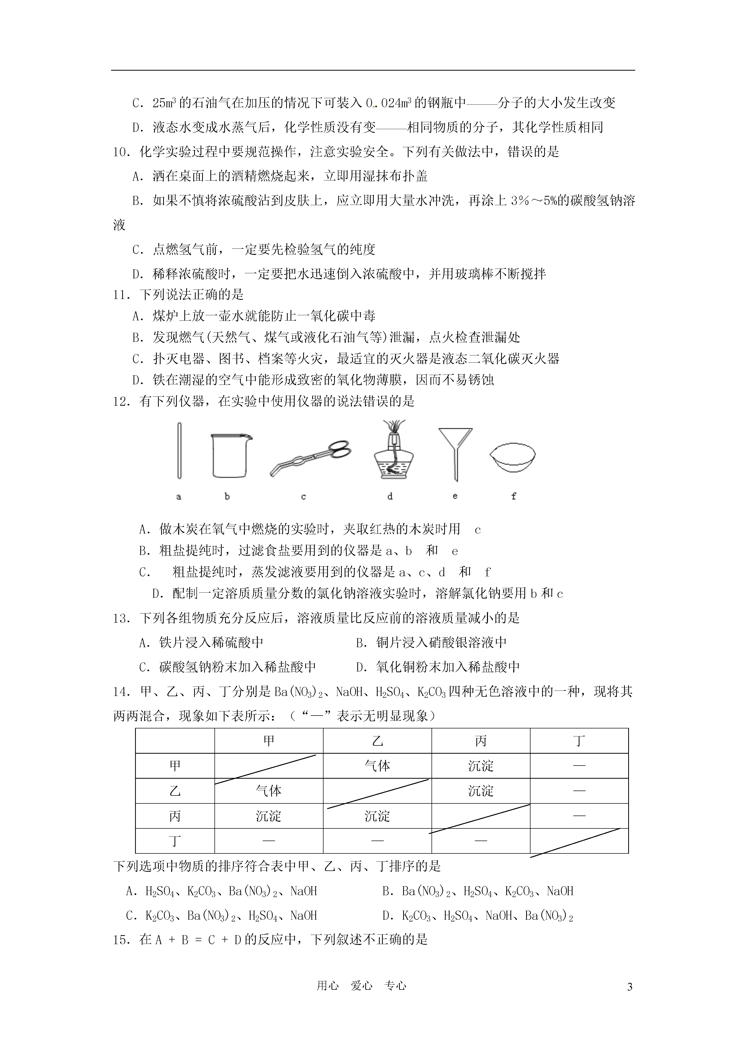
3用心爱心专心2011年攀枝花市高中阶段教育学校招生统一考试可能用到的相对原子质量:H-1C-12N-14O-16Na-23Mg-24Al-27S-32Cl-35.5Ca-40Fe-56Cu-64Zn-65Ag-108第Ⅰ卷(选择题,共75分)一、选择题(每小题2.5分,共75分,每小题只有一个选项符合题意)化学部分1.下列变化属于物理变化的是A.菜刀生锈B.汽油挥发C.烟花燃放D.大米酿酒2.下列物质放入水中,能形成溶液的是A.石蜡B.面粉C.蔗糖D.植物油3.下列物质是自来水厂对水净化过程常用的消毒剂,其中属于氧化物的是A.氯气(Cl2)B.二氧化氯(ClO2)C.臭氧(O3)D.次氯酸钙Ca(ClO)24.下列数据是常见物质的pH范围,其中酸性最强的是A.瓶装饮用水(6.5~7.5)B.番茄汁(4.0~4.4)C.柠檬汁(2.0~3.0)D.液体肥皂(9.5~10.5)5.下列说法中不正确的是A.蔬菜、水果中富含维生素B.大米中富含油脂,不含淀粉C.儿童患佝偻病是因为体内缺乏钙元素D.食用加碘食盐可预防甲状腺肿大6.下列肥料属于复合肥料的是A.磷酸二氢铵(NH4H2PO4)B.碳酸氢铵(NH4HCO3)C.尿素[CO(NH2)2]D.硫酸钾(K2SO4)7.下列物质在氧气中燃烧,产生大量白烟的是A.红磷B.铁丝C.酒精D.硫8.物质的性质决定其用途。下列有关物质用途的说法正确的是A.烧碱用于治疗胃酸过多B.碳酸钙用作焙制糕点的发酵粉C.用亚硝酸钠替代食盐烹调食物D.熟石灰用于改良酸性土壤9.对下列现象的微观解释中,不正确的是A.用搜救犬搜救地震中被埋在废墟下的幸存者分子在不断地运动B.用水银温度计测量体温温度升高,原子间的间隔变大C.25m3的石油气在加压的情况下可装入0.024m3的钢瓶中分子的大小发生改变D.液态水变成水蒸气后,化学性质没有变相同物质的分子,其化学性质相同10.化学实验过程中要规范操作,注意实验安全。下列有关做法中,错误的是A.洒在桌面上的酒精燃烧起来,立即用湿抹布扑盖B.如果不慎将浓硫酸沾到皮肤上,应立即用大量水冲洗,再涂上3%~5%的碳酸氢钠溶液C.点燃氢气前,一定要先检验氢气的纯度D.稀释浓硫酸时,一定要把水迅速倒入浓硫酸中,并用玻璃棒不断搅拌11.下列说法正确的是A.煤炉上放一壶水就能防止一氧化碳中毒B.发现燃气(天然气、煤气或液化石油气等)泄漏,点火检查泄漏处C.扑灭电器、图书、档案等火灾,最适宜的灭火器是液态二氧化碳灭火器D.铁在潮湿的空气中能形成致密的氧化物薄膜,因而不易锈蚀12.有下列仪器,在实验中使用仪器的说法错误的是A.做木炭在氧气中燃烧的实验时,夹取红热的木炭时用cB.粗盐提纯时,过滤食盐要用到的仪器是a、b和eC.粗盐提纯时,蒸发滤液要用到的仪器是a、c、d和fD.配制一定溶质质量分数的氯化钠溶液实验时,溶解氯化钠要用b和c13.下列各组物质充分反应后,溶液质量比反应前的溶液质量减小的是A.铁片浸入稀硫酸中B.铜片浸入硝酸银溶液中C.碳酸氢钠粉末加入稀盐酸中D.氧化铜粉末加入稀盐酸中14.甲、乙、丙、丁分别是Ba(NO3)2、NaOH、H2SO4、K2CO3四种无色溶液中的一种,现将其两两混合,现象如下表所示:(“—”表示无明显现象)甲乙丙丁甲气体沉淀—乙气体沉淀—丙沉淀沉淀—丁———下列选项中物质的排序符合表中甲、乙、丙、丁排序的是A.H2SO4、K2CO3、Ba(NO3)2、NaOHB.Ba(NO3)2、H2SO4、K2CO3、NaOHC.K2CO3、Ba(NO3)2、H2SO4、NaOHD.K2CO3、H2SO4、NaOH、Ba(NO3)215.在A+B=C+D的反应中,下列叙述不正确的是A.若C和D为盐和水,则该反应不一定是中和反应B.此反应可能是复分解反应C.若10gA和15gB恰好完全反应,则生成C、D的总质量为25gD.若A是氧化铜、C为铜,该反应一定是置换反应16.有反应:8A+3B2=C2+6D(其中A、D是化合物,B2、C2是单质)。若13.6gA与21.3gB2恰好完全反应,生成32.1gD,已知C2的相对分子质量为28,则B的相对原子质量为A.14B.16C.32D.35.5Ⅱ卷非选择题(125分)化学部分(60分)二、填空题(共23分)31.(5分)请你用相应的化学符号填空。(1)地壳中含量最多的元素_____________;(2)两个氢氧根离子_____________;(3)氧化镁的化学式_____________;(4)天然气的主要成分___________
查看更多
是雁****找我
实名认证
内容提供者
单篇购买
VIP会员(1亿+VIP文档免费下)

扫码即表示接受《下载须知》

试题-四川-2011_四川省攀枝花2011年中考化学真题试卷

文档大小:129KB

限时特价:扫码查看

• 请登录后再进行扫码购买
• 使用微信/支付宝扫码注册及付费下载,详阅 用户协议 隐私政策
• 如已在其他页面进行付款,请刷新当前页面重试
• 付费购买成功后,此文档可永久免费下载
全场最划算
12个月
199.0
¥360.0
限时特惠
3个月
69.9
¥90.0
新人专享
1个月
19.9
¥30.0
24个月
398.0
¥720.0
6个月会员
139.9
¥180.0

6亿VIP文档任选,共次下载特权。

已优惠

微信/支付宝扫码完成支付,可开具发票

VIP尽享专属权益

VIP文档免费下载

赠送VIP文档免费下载次数

阅读免打扰

去除文档详情页间广告

专属身份标识

尊贵的VIP专属身份标识

高级客服

一对一高级客服服务

多端互通

电脑端/手机端权益通用