试题-山东-2012_山东省淄博市2012年中考化学真题试题(带解析).rar 立即下载
2023-03-05
约1.4万字
约15页
0
171KB
举报 版权申诉
预览加载中,请您耐心等待几秒...

试题-山东-2012_山东省淄博市2012年中考化学真题试题(带解析).rar

山东省淄博市2012年中考化学真题试题(带解析).doc

预览

免费试读已结束,剩余 10 页请下载文档后查看

10 金币

下载文档

如果您无法下载资料,请参考说明:

1、部分资料下载需要金币,请确保您的账户上有足够的金币

2、已购买过的文档,再次下载不重复扣费

3、资料包下载后请先用软件解压,在使用对应软件打开

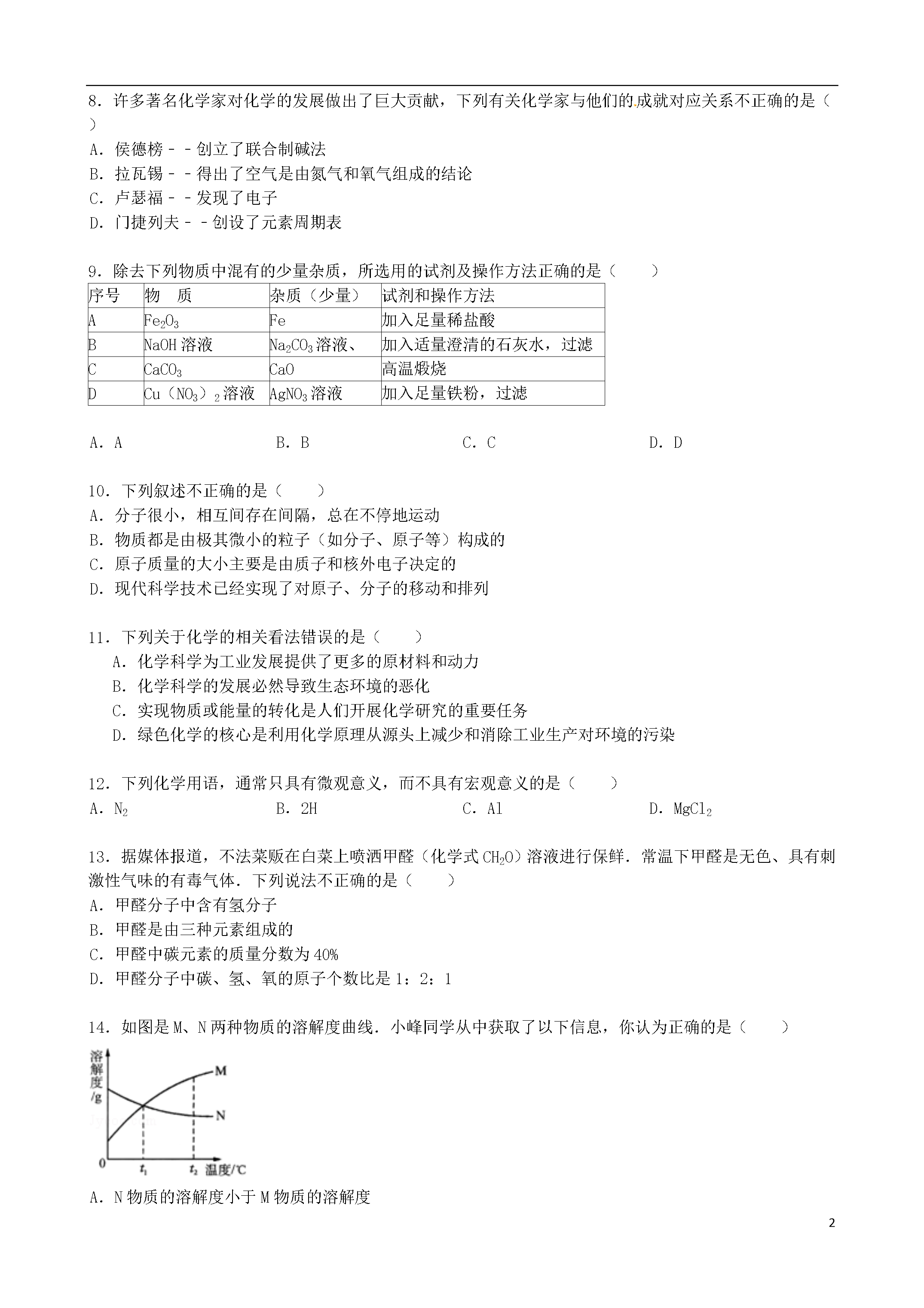
15山东省淄博市2012年中考化学真题试卷一、选择题(本题包括15个小题,1~10小题每小题1分,11~15小题每小题1分,共20分.只有一个选项符合题意)1.化学是一门基础自然科学,研究和发展化学学科的基础是()A.化学实验B.建立假设C.逻辑推理D.收集证据2.请利用你学过的知识判断下列物质的用途体现或利用了物质物理性质的是()A.用酒精给发热病人降温B.用熟石灰改良酸性土壤C.用乙炔作燃料切割金属D.用一氧化碳作还原剂炼铁3.化学实验是进行科学探究的重要途径,规范的实验操作是科学探究活动的基础和保证.以下图示正确的是()A.过滤B.加入块状固体C.稀释浓硫酸D.倾倒液体4.水在直流电作用下可以分解,在此过程中没有发生变化的是()A.水分子的能量B.水分子的组成和结构C.水的化学性质D.构成水分子的原子种类5.原子结构示意图可以方便简明地表示原子核外电子的排布,如图是某种粒子的原子结构示意图,从中获取的信息正确的是()A.该粒子是阳离子B.该粒子的电子数是11C.该粒子的中子数是11D.该粒子的相对原子质量是116.氧气和二氧化碳是同学们熟悉的气体,实验室制取这两种气体时一定相同的是()A.反应原理B.发生装置C.收集装置D.集满气体后的集气瓶放置方法7.化学元素与人体健康密切相关.下列叙述正确的是()A.维生素C的性质稳定,受温度的影响极小B.超过保质期的食品经高温加热后可以继续食用C.重金属盐能够破坏蛋白质的结构,使其失去生理活性D.微量元素对人体健康有着不可或缺的作用,摄入量越多越好8.许多著名化学家对化学的发展做出了巨大贡献,下列有关化学家与他们的成就对应关系不正确的是()A.侯德榜﹣﹣创立了联合制碱法B.拉瓦锡﹣﹣得出了空气是由氮气和氧气组成的结论C.卢瑟福﹣﹣发现了电子D.门捷列夫﹣﹣创设了元素周期表9.除去下列物质中混有的少量杂质,所选用的试剂及操作方法正确的是()序号物质杂质(少量)试剂和操作方法AFe2O3Fe加入足量稀盐酸BNaOH溶液Na2CO3溶液、加入适量澄清的石灰水,过滤CCaCO3CaO高温煅烧DCu(NO3)2溶液AgNO3溶液加入足量铁粉,过滤A.AB.BC.CD.D10.下列叙述不正确的是()A.分子很小,相互间存在间隔,总在不停地运动B.物质都是由极其微小的粒子(如分子、原子等)构成的C.原子质量的大小主要是由质子和核外电子决定的D.现代科学技术已经实现了对原子、分子的移动和排列11.下列关于化学的相关看法错误的是()A.化学科学为工业发展提供了更多的原材料和动力B.化学科学的发展必然导致生态环境的恶化C.实现物质或能量的转化是人们开展化学研究的重要任务D.绿色化学的核心是利用化学原理从源头上减少和消除工业生产对环境的污染12.下列化学用语,通常只具有微观意义,而不具有宏观意义的是()A.N2B.2HC.AlD.MgCl213.据媒体报道,不法菜贩在白菜上喷洒甲醛(化学式CH2O)溶液进行保鲜.常温下甲醛是无色、具有刺激性气味的有毒气体.下列说法不正确的是()A.甲醛分子中含有氢分子B.甲醛是由三种元素组成的C.甲醛中碳元素的质量分数为40%D.甲醛分子中碳、氢、氧的原子个数比是1:2:114.如图是M、N两种物质的溶解度曲线.小峰同学从中获取了以下信息,你认为正确的是()A.N物质的溶解度小于M物质的溶解度B.M物质的溶解度随温度的升高而增大C.t1℃时,M、N溶液中溶质的质量分数一定相等D.t2℃时,M溶液溶质的质量分数一定大于N溶液溶质的质量分数15.化学通过帮助人们认识和改造物质世界为我们解决能源、材料、粮食和环境等问题,从而促进社会和谐发展.下列观点不正确的是()A.煤、石油、天然气是不可再生的化石燃料B.氢气的热值高,燃烧后产物无污染,是未来最理想的能源C.塑料是人工合成的有机高分子材料,大量使用不会对环境造成污染D.化肥中各种营养元素的含量是决定其肥效高低的重要因素二、理解与应用(本题包括3个小题,共12分)16.按照一定的依据把物质分类,是认识物质的组成、结构、性质和用途的捷径.现有物质:①硫酸溶液②氢氧化钠③氯化钙④氧化铜⑤锌粒.请按照要求填写:属于混合物的是_________(填写序号),属于单质的是_________(填写序号),属于盐的是_________(填写化学式).氧化铜中铜元素的化合价是_________价.17.实验室中要配制一定溶质质量分数的氯化钠溶液,请你帮助完成.(1)甲图中缺少一种必须用到的玻璃仪器是_________(填写名称).(2)准确称量18g氯化钠,量取蒸馏水的体积如乙图所示,氯化钠完全溶解后所配制的溶液中溶质的质量分数是_________(水的密度为1g/cm3).(3)配制氯化钠溶液的操作过程依次是:氯化钠的称量、水的量取、___
查看更多
宏硕****mo
实名认证
内容提供者
单篇购买
VIP会员(1亿+VIP文档免费下)

扫码即表示接受《下载须知》

试题-山东-2012_山东省淄博市2012年中考化学真题试题(带解析)

文档大小:171KB

限时特价:扫码查看

• 请登录后再进行扫码购买
• 使用微信/支付宝扫码注册及付费下载,详阅 用户协议 隐私政策
• 如已在其他页面进行付款,请刷新当前页面重试
• 付费购买成功后,此文档可永久免费下载
全场最划算
12个月
199.0
¥360.0
限时特惠
3个月
69.9
¥90.0
新人专享
1个月
19.9
¥30.0
24个月
398.0
¥720.0
6个月会员
139.9
¥180.0

6亿VIP文档任选,共次下载特权。

已优惠

微信/支付宝扫码完成支付,可开具发票

VIP尽享专属权益

VIP文档免费下载

赠送VIP文档免费下载次数

阅读免打扰

去除文档详情页间广告

专属身份标识

尊贵的VIP专属身份标识

高级客服

一对一高级客服服务

多端互通

电脑端/手机端权益通用