




如果您无法下载资料,请参考说明:
1、部分资料下载需要金币,请确保您的账户上有足够的金币
2、已购买过的文档,再次下载不重复扣费
3、资料包下载后请先用软件解压,在使用对应软件打开
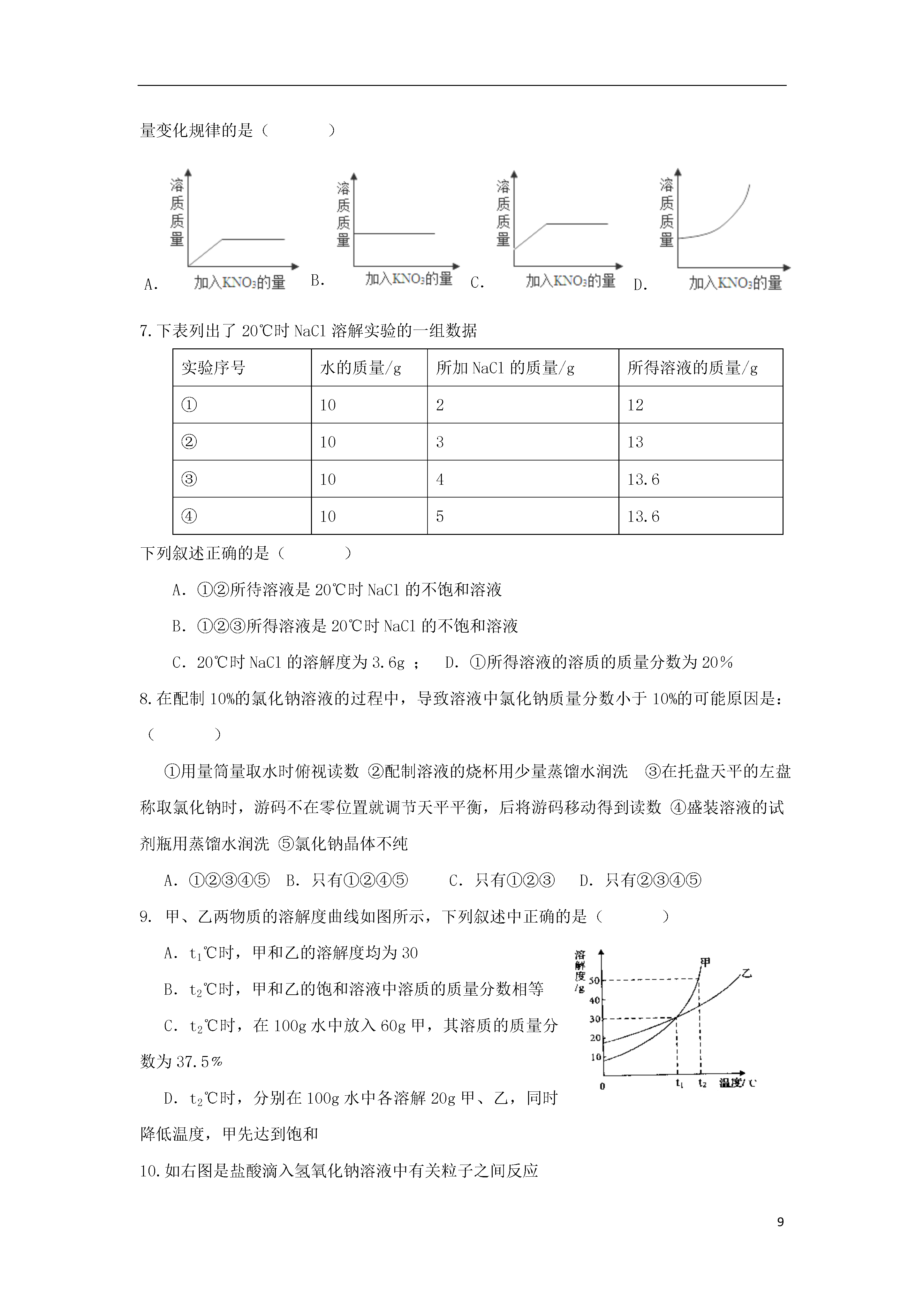
9绝密启用前试卷类型:A2013年初中学业水平考试化学试题(二)注意事项:1.本试题分第Ⅰ卷和第Ⅱ卷两部分。第Ⅰ卷为选择题,40分;第Ⅱ卷为非选择题,60分;共100分。考试时间为90分钟。2.答第Ⅰ卷前务必将自己的姓名、考号、考试科目涂写在答题卡上。考试结束,试题和答题卡一并收回。3.第Ⅰ卷每题选出答案后,都必须用2B铅笔把答题卡上对应题目的答案标号(ABCD)涂黑,如需改动,必须先用橡皮擦干净,再改涂其它答案。第Ⅰ卷(选择题共40分)可能用到的相对原子质量:H:1C:12N:14O:16Na:23Mg:24S:32Cl:35.5Zn:65一、选择题(本题包括20小题,每小题2分,共40分。每小题只有一个选项符合题意)1.下列各组物质中前一种是溶液,后一种是化合物的是()A.酒精、二氧化碳B.稀硫酸、液氧C.汽水、干冰D.冰水混合物、氧化铜2.下列各变化属于物理变化的是()A.用稀盐酸除去金属表面的铁锈B.用小木棍蘸少量浓硫酸,小木棍逐渐变为黑色C.盐酸使指示剂变色D.浓盐酸在空气里敞口放置瓶口有白雾生成3.袋装饼干的包装中,常装有一包干燥剂,该干燥剂的主要成分是()A.石灰石B.生石灰C.熟石灰D.烧碱4.配制溶质质量分数一定的食盐溶液,正确的操作顺序是()A.计算、称量、溶解、倒入试剂瓶、贴上标签B.溶解、计算、称量、倒入试剂瓶、贴上标签C.称量、溶解、计算、倒入试剂瓶、贴上标签D.称量、计算、溶解、倒入试剂瓶、贴上标签5.用50g98%的浓H2SO4配制成20%的稀H2SO4,需加水的质量为()A.145gB.195gC.196gD.245g6.恒温下向一接近饱和的KNO3溶液中,逐渐加入KNO3晶体,下列图像中符合溶液中溶质质量变化规律的是()A.B.C.D.7.下表列出了20℃时NaCl溶解实验的一组数据实验序号水的质量/g所加NaCl的质量/g所得溶液的质量/g①10212②10313③10413.6④10513.6下列叙述正确的是()A.①②所待溶液是20℃时NaCl的不饱和溶液B.①②③所得溶液是20℃时NaCl的不饱和溶液C.20℃时NaCl的溶解度为3.6g;D.①所得溶液的溶质的质量分数为20%8.在配制10%的氯化钠溶液的过程中,导致溶液中氯化钠质量分数小于10%的可能原因是:()①用量筒量取水时俯视读数②配制溶液的烧杯用少量蒸馏水润洗③在托盘天平的左盘称取氯化钠时,游码不在零位置就调节天平平衡,后将游码移动得到读数④盛装溶液的试剂瓶用蒸馏水润洗⑤氯化钠晶体不纯A.①②③④⑤B.只有①②④⑤C.只有①②③D.只有②③④⑤9.甲、乙两物质的溶解度曲线如图所示,下列叙述中正确的是()A.t1℃时,甲和乙的溶解度均为30B.t2℃时,甲和乙的饱和溶液中溶质的质量分数相等C.t2℃时,在100g水中放入60g甲,其溶质的质量分数为37.5﹪D.t2℃时,分别在100g水中各溶解20g甲、乙,同时降低温度,甲先达到饱和10.如右图是盐酸滴入氢氧化钠溶液中有关粒子之间反应的示意图。下列说法错误的是()A.盐酸中含有氢离子和氯离子B.氢氧化钠溶液中含有钠离子和氢氧根离子C.两种溶液混合时,氢离子和氢氧根离子结合生成了水分子D.两种溶液混合时,钠离子与氯离子结合生成了氯化钠分子11.佛山市三水健力宝生产的“魔水”驰名中外。“魔水”内溶有一定量的二氧化碳气体。打开瓶塞。“魔水”会自动喷出。喝了“魔水”后常会打嗝。说明气体在水中的溶解度与压强、温度有关。以下关于气体溶解度的说法正确的是()A.压强增大,气体溶解度不变B.压强减小,气体溶解度增大C.温度升高,气体溶解度减小D.温度降低,气体溶解度减小12.图中能正确反映题中所描述的变化事实的是()固体质量溶质质量分数0时间溶质质量分数0时间溶质质量分数%0接近饱和的氯化钠溶液中加入氯化钠固体AA不饱和硝酸钾溶液升温B一定量水中加入浓硫酸C加热蒸发稀盐酸D0浓硫酸质量溶质质量分数13.下列物质的溶液长期放置在空气中,溶液质量因发生化学变化而减少的是()A.烧碱B.石灰水C.浓盐酸D.氯化钾14.要使右图装置中的小气球鼓起来,则使用的固体和液体可以是()①锌和稀硫酸②石灰石和盐酸③氯化钠和水④氧化钙和水A.①②③B.①②④C.②③④D.①③④15.以下说法正确的是()A.中和反应有盐和水生成,因此有盐和水生成的反应一定是中和反应B.氧化物中含有氧元素,而含氧元素的化合物不一定是氧化物

努力****甲寅
实名认证
内容提供者


最近下载
一种胃肠道超声检查助显剂及其制备方法.pdf
201651206021+莫武林+浅析在互联网时代下酒店的营销策略——以湛江民大喜来登酒店为例.doc
201651206021+莫武林+浅析在互联网时代下酒店的营销策略——以湛江民大喜来登酒店为例.doc
用于空间热电转换的耐高温涡轮发电机转子及其装配方法.pdf
用于空间热电转换的耐高温涡轮发电机转子及其装配方法.pdf
用于空间热电转换的耐高温涡轮发电机转子及其装配方法.pdf
用于空间热电转换的耐高温涡轮发电机转子及其装配方法.pdf
用于空间热电转换的耐高温涡轮发电机转子及其装配方法.pdf
用于空间热电转换的耐高温涡轮发电机转子及其装配方法.pdf
论《离骚》诠释史中的“香草”意蕴.docx