试题-山东-2014_山东省淄博市淄博区金山中学2014届九年级化学下学期期中质量检测试题 五四制.rar 立即下载
2023-03-05
约4.1千字
约8页
0
428KB
举报 版权申诉
预览加载中,请您耐心等待几秒...

试题-山东-2014_山东省淄博市淄博区金山中学2014届九年级化学下学期期中质量检测试题 五四制.rar

山东省淄博市淄博区金山中学2014届九年级化学下学期期中质量检测试题五四制.doc

预览

免费试读已结束,剩余 3 页请下载文档后查看

10 金币

下载文档

如果您无法下载资料,请参考说明:

1、部分资料下载需要金币,请确保您的账户上有足够的金币

2、已购买过的文档,再次下载不重复扣费

3、资料包下载后请先用软件解压,在使用对应软件打开

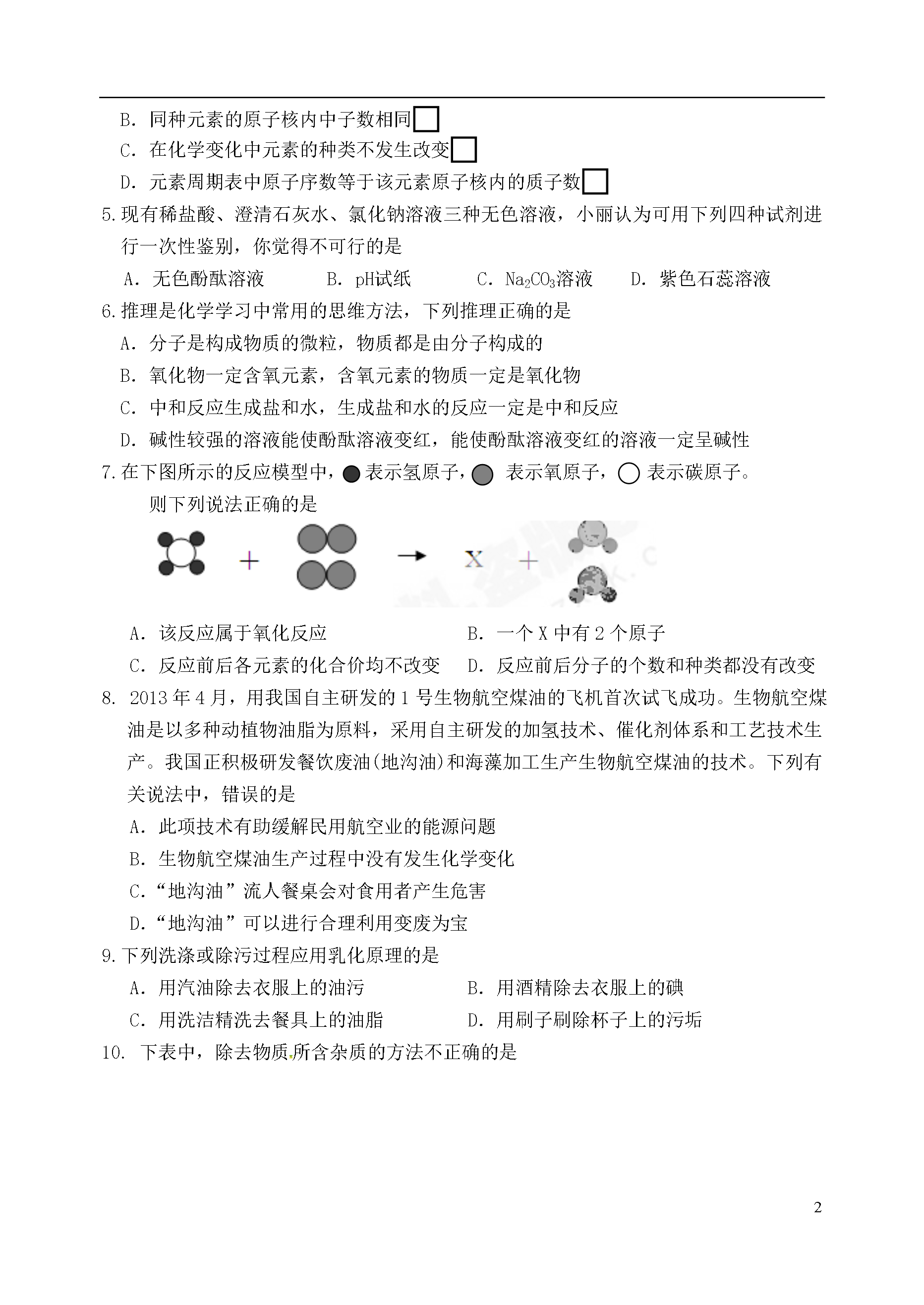
8山东省淄博市淄博区金山中学2014届九年级(五四学制)下学期期中质量检测化学试题本试卷分第Ⅰ卷和第Ⅱ卷两部分,。满分50分。考试时间60分钟。考试结束后,将本试卷和答题卡一并交回。注意事项:1.答题前,考生务必用0.5毫米黑色签字笔将学校、班级、姓名、考试号、座号填写在答题卡和试卷的相应位置。2.第Ⅰ卷每小题选出答案后,用2B铅笔把答题卡上对应题目的答案标号涂黑;如需改动,用橡皮擦干净后,再选涂其他答案标号。答案不能答在试卷上。3.第Ⅱ卷必须用0.5毫米黑色签字笔作答,答案必须写在答题卡各题目指定区域内相应的位置,不能写在试卷上;如需改动,先划掉原来的答案,然后再写上新的答案。4.答案不能使用涂改液、胶带纸、修正带修改。不按以上要求作答的答案无效。考生不允许使用计算器。可能用到的相对原子质量:H—1C—12O—16Cl—35.5Ca—40第Ⅰ卷(选择题共20分)一、选择题(本题包括15个小题,1-10题每小题1分,11-15题每小题2分,共20分。每题只有一个选项符合题意。)1.生活中常见的下列物质属于纯净物的是A.洁净的空气B.可口的饮料C.新鲜的牛奶D.蒸馏水2.食品安全无小事,央视最近播出的《舌尖上的中国》主要介绍了“饮食健康”。下列做法正确的是A.用鱼粉、明胶合成鱼翅B.白酒中加入超量塑化剂使口感更好C.在排骨汤中放入食盐调味D.鸡饲料中添加各种抗生素使鸡速成3.我们每天生活在不断变化的物质世界里,以下属于化学变化的是A.冰雪融化B.干冰升华C.蜡烛燃烧D.菠萝榨汁4.元素观是化学的重要观念之一。下列有关元素的说法错误的是A.物质都是由元素组成的B.同种元素的原子核内中子数相同C.在化学变化中元素的种类不发生改变D.元素周期表中原子序数等于该元素原子核内的质子数5.现有稀盐酸、澄清石灰水、氯化钠溶液三种无色溶液,小丽认为可用下列四种试剂进行一次性鉴别,你觉得不可行的是A.无色酚酞溶液B.pH试纸C.Na2CO3溶液D.紫色石蕊溶液6.推理是化学学习中常用的思维方法,下列推理正确的是A.分子是构成物质的微粒,物质都是由分子构成的B.氧化物一定含氧元素,含氧元素的物质一定是氧化物C.中和反应生成盐和水,生成盐和水的反应一定是中和反应D.碱性较强的溶液能使酚酞溶液变红,能使酚酞溶液变红的溶液一定呈碱性7.在下图所示的反应模型中,表示氢原子,表示氧原子,表示碳原子。则下列说法正确的是A.该反应属于氧化反应B.一个X中有2个原子C.反应前后各元素的化合价均不改变D.反应前后分子的个数和种类都没有改变8.2013年4月,用我国自主研发的1号生物航空煤油的飞机首次试飞成功。生物航空煤油是以多种动植物油脂为原料,采用自主研发的加氢技术、催化剂体系和工艺技术生产。我国正积极研发餐饮废油(地沟油)和海藻加工生产生物航空煤油的技术。下列有关说法中,错误的是A.此项技术有助缓解民用航空业的能源问题B.生物航空煤油生产过程中没有发生化学变化C.“地沟油”流人餐桌会对食用者产生危害D.“地沟油”可以进行合理利用变废为宝9.下列洗涤或除污过程应用乳化原理的是A.用汽油除去衣服上的油污B.用酒精除去衣服上的碘C.用洗洁精洗去餐具上的油脂D.用刷子刷除杯子上的污垢10.下表中,除去物质所含杂质的方法不正确的是选项物质所含杂质除去杂质的方法AH2HCl气体通过NaOH溶液,再通过浓硫酸BNaCl溶液Na2CO3加入适量稀盐酸CCOCO2通过灼热的Fe2O3DCaCO3粉末KCl加水溶解、边滤、蒸干11.据报道,用于清洗龙虾的“洗虾粉”中含有柠檬酸钠、亚硫酸钠(Na2SO3)等物质,可能对人体的健康产生危害。Na2SO3中S元素的化合价为A.+6B.+4C.+2D.-212.有人通过闻茶的方法就能判断出茶的产地。人们能够闻到茶香的原因是A.分子之间有间隔B.分子的质量和体积都很小C.分子在不断运动D.分子是由原子构成的13.下列化学实验基本操作错误的是14.右图是某物质的溶解度曲线,60℃时取100g水配制成该物质的饱和溶液,当温度降低至30℃时所得溶液的质量为A.130gB.140gC.160gD.180g15.认真细致的观察和分析实验现象,有助于获得化学知识并学会科学探究的方法。以下分析你认为合理的是()A.在碳酸钠溶液中滴加酚酞试液变红色,可证明碳酸钠属于碱类B.某固体化肥与熟石灰混合研磨产生氨味,可证明该化肥一定是铵态氮肥C.某物质在氧气中完全燃烧,生成了氧化物,可证明该物质一定是单质D.将浓盐酸放置于空气中浓度会减小,可证明浓盐酸具有吸水性座号第Ⅱ卷(非选择题共30分)评价评卷人二、理解与应用(本小题包括3小题,共13分)16.(3分)化学源于生活,它与我们生活息息相关。请从以下物质中选择正确序号填空:A.石墨B.硝酸铵(NH4NO3)
查看更多
宏硕****mo
实名认证
内容提供者
单篇购买
VIP会员(1亿+VIP文档免费下)

扫码即表示接受《下载须知》

试题-山东-2014_山东省淄博市淄博区金山中学2014届九年级化学下学期期中质量检测试题 五四制

文档大小:428KB

限时特价:扫码查看

• 请登录后再进行扫码购买
• 使用微信/支付宝扫码注册及付费下载,详阅 用户协议 隐私政策
• 如已在其他页面进行付款,请刷新当前页面重试
• 付费购买成功后,此文档可永久免费下载
全场最划算
12个月
199.0
¥360.0
限时特惠
3个月
69.9
¥90.0
新人专享
1个月
19.9
¥30.0
24个月
398.0
¥720.0
6个月会员
139.9
¥180.0

6亿VIP文档任选,共次下载特权。

已优惠

微信/支付宝扫码完成支付,可开具发票

VIP尽享专属权益

VIP文档免费下载

赠送VIP文档免费下载次数

阅读免打扰

去除文档详情页间广告

专属身份标识

尊贵的VIP专属身份标识

高级客服

一对一高级客服服务

多端互通

电脑端/手机端权益通用