




如果您无法下载资料,请参考说明:
1、部分资料下载需要金币,请确保您的账户上有足够的金币
2、已购买过的文档,再次下载不重复扣费
3、资料包下载后请先用软件解压,在使用对应软件打开
6山东省济南市历城区2016届九年级化学二模试题注意事项:1.本试题分第Ⅰ卷和第Ⅱ卷两部分。第Ⅰ卷,满分为60分;第Ⅱ卷,满分为90分。本试题,满分150分,考试时间为120分钟。2.第Ⅰ卷为选择题,选出答案后,用2B铅笔把答题卡上对应题目的正确答案标号涂黑。第Ⅱ卷为非选择题,用蓝黑色钢笔或圆珠笔直接答在答题卡上。作图题可用铅笔作答。第Ⅰ卷(选择题共56分)一、单项选择题(本大题包括22小题,每小题2分,共44分。每小题给出的四个选项中,只有一个选项最符合题目的要求)【化学部分】可能用到的相对原子质量:H1C12N14O16Na23Mg24Al27S32Cl35.5K39Ca40Fe56Cu64Zn65Ag108Ba1371.根据日常经验和所学的化学知识,判断下列变化属于物理变化的是A.车轮爆胎B.铁锅生锈C.粮食酿醋D.光合作用2.“共筑泉城蓝”,从身边做起,从我做起。下列关于环境保护的说法中,错误的是A.生活垃圾分类处理,禁止随意焚烧B.化石燃料的大量使用是形成雾霾天气主要原因C.为尽情欢度春节,大量燃放烟花爆竹D.私家车剧增,也是导致PM2.5增加的重要原因3.科学探究离不开实验基本操作。下列化学实验操作中,正确的是A.滴加液体B.加热液体C.称量固体质量D.稀释浓硫酸4.化学与我们的生活息息相关。下列有关说法或做法中,正确的是A.使用含有害物质的涂改液修改错别字B.使用煤炉前,先疏通烟道以防煤气中毒C.可以用甲醛溶液浸泡蒜苔保鲜防腐D.吸烟有害健康,但吸二手烟对身体危害不大5.根据右图的信息判断,下列说法中,错误的是A.氯原子的质子数是17B.氯原子核外有3个电子层C.当X=8时,该微粒是阴离子D.在化学变化中,氯原子易失电子6.判断推理是学习化学常用的方思维方式,下列判断正确的是A.某固体物质加入稀盐酸能产生气体,则该固体可能是活泼金属B.给水通直流电可以产生氢气和氧气,则水是由氢气和氧气组成的C.同种元素的原子质子数相同,则质子数相同的微粒属于同种元素D.中和反应的产物是盐和水,则生成盐和水的反应一定是中和反应7.下图为某化学反应的微观模拟示意图,下列说法中正确的是A.该反应一定属于置换反应B.反应中甲、丙两物质的质量比为2:7C.反应前后所有元素的化合价均发生了改变D.图示中x的数值为38.除去下列物质中混有的少量杂质,所用试剂或操作方法有明显错误的是序号物质杂质所用试剂和操作方法A铜粉CuO加入过量的稀盐酸,过滤BNaNO3溶液Na2SO4加入适量的BaCl2溶液,过滤CNaCl固体泥沙加入足量水溶解,过滤,蒸发结晶DH2气体HCl通过足量NaOH溶液,干燥9.现有一瓶无色液体X,将其分成等量的三份,分别向其中加入少量的碳酸钾溶液、氯化钡溶液、硫酸钠溶液,产生的现象如下表所示。则该无色液体X是加入物质碳酸钾溶液氯化钡溶液硫酸钠溶液实验现象产生无色气体出现白色沉淀无明显现象A.稀硫酸B.碳酸钠溶液C.氢氧化钾溶液D.氯化钠溶液10.将一定质量的铁粉加至H2SO4、MgSO4和CuSO4的混合溶液中,充分反应后过滤,得到滤液M和滤渣N。下列有关说法中,合理的是A.滤液M中可能存在Fe2+B.滤液M中一定含有两种金属阳离子C.滤渣N中一定没有单质镁D.滤渣N的质量一定大于加入铁粉的质量11.金属钠与钠的氢化物与水反应都生成碱和氢气(2Na+2H2O==2NaOH+H2↑;NaH+H2O==NaOH+H2↑)。将5.8g钠和氢化钠的混合物加入一定量的水中,充分反应,得到100g10%的氢氧化钠溶液。则在反应过程中生成氢气的质量是A.0.2gB.0.3gC.0.4gD.0.42g第II卷(非选择题共94分)【化学部分】27.(4分)分类是学习和研究化学物质常用的一种方法。按要求从氧化镁、二氧化碳、氢气、氧气、硫酸铜、氢氧化铜、硫酸中选择合适的物质,将其化学式填写在下列横线上。(1)能燃烧的气体单质;(2)用于除铁锈的酸;(3)一种非金属氧化物;(4)一种难溶性的碱;28.(4分)花儿为什么这样红?主要与植物花瓣中的显色物质——花青素(化学式:C15H11O6)有关。花青素是自然界一类广泛存在于植物中的水溶性天然色素,它的存在使得水果、蔬菜、花卉等呈现出五彩缤纷的颜色。露天烧烤不仅污染环境、导致周边空气中PM2.5指数严重超标,在烧烤的肉类食物中还含有强致癌物质一一苯并(a)芘(化学式为C20H12)。试回答下列问题:(1)在苯并(a)芘中,氢元素与碳元素的原子个数之比为_________(填最筒整数比)。(2)花青素属于(填“氧化物”、“无机化合物”、“有机化合物”、“高

长春****主a
实名认证
内容提供者


最近下载
一种胃肠道超声检查助显剂及其制备方法.pdf
201651206021+莫武林+浅析在互联网时代下酒店的营销策略——以湛江民大喜来登酒店为例.doc
201651206021+莫武林+浅析在互联网时代下酒店的营销策略——以湛江民大喜来登酒店为例.doc
用于空间热电转换的耐高温涡轮发电机转子及其装配方法.pdf
用于空间热电转换的耐高温涡轮发电机转子及其装配方法.pdf
用于空间热电转换的耐高温涡轮发电机转子及其装配方法.pdf
用于空间热电转换的耐高温涡轮发电机转子及其装配方法.pdf
用于空间热电转换的耐高温涡轮发电机转子及其装配方法.pdf
用于空间热电转换的耐高温涡轮发电机转子及其装配方法.pdf
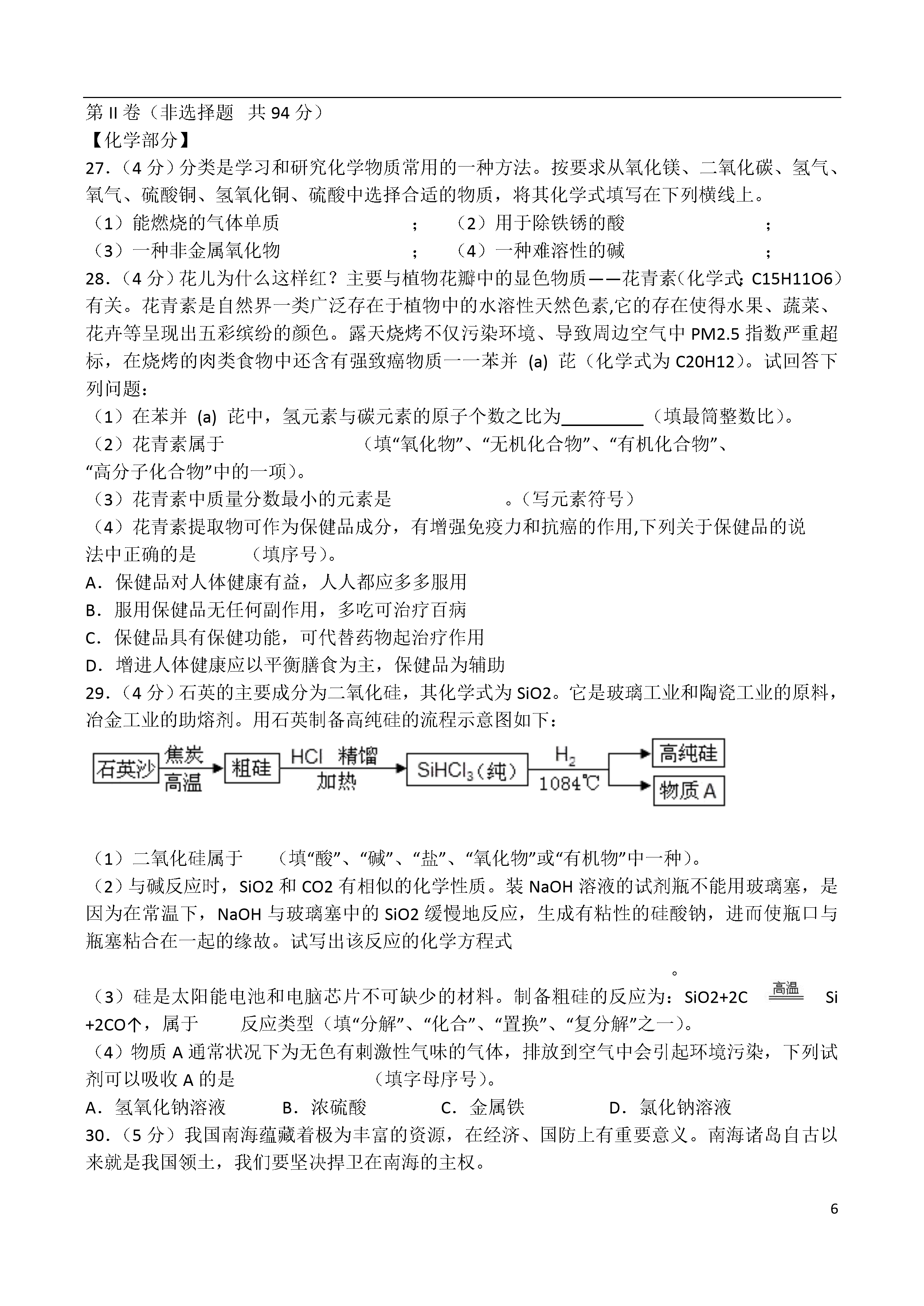
论《离骚》诠释史中的“香草”意蕴.docx