试题-山东-2017_山东省德州市武城县2017届九年级化学下学期第二次练兵模拟试题.doc 立即下载
2023-03-05
约4.2千字
约9页
0
301KB
举报 版权申诉
预览加载中,请您耐心等待几秒...

试题-山东-2017_山东省德州市武城县2017届九年级化学下学期第二次练兵模拟试题.doc

试题-山东-2017_山东省德州市武城县2017届九年级化学下学期第二次练兵模拟试题.doc

预览

免费试读已结束,剩余 4 页请下载文档后查看

10 金币

下载文档

如果您无法下载资料,请参考说明:

1、部分资料下载需要金币,请确保您的账户上有足够的金币

2、已购买过的文档,再次下载不重复扣费

3、资料包下载后请先用软件解压,在使用对应软件打开

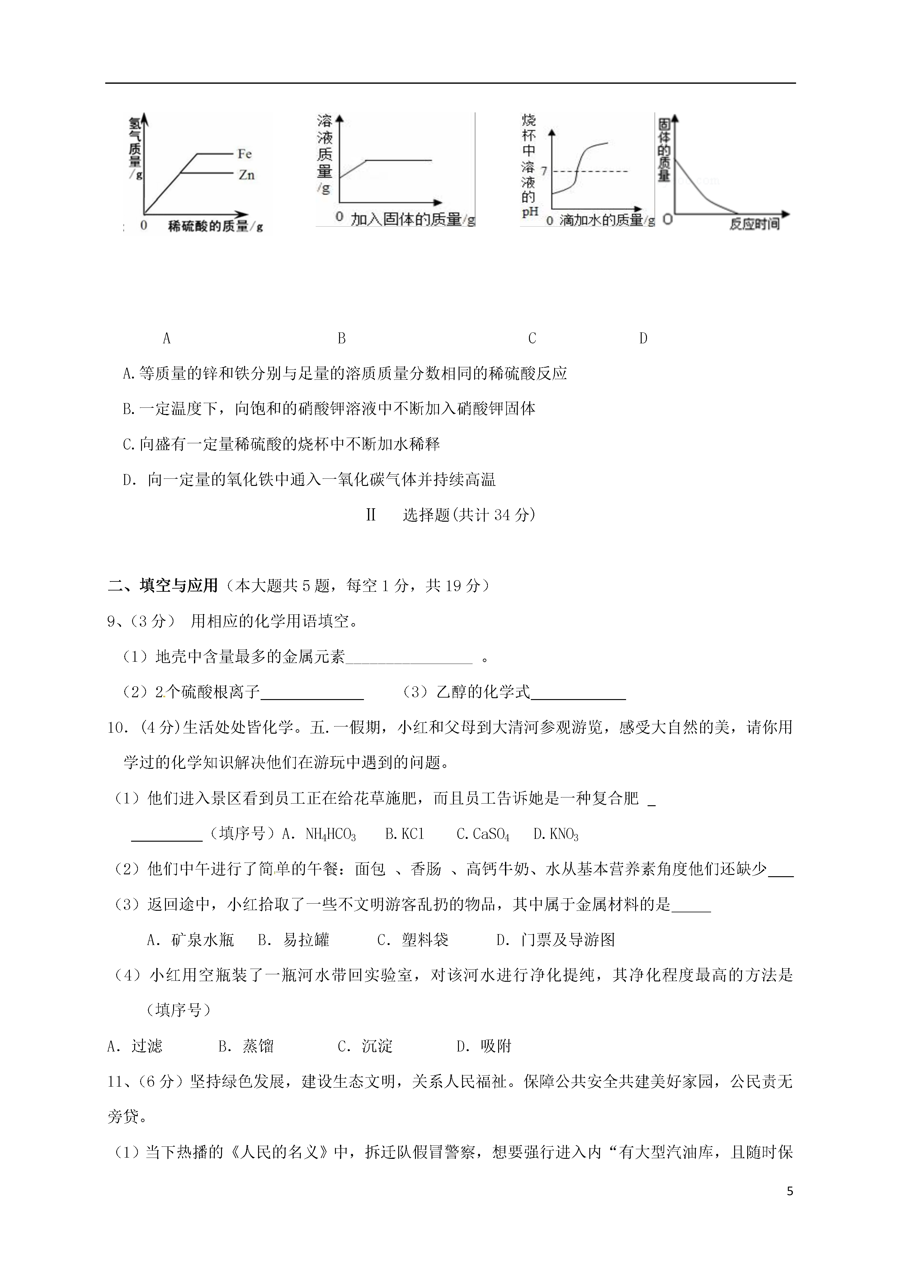
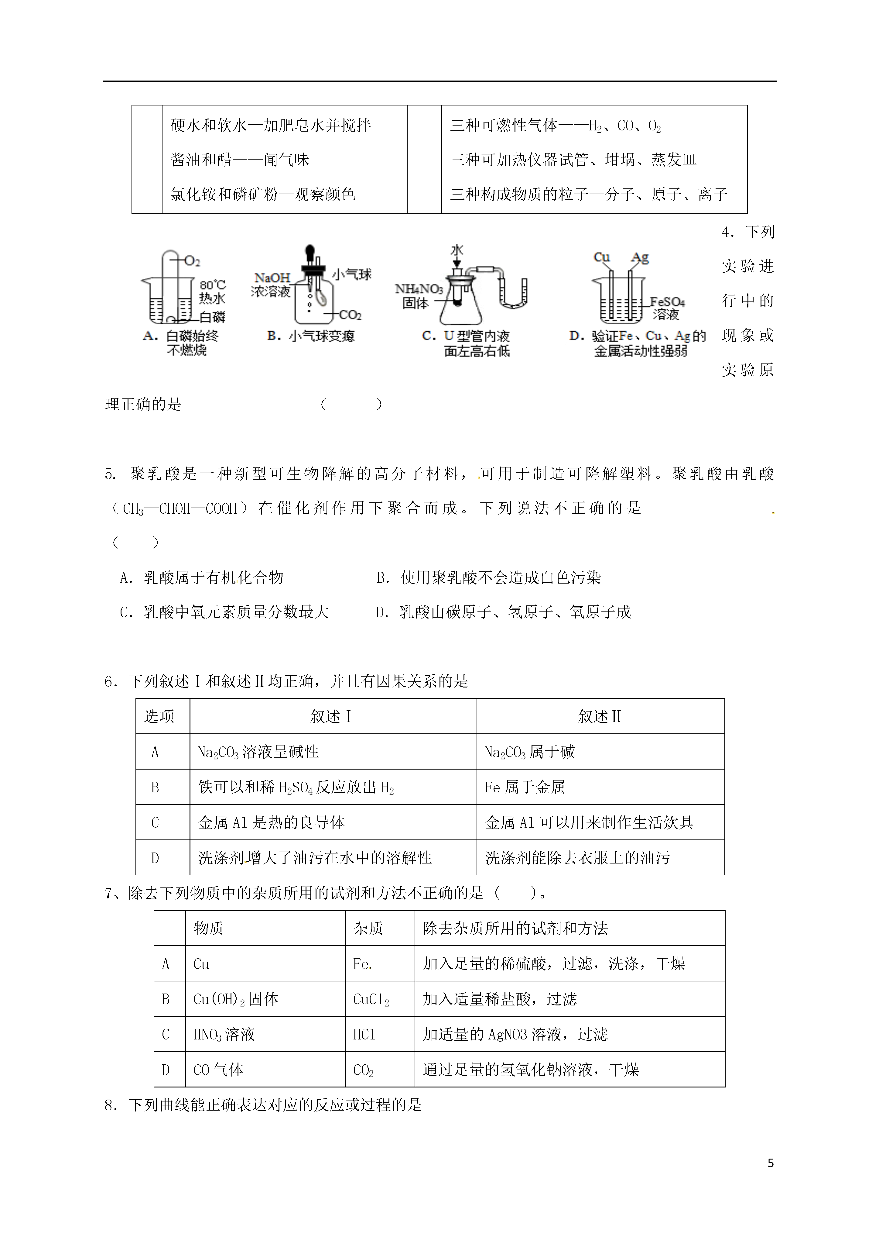
5山东省德州市武城县2017届九年级化学下学期第二次练兵模拟试题注意事项:1.本试卷选择题共16分,非选择题共34分,满分50分;考试时间60分钟;2.答题前,考生务必将自己的学校、班级、姓名、考试号用0.5毫米黑色墨水签字笔填写在答题卷的相应位置上;3考生答题时需将答案写在答题卷指定位置上,不在答题卷指定区域内的答案一律无效可能用到的相对原子质量:H—1C—12N—14O—16Ca—40Cl—35.5Fe—56Zn—65Ⅰ选择题(共计16分)一、选择题(本大题共8题,每题2分,共16分每小题只有一个选项符合题意)1、“绿色化学”是21世纪化学发展的主导方向之一。“绿色化学”要求从根本上消灭污染,是一门彻底阻止污染产生的科学,它包括“绿色生产”和“绿色销毁”等内容。公安部门在整顿音像市场的活动中,查获了一批盗版光盘,并进行了“绿色销毁”。以下做法属于“绿色销毁”的是()A.泼上汽油焚烧B.倾倒入江中C.深埋于土中D.碾压粉碎后回收再利用2.氟元素在元素周期表中的相关信息及其原子结构示意图如下,下列说法正确的是()A.该元素是金属元素B.该元素的原子序数为19C.该元素原子的最外层电子数为7D.该元素原子在化学反应中容易失去电子3.下列整理的与化学有关的知识不完全正确的一组是A食品保鲜的办法B基本操作固态二氧化碳——冷藏保鲜放入生石灰——防止受潮充入氮气——防腐用天平秤取15.5g食盐用100ml量筒量取3.5ml水不能向燃着的酒精灯里添加酒精C日常物质的区别D化学中常见的“三”硬水和软水—加肥皂水并搅拌酱油和醋——闻气味氯化铵和磷矿粉—观察颜色三种可燃性气体——H2、CO、O2三种可加热仪器试管、坩埚、蒸发皿三种构成物质的粒子—分子、原子、离子4.下列实验进行中的现象或实验原理正确的是()5.聚乳酸是一种新型可生物降解的高分子材料,可用于制造可降解塑料。聚乳酸由乳酸(CH3—CHOH—COOH)在催化剂作用下聚合而成。下列说法不正确的是()A.乳酸属于有机化合物B.使用聚乳酸不会造成白色污染C.乳酸中氧元素质量分数最大D.乳酸由碳原子、氢原子、氧原子成6.下列叙述Ⅰ和叙述Ⅱ均正确,并且有因果关系的是选项叙述Ⅰ叙述ⅡANa2CO3溶液呈碱性Na2CO3属于碱B铁可以和稀H2SO4反应放出H2Fe属于金属C金属Al是热的良导体金属Al可以用来制作生活炊具D洗涤剂增大了油污在水中的溶解性洗涤剂能除去衣服上的油污7、除去下列物质中的杂质所用的试剂和方法不正确的是()。物质杂质除去杂质所用的试剂和方法ACuFe加入足量的稀硫酸,过滤,洗涤,干燥BCu(OH)2固体CuCl2加入适量稀盐酸,过滤CHNO3溶液HCl加适量的AgNO3溶液,过滤DCO气体CO2通过足量的氢氧化钠溶液,干燥8.下列曲线能正确表达对应的反应或过程的是ABCDA.等质量的锌和铁分别与足量的溶质质量分数相同的稀硫酸反应B.一定温度下,向饱和的硝酸钾溶液中不断加入硝酸钾固体C.向盛有一定量稀硫酸的烧杯中不断加水稀释D.向一定量的氧化铁中通入一氧化碳气体并持续高温Ⅱ选择题(共计34分)二、填空与应用(本大题共5题,每空1分,共19分)9、(3分)用相应的化学用语填空。(1)地壳中含量最多的金属元素________________。(2)2个硫酸根离子(3)乙醇的化学式10.(4分)生活处处皆化学。五.一假期,小红和父母到大清河参观游览,感受大自然的美,请你用学过的化学知识解决他们在游玩中遇到的问题。(1)他们进入景区看到员工正在给花草施肥,而且员工告诉她是一种复合肥(填序号)A.NH4HCO3B.KClC.CaSO4D.KNO3(2)他们中午进行了简单的午餐:面包、香肠、高钙牛奶、水从基本营养素角度他们还缺少(3)返回途中,小红拾取了一些不文明游客乱扔的物品,其中属于金属材料的是A.矿泉水瓶B.易拉罐C.塑料袋D.门票及导游图(4)小红用空瓶装了一瓶河水带回实验室,对该河水进行净化提纯,其净化程度最高的方法是(填序号)A.过滤B.蒸馏C.沉淀D.吸附11、(6分)坚持绿色发展,建设生态文明,关系人民福祉。保障公共安全共建美好家园,公民责无旁贷。(1)当下热播的《人民的名义》中,拆迁队假冒警察,想要强行进入内“有大型汽油库,且随时保持满库”大风厂。工人放了障碍物,并在上面淋了汽油,想以火墙阻止拆迁队。工人王文革的火把有火星掉落,点燃了汽油,烧伤了不少人。这就是剧中的“一一六”事件。其中的火星,在火灾中起到的作用是(填字母)。A.提供可燃物B.使可燃物达到着火点C.提供氧气(2)据悉,我县一村民把罂粟毒品种在了大街旁,共
查看更多
Ch****91
实名认证
内容提供者
单篇购买
VIP会员(1亿+VIP文档免费下)

扫码即表示接受《下载须知》

试题-山东-2017_山东省德州市武城县2017届九年级化学下学期第二次练兵模拟试题

文档大小:301KB

限时特价:扫码查看

• 请登录后再进行扫码购买
• 使用微信/支付宝扫码注册及付费下载,详阅 用户协议 隐私政策
• 如已在其他页面进行付款,请刷新当前页面重试
• 付费购买成功后,此文档可永久免费下载
全场最划算
12个月
199.0
¥360.0
限时特惠
3个月
69.9
¥90.0
新人专享
1个月
19.9
¥30.0
24个月
398.0
¥720.0
6个月会员
139.9
¥180.0

6亿VIP文档任选,共次下载特权。

已优惠

微信/支付宝扫码完成支付,可开具发票

VIP尽享专属权益

VIP文档免费下载

赠送VIP文档免费下载次数

阅读免打扰

去除文档详情页间广告

专属身份标识

尊贵的VIP专属身份标识

高级客服

一对一高级客服服务

多端互通

电脑端/手机端权益通用