




如果您无法下载资料,请参考说明:
1、部分资料下载需要金币,请确保您的账户上有足够的金币
2、已购买过的文档,再次下载不重复扣费
3、资料包下载后请先用软件解压,在使用对应软件打开
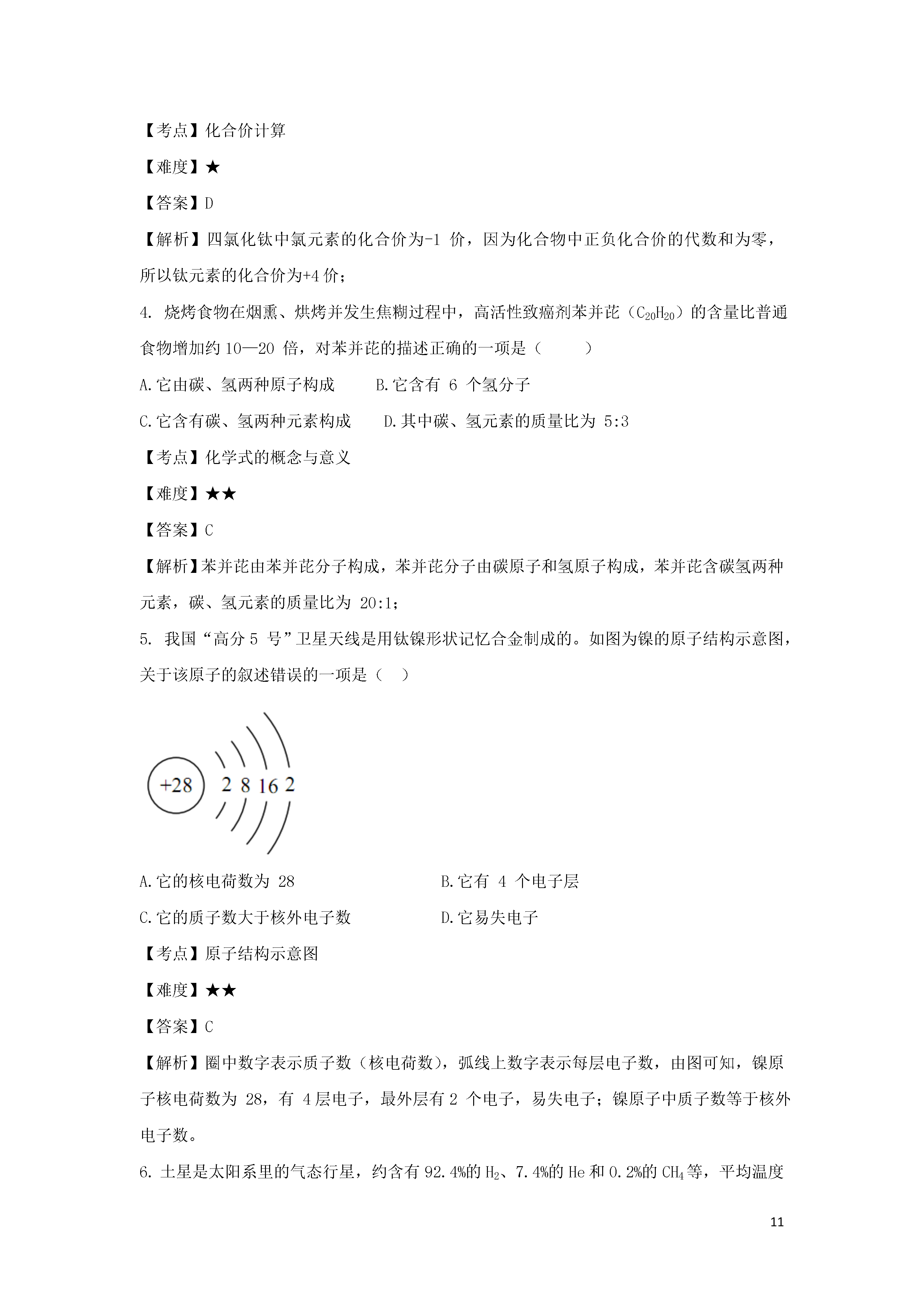
112019年山西省中考真题化学第Ⅰ卷选择题(共50分)可能用到的相对原子质量:H—1C—12O—16Cu—64一、选择题(本大题共10小题,每小题2分,共20分。在每小题给出的四个选项中,只有一项符合题目要求,请选出并在答题卡上将该选项涂黑。)1.习近平总书记提出:“绝不容许生态环境继续恶化,要给子孙后代留下一条清洁美丽的万里长江。”为保护长江沿线的自然环境,下列做法合理的是()A.增大绿地面积B.兴建火力发电厂C.垃圾就地焚烧D.污水直接排放【考点】化学与环境【难度】★【答案】A【解析】增大绿地面积有利于环境保护2.绚烂多姿的“冰晕”装点着美丽的天空,它是大气中冰晶对光线反射或折射所产生的大气光学现象。“冰晶”是水蒸气冷却后变成的固体小颗粒。“冰晕”和“冰晶”的形成过程发生的变化是()A.均为物理变化B.均为化学变化C.前者是物理变化后者是化学变化D.前者是化学变化后者是物理变化【考点】化学变化与物理变化【难度】★【答案】A【解析】冰晶与冰晕形成过程中均没有新物质生成,都属于物理变化3.钛被认为是21世纪的重要金属材料,四氯化钛(TiCl4)是制取金属钛的重要中间物质,该物质中氯元素为-1价,则钛元素的化合价为()A.-4B.+1C.+2D.+4【考点】化合价计算【难度】★【答案】D【解析】四氯化钛中氯元素的化合价为-1价,因为化合物中正负化合价的代数和为零,所以钛元素的化合价为+4价;4.烧烤食物在烟熏、烘烤并发生焦糊过程中,高活性致癌剂苯并芘(C20H20)的含量比普通食物增加约10—20倍,对苯并芘的描述正确的一项是()A.它由碳、氢两种原子构成B.它含有6个氢分子C.它含有碳、氢两种元素构成D.其中碳、氢元素的质量比为5:3【考点】化学式的概念与意义【难度】★★【答案】C【解析】苯并芘由苯并芘分子构成,苯并芘分子由碳原子和氢原子构成,苯并芘含碳氢两种元素,碳、氢元素的质量比为20:1;5.我国“高分5号”卫星天线是用钛镍形状记忆合金制成的。如图为镍的原子结构示意图,关于该原子的叙述错误的一项是()A.它的核电荷数为28B.它有4个电子层C.它的质子数大于核外电子数D.它易失电子【考点】原子结构示意图【难度】★★【答案】C【解析】圈中数字表示质子数(核电荷数),弧线上数字表示每层电子数,由图可知,镍原子核电荷数为28,有4层电子,最外层有2个电子,易失电子;镍原子中质子数等于核外电子数。6.土星是太阳系里的气态行星,约含有92.4%的H2、7.4%的He和0.2%的CH4等,平均温度为150℃。它没燃烧成火球的原因可能有①可燃物种类太多②氦气含量太高③没有适宜的温度④没有支持燃烧的氧气。其中分析正确的一项是()A.①②B.①③C.②④D.③④【考点】燃烧三要素【难度】★★【答案】D【解析】燃烧三要素:可燃物、氧气、温度达到可燃物着火点,由题干可知,没有燃烧是由于缺少氧气和温度未达着火点;7.化学实验是我们应用化学知识、拓展化学思维和培养化学素养的重要途径。认真分析以下实验,不能达到预期效果或目的的是()A.泥沙水的净化B.生石灰遇水放热C.验证质量变化D.制取氧气【考点】基本化学实验【难度】★★【答案】A【解析】净水时先过滤大颗粒杂质,再过滤小颗粒杂质,接着除色素和异味,所以最上层应为小卵石,接着是石英砂,然后是活性炭;8.中国对大深度载人潜水器“蛟龙号”的研制取得了世界瞩目的成绩,实现了我国挺进深蓝的宏伟目标。乘蛟龙号下潜的科研人员,他们的呼吸环境必须注意调节的是()A.O2和H2O的含量B.O2和N2的含量C.O2和H2的含量D.O2和CO2的含量【考点】氧气与二氧化碳的性质【难度】★★【答案】D【解析】人类呼吸呼入氧气,氧气浓度过高或过低都对人不利;呼出二氧化碳,若环境中二氧化碳浓度过高,会使人窒息,所以要调节氧气和二氧化碳的含量9.物质的鉴别和除杂是重要的实验技能。下列实验方法能达到目的的一项是()【考点】物质鉴别与除杂【难度】★★【答案】B【解析】鉴别硬水与软水应加入肥皂水;氢氧化钠溶于水放热,温度升高,硝酸铵溶于水吸热,温度降低,可以通过加水溶解触摸容器壁的方法鉴别;除去二氧化锰中的氯化钾,二氧化锰不溶于水,氯化钾溶于水,所以方法应为加水溶解,过滤,洗涤,干燥;除去硫酸亚铁溶液中的硫酸铜,应加入足量铁粉,加足量锌粉会把铁也置换出来,最后得到硫酸锌溶液;10.配制50g质量分数5%的KNO3溶液,作为无土栽培所需的营养液。溶解过程中的质量分数随时间的变化关系如图所示,观察图象,分析形成这种结果的原因是()A.所用KNO3固体中含有水分B.量筒量水时俯视刻度线C.

新槐****公主
实名认证
内容提供者


最近下载
一种胃肠道超声检查助显剂及其制备方法.pdf
201651206021+莫武林+浅析在互联网时代下酒店的营销策略——以湛江民大喜来登酒店为例.doc
201651206021+莫武林+浅析在互联网时代下酒店的营销策略——以湛江民大喜来登酒店为例.doc
用于空间热电转换的耐高温涡轮发电机转子及其装配方法.pdf
用于空间热电转换的耐高温涡轮发电机转子及其装配方法.pdf
用于空间热电转换的耐高温涡轮发电机转子及其装配方法.pdf
用于空间热电转换的耐高温涡轮发电机转子及其装配方法.pdf
用于空间热电转换的耐高温涡轮发电机转子及其装配方法.pdf
用于空间热电转换的耐高温涡轮发电机转子及其装配方法.pdf
论《离骚》诠释史中的“香草”意蕴.docx