试题-广东-2010_2009-2010学年广东省高州市九校联赛九年级物理第一学期期末化学试卷(含答案)全国通用.rar 立即下载
2023-03-05
约4.3千字
约6页
0
192KB
举报 版权申诉
预览加载中,请您耐心等待几秒...

试题-广东-2010_2009-2010学年广东省高州市九校联赛九年级物理第一学期期末化学试卷(含答案)全国通用.rar

化学期末试.doc

预览

免费试读已结束,剩余 1 页请下载文档后查看

10 金币

下载文档

如果您无法下载资料,请参考说明:

1、部分资料下载需要金币,请确保您的账户上有足够的金币

2、已购买过的文档,再次下载不重复扣费

3、资料包下载后请先用软件解压,在使用对应软件打开

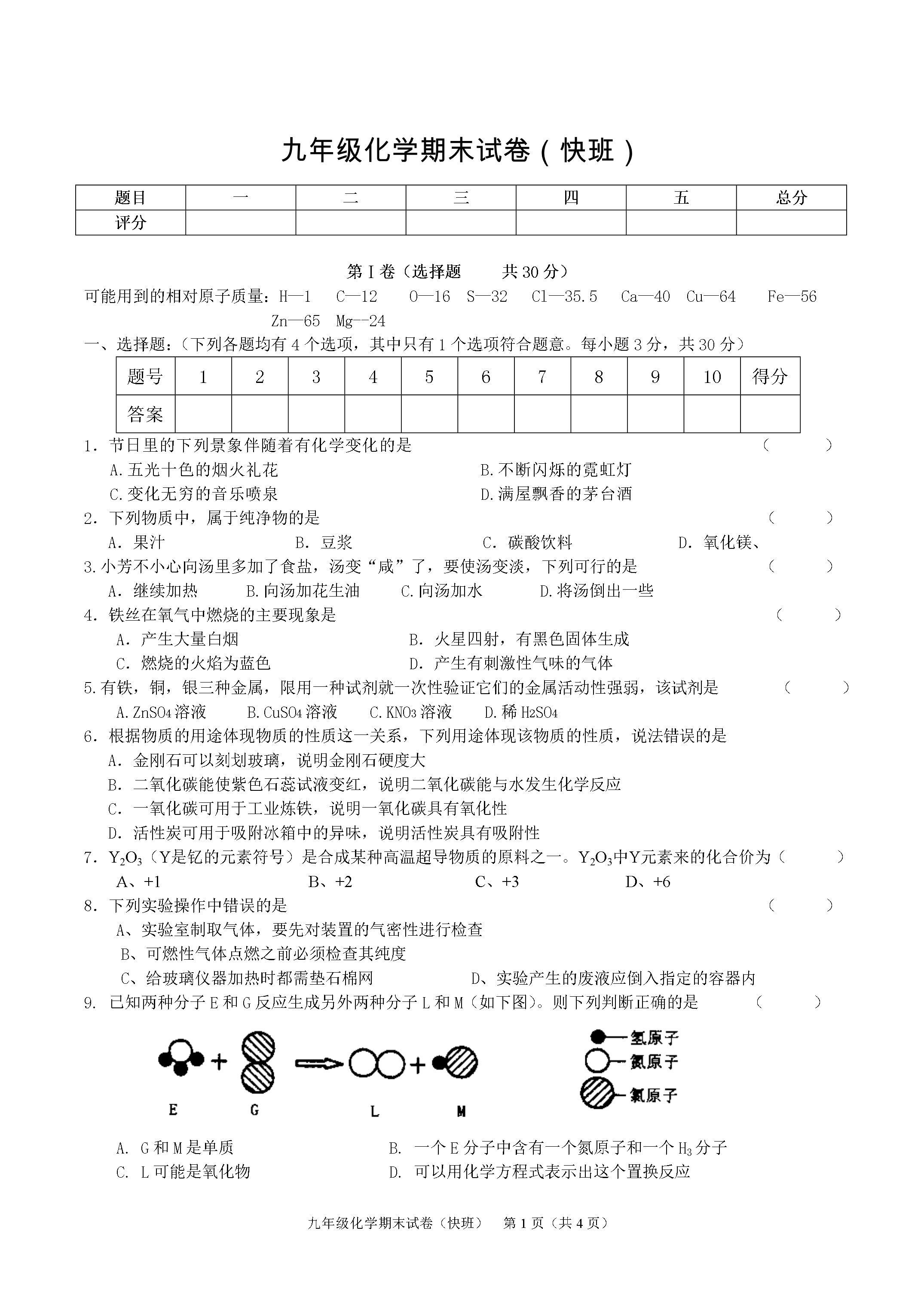
九年级化学期末试卷(快班)()九年级化学期末试卷(快班)题目一二三四五总分评分第Ⅰ卷(选择题共30分)可能用到的相对原子质量:H—1C—12O—16S—32Cl—35.5Ca—40Cu—64Fe—56Zn—65Mg--24一、选择题:(下列各题均有4个选项,其中只有1个选项符合题意。每小题3分,共30分)题号12345678910得分答案1.节日里的下列景象伴随着有化学变化的是()A.五光十色的烟火礼花B.不断闪烁的霓虹灯C.变化无穷的音乐喷泉D.满屋飘香的茅台酒2.下列物质中,属于纯净物的是()A.果汁B.豆浆C.碳酸饮料D.氧化镁、3.小芳不小心向汤里多加了食盐,汤变“咸”了,要使汤变淡,下列可行的是()A.继续加热B.向汤加花生油C.向汤加水D.将汤倒出一些4.铁丝在氧气中燃烧的主要现象是()A.产生大量白烟B.火星四射,有黑色固体生成C.燃烧的火焰为蓝色D.产生有刺激性气味的气体5.有铁,铜,银三种金属,限用一种试剂就一次性验证它们的金属活动性强弱,该试剂是()A.ZnSO4溶液B.CuSO4溶液C.KNO3溶液D.稀H2SO46.根据物质的用途体现物质的性质这一关系,下列用途体现该物质的性质,说法错误的是A.金刚石可以刻划玻璃,说明金刚石硬度大B.二氧化碳能使紫色石蕊试液变红,说明二氧化碳能与水发生化学反应C.一氧化碳可用于工业炼铁,说明一氧化碳具有氧化性D.活性炭可用于吸附冰箱中的异味,说明活性炭具有吸附性7.Y2O3(Y是钇的元素符号)是合成某种高温超导物质的原料之一。Y2O3中Y元素来的化合价为()A、+1B、+2C、+3D、+68.下列实验操作中错误的是()A、实验室制取气体,要先对装置的气密性进行检查B、可燃性气体点燃之前必须检查其纯度C、给玻璃仪器加热时都需垫石棉网D、实验产生的废液应倒入指定的容器内9.已知两种分子E和G反应生成另外两种分子L和M(如下图)。则下列判断正确的是()A.G和M是单质B.一个E分子中含有一个氮原子和一个H3分子C.L可能是氧化物D.可以用化学方程式表示出这个置换反应10.向AgNO3、Cu(NO3)2、Zn(NO3)2的混合溶液中加入一些铁粉,反应完成后过滤,下列情况不可能存在的是()A.滤纸上有Ag、Cu、Fe,滤液中有Zn2+、Fe2+B.滤纸上有Ag、Cu,滤液中有Zn2+、Fe2+C.滤纸上有Ag、Cu,滤液中有Cu2+、Zn2+、Fe2+D.滤纸上有Ag、Cu、Fe,滤液中有Cu2+、Zn2+、Fe2+第Ⅱ卷(非选择题共70分)二、填空题(共17分)11.(7分)(1)用符号表示:两个水分子_______,干冰,两个亚铁离子。(2)在日常生活中,家里防盗网上常刷一层“银粉”漆,其实“银粉”就是金属铝粉,铝也可以用来制导线,盛装饮料的易拉罐和家用高压锅是用铝合金制造的;铝合金还应用在飞机的制造上。。。。。。作为材料,我发现它们有以下优良性能(各写一条,不雷同)铝;铝合金(3)黄曲霉素AFTB(化学式为C17H12O6)是污染粮食的真菌产生的毒素。人类的特殊基因在黄曲霉素作用下会发生突变,继而诱发肝癌。黄曲霉素AFTB由______种元素组成;该分子中氢、氧两种元素质量比为_____________。12.(4分)一般情况下,二氧化碳不燃烧,也不支持燃烧,通常可以用来。但镁却可以在CO2中燃烧,燃烧的化学方程式是:2Mg+CO2点燃2R+C.其中R的化学式是,该反应的基本类型是.13.(6分)写出下列化学方程式,并指出基本反应类型:(1)红磷在氧气中燃烧:(反应)(2)在实验室给水通直流电:(反应)三:简答题(共27分)14.(6分)参照例子,回答下列问题:(1)铜作导线,是因为铜的导电性良好;(2)氢气是最清洁的燃料,是因为;(3),是因为。15.(4分)O右图为a、b两种物质的溶解度曲线。请根据图中内容回答下列问题:(1)随着温度的升高,a物质的溶解度(变化趋势)(填“增大”或“减小”)。80℃时,a物质的溶解度是。(2)曲线a和b的交点M表示的含义是。(3)80℃时,a物质的饱和溶液中溶质的质量分数b物质的饱和溶液中溶质的质量分数(填“大于”或“小于”或“等于”)。16.(10分)A、B、C、D、E为初中化学常见的物质,其中A、C为金属单质,E为非金属单质,下图是它们之间的相互转化关系。请回答:(1)反应①的基本反应类型是;(2)C的化学式为;(3)写出生成单质A的化学方程式;(4)E的化学式是,产生无色气体E的原因是。17.(7分)根据下列制取氧气的装置图回答问题。AB(1)写出仪器①、②的名称①________________;②__________________。(2)实验室常用色的高锰酸钾来制取氧气,请写出反应的化学方程式:。(3)A图中试管口略向下倾斜
查看更多
宏硕****mo
实名认证
内容提供者
单篇购买
VIP会员(1亿+VIP文档免费下)

扫码即表示接受《下载须知》

试题-广东-2010_2009-2010学年广东省高州市九校联赛九年级物理第一学期期末化学试卷(含答案)全国通用

文档大小:192KB

限时特价:扫码查看

• 请登录后再进行扫码购买
• 使用微信/支付宝扫码注册及付费下载,详阅 用户协议 隐私政策
• 如已在其他页面进行付款,请刷新当前页面重试
• 付费购买成功后,此文档可永久免费下载
全场最划算
12个月
199.0
¥360.0
限时特惠
3个月
69.9
¥90.0
新人专享
1个月
19.9
¥30.0
24个月
398.0
¥720.0
6个月会员
139.9
¥180.0

6亿VIP文档任选,共次下载特权。

已优惠

微信/支付宝扫码完成支付,可开具发票

VIP尽享专属权益

VIP文档免费下载

赠送VIP文档免费下载次数

阅读免打扰

去除文档详情页间广告

专属身份标识

尊贵的VIP专属身份标识

高级客服

一对一高级客服服务

多端互通

电脑端/手机端权益通用