试题-广东-2015_广东省汕头市潮南区2015届九年级化学学业考试试题(含解析).doc 立即下载
2023-03-05
约1.1万字
约12页
0
446KB
举报 版权申诉
预览加载中,请您耐心等待几秒...

试题-广东-2015_广东省汕头市潮南区2015届九年级化学学业考试试题(含解析).doc

试题-广东-2015_广东省汕头市潮南区2015届九年级化学学业考试试题(含解析).doc

预览

免费试读已结束,剩余 7 页请下载文档后查看

10 金币

下载文档

如果您无法下载资料,请参考说明:

1、部分资料下载需要金币,请确保您的账户上有足够的金币

2、已购买过的文档,再次下载不重复扣费

3、资料包下载后请先用软件解压,在使用对应软件打开

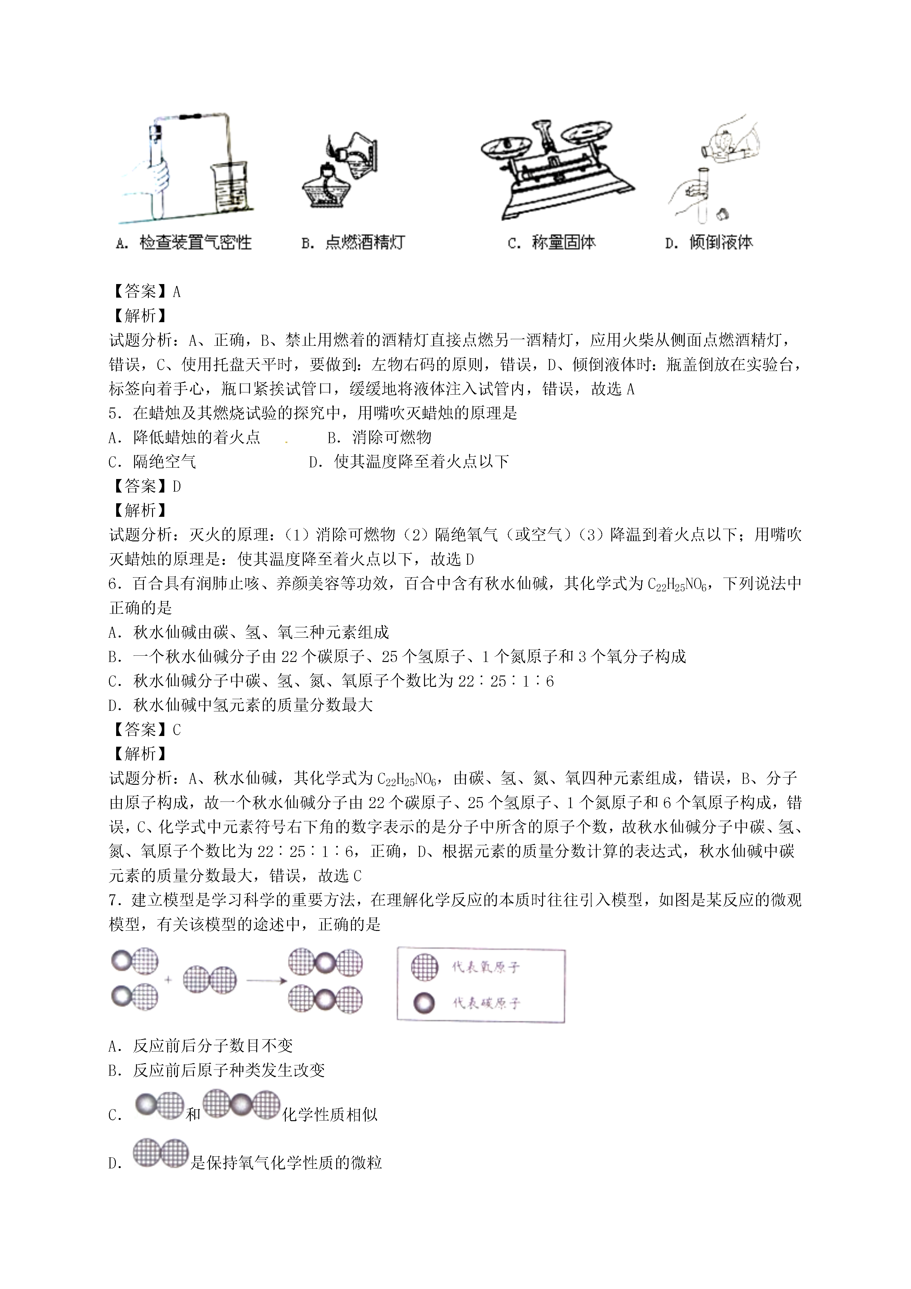
2015年初中广东省汕头市潮阳区毕业生学业考试模拟化学试题(考试时间80分钟,满分100分)可能用到的相对原子质量:H-1C-12O-16Na-23Mg-24Al-27S-32Ca-40Fe-56Cu-64Zn-65Cl-35.5一、选择题(本题有14小题,共28分)1.建设美丽汕头,创建国家卫生城市,人人有责。下列做法中,不利于改善坏境的是A.禁止工业污水超标排放B.随意丢弃废旧的电池C.治理建筑工地扬尘污染D.禁止在公共场所吸烟【答案】B【解析】试题分析:A、禁止工业污水超标排放,可以防止水污染,B、随意丢弃废旧的电池,会导致坏境污染,正确,C、治理建筑工地扬尘污染,可以减少空气中可吸入颗粒物,利于改善坏境,D、禁止在公共场所吸烟,可以防止有害气体的排放,故选B2.下列叙述中,前者是化学变化,后者利用物理性质的是A.石蜡熔化、氧气用于炼钢B.纸张燃烧、氮气用于食品包装C.铁生锈、铜用于制电线D.干冰升华、小苏打用于焙制糕点【答案】C【解析】试题分析:物理变化和化学变化的根本区别在于是否有新物质生成,如果有新物质生成,则属于化学变化;反之,则是物理变化。物理性质:物质不需要化学变化就表现出的性质。包括:颜色、状态、气味、熔点、沸点、密度、硬度、溶解性、挥发性、延展性、导电性、吸水性、吸附性等;化学性质:物质在化学变化中表现出来的性质。可燃性、氧化性、还原性、活泼性、稳定性、腐蚀性、毒性、金属活动性等,A、石蜡熔化是物质状态的改变,属于物理变化,氧气用于炼钢是利用氧气的助燃性,属于化学性质,错误,B、纸张燃烧是化学变化,氮气用于食品包装是利用氮气的化学性质稳定,错误,C、铁生锈是化学变化、铜用于制电线时利用铜的导电性,属于物理性质,正确,D、干冰升华是物质状态的改变,是物理变化,小苏打用于焙制糕点是利用碳酸氢钠能与酸反应,属于化学性质,错误,故选C3.“舌尖上的中国”第二季的热播让厨房再次成为人们施展厨艺的舞台,其实厨房也是同学们的家庭实验室,利用厨房中的物品不可以进行的实验是A.探究铁制品在什么条件下生锈B.比较不同物质在水中的溶解能力C.用燃着的火柴检查天然气管道是否漏气D.探究影响液体蒸发快慢的因素【答案】C【解析】试题分析:家庭实验主要是受到实验仪器和药品的局限,有时还要考虑实验的安全性,用燃着的火柴检查天然气管道是否漏气这是不可进行的,因为有可能会引燃散布在空气中的天然气,从而引起爆炸,故选C4.下列实验基本操作中,正确的是【答案】A【解析】试题分析:A、正确,B、禁止用燃着的酒精灯直接点燃另一酒精灯,应用火柴从侧面点燃酒精灯,错误,C、使用托盘天平时,要做到:左物右码的原则,错误,D、倾倒液体时:瓶盖倒放在实验台,标签向着手心,瓶口紧挨试管口,缓缓地将液体注入试管内,错误,故选A5.在蜡烛及其燃烧试验的探究中,用嘴吹灭蜡烛的原理是A.降低蜡烛的着火点B.消除可燃物C.隔绝空气D.使其温度降至着火点以下【答案】D【解析】试题分析:灭火的原理:(1)消除可燃物(2)隔绝氧气(或空气)(3)降温到着火点以下;用嘴吹灭蜡烛的原理是:使其温度降至着火点以下,故选D6.百合具有润肺止咳、养颜美容等功效,百合中含有秋水仙碱,其化学式为C22H25NO6,下列说法中正确的是A.秋水仙碱由碳、氢、氧三种元素组成B.一个秋水仙碱分子由22个碳原子、25个氢原子、1个氮原子和3个氧分子构成C.秋水仙碱分子中碳、氢、氮、氧原子个数比为22︰25︰1︰6D.秋水仙碱中氢元素的质量分数最大【答案】C【解析】试题分析:A、秋水仙碱,其化学式为C22H25NO6,由碳、氢、氮、氧四种元素组成,错误,B、分子由原子构成,故一个秋水仙碱分子由22个碳原子、25个氢原子、1个氮原子和6个氧原子构成,错误,C、化学式中元素符号右下角的数字表示的是分子中所含的原子个数,故秋水仙碱分子中碳、氢、氮、氧原子个数比为22︰25︰1︰6,正确,D、根据元素的质量分数计算的表达式,秋水仙碱中碳元素的质量分数最大,错误,故选C7.建立模型是学习科学的重要方法,在理解化学反应的本质时往往引入模型,如图是某反应的微观模型,有关该模型的途述中,正确的是A.反应前后分子数目不变B.反应前后原子种类发生改变C.和化学性质相似D.是保持氧气化学性质的微粒【答案】D【解析】试题分析:A、根据反应的微观模型图,反应前后分子数目发生了改变,错误,B、根据质量守恒定律的微观解释:反应前后原子种类、原子个数都不改变,错误,C、分子是保持物质化学性质的最小粒子,而和的分子构成不同,故化学性质不相,错误,D、根据C的分析,是保持氧气化学性质的微粒,正确,故选D8.一定条件下,甲、乙、丙
查看更多
Ch****91
实名认证
内容提供者
单篇购买
VIP会员(1亿+VIP文档免费下)

扫码即表示接受《下载须知》

试题-广东-2015_广东省汕头市潮南区2015届九年级化学学业考试试题(含解析)

文档大小:446KB

限时特价:扫码查看

• 请登录后再进行扫码购买
• 使用微信/支付宝扫码注册及付费下载,详阅 用户协议 隐私政策
• 如已在其他页面进行付款,请刷新当前页面重试
• 付费购买成功后,此文档可永久免费下载
全场最划算
12个月
199.0
¥360.0
限时特惠
3个月
69.9
¥90.0
新人专享
1个月
19.9
¥30.0
24个月
398.0
¥720.0
6个月会员
139.9
¥180.0

6亿VIP文档任选,共次下载特权。

已优惠

微信/支付宝扫码完成支付,可开具发票

VIP尽享专属权益

VIP文档免费下载

赠送VIP文档免费下载次数

阅读免打扰

去除文档详情页间广告

专属身份标识

尊贵的VIP专属身份标识

高级客服

一对一高级客服服务

多端互通

电脑端/手机端权益通用