试题-广东-2016_广东省东莞市虎门镇捷胜中学2016年中考化学一模试卷(含解析).doc 立即下载
2023-03-05
约1.9万字
约30页
0
354KB
举报 版权申诉
预览加载中,请您耐心等待几秒...

试题-广东-2016_广东省东莞市虎门镇捷胜中学2016年中考化学一模试卷(含解析).doc

试题-广东-2016_广东省东莞市虎门镇捷胜中学2016年中考化学一模试卷(含解析).doc

预览

免费试读已结束,剩余 25 页请下载文档后查看

10 金币

下载文档

如果您无法下载资料,请参考说明:

1、部分资料下载需要金币,请确保您的账户上有足够的金币

2、已购买过的文档,再次下载不重复扣费

3、资料包下载后请先用软件解压,在使用对应软件打开

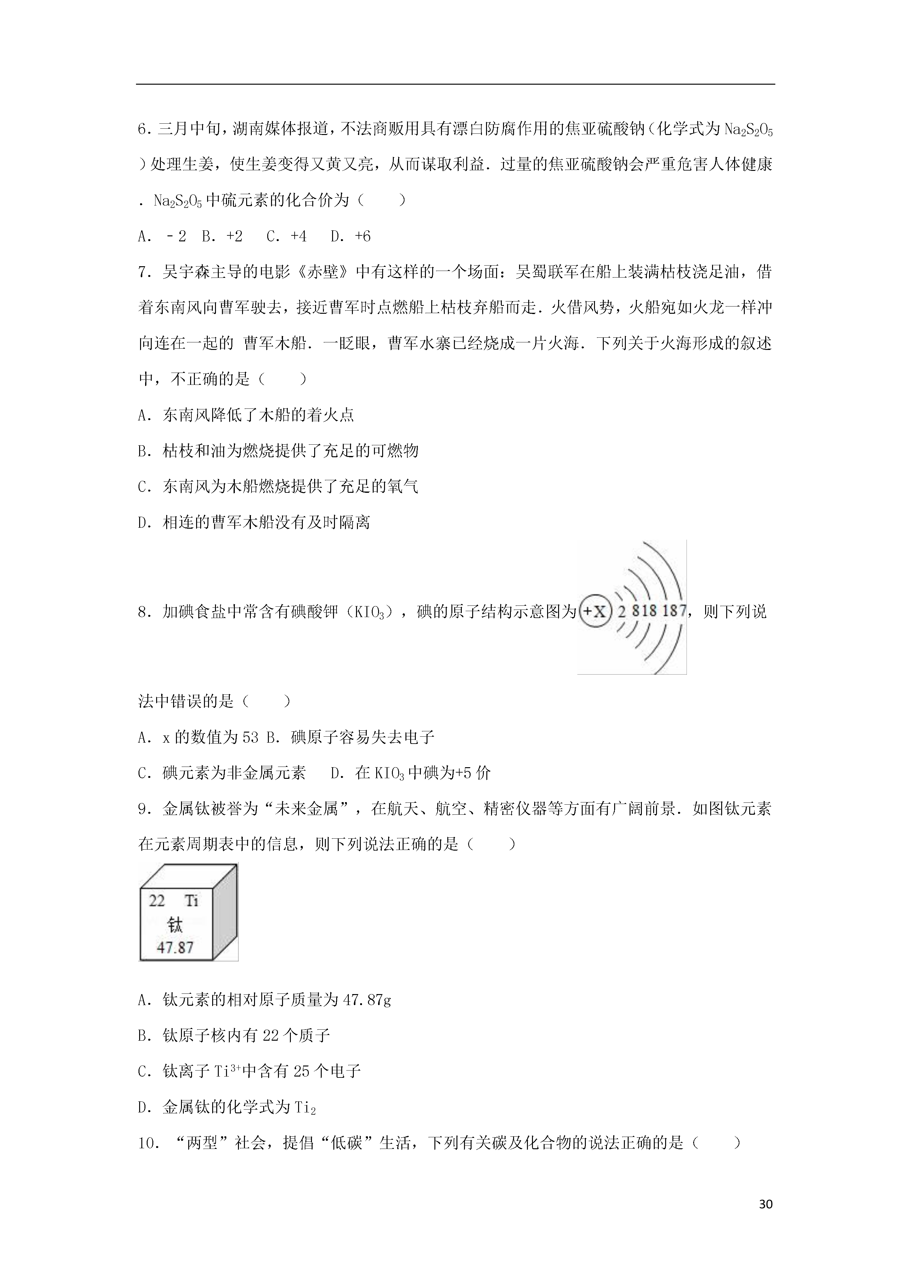
30广东省东莞市虎门镇捷胜中学2016年中考化学一模试卷一、选择题1.地沟油长期食用可能会引发癌症,下列辨别某瓶装油是否为“地沟油”的简易方法,一定涉及化学变化的是()A.看油是否透明B.闻油是否有异味C.问油的生产厂家D.取油燃烧,听是否发出噼啪响声2.下列区别物质的方法错误的是()A.用肥皂水区别硬水和软水B.用灼烧的方法区别棉花和羊毛C.用燃着的木条区别二氧化碳和氮气D.用适量的水区别NH4NO3固体和NaOH固体3.下图所示实验基本操作错误的是()A.倾倒液体B.读取液体体积C.检查气密性D.稀释浓硫酸4.为了防止废弃塑料带来的“白色污染”,下列做法不可取的是()A.回收各种废弃塑料B.将用过的塑料袋立即焚烧C.使用可降解塑料D.用布购物袋替代一次性塑料购物袋5.下列物质的分类正确的是()A.活泼金属:镁、铝、铜B.碳单质:金刚石、石墨、碳﹣60C.氧化物:水、氧化铁、熟石灰D.混合物:空气、石油、甲烷6.三月中旬,湖南媒体报道,不法商贩用具有漂白防腐作用的焦亚硫酸钠(化学式为Na2S2O5)处理生姜,使生姜变得又黄又亮,从而谋取利益.过量的焦亚硫酸钠会严重危害人体健康.Na2S2O5中硫元素的化合价为()A.﹣2B.+2C.+4D.+67.吴宇森主导的电影《赤壁》中有这样的一个场面:吴蜀联军在船上装满枯枝浇足油,借着东南风向曹军驶去,接近曹军时点燃船上枯枝弃船而走.火借风势,火船宛如火龙一样冲向连在一起的曹军木船.一眨眼,曹军水寨已经烧成一片火海.下列关于火海形成的叙述中,不正确的是()A.东南风降低了木船的着火点B.枯枝和油为燃烧提供了充足的可燃物C.东南风为木船燃烧提供了充足的氧气D.相连的曹军木船没有及时隔离8.加碘食盐中常含有碘酸钾(KIO3),碘的原子结构示意图为,则下列说法中错误的是()A.x的数值为53B.碘原子容易失去电子C.碘元素为非金属元素D.在KIO3中碘为+5价9.金属钛被誉为“未来金属”,在航天、航空、精密仪器等方面有广阔前景.如图钛元素在元素周期表中的信息,则下列说法正确的是()A.钛元素的相对原子质量为47.87gB.钛原子核内有22个质子C.钛离子Ti3+中含有25个电子D.金属钛的化学式为Ti210.“两型”社会,提倡“低碳”生活,下列有关碳及化合物的说法正确的是()A.二氧化碳是导致酸雨的主要气体B.室内放一盆水能防止一氧化碳中毒C.大气中二氧化碳消耗的途径主要是绿色植物的光合作用D.金刚石、石墨是碳的单质,而C60则是碳的化合物11.你经常做家庭小实验吗?利用你储备的化学知识,你觉得下列家庭小实验不能成功的是()A.比较井水和蒸馏水的硬度B.探究自来水中是否含有氯离子C.验证蛋壳能否溶于酸D.用铅笔芯的粉末使锁的开启变得更灵活12.下列有关物质的性质、用途等说法正确的是()①干冰用于人工降雨;②石墨可作电极;③氧气可用作燃料;④氢氧化钙能改良酸性土壤;⑤KNO3属于复合肥料;⑥生活中可用氢氧化钠来除去炉具上的油污,也可治疗胃酸过多.A.①②③④⑤⑥B.①②③④C.①②④⑤D.①③④⑥13.化学与生活密切相关,下列叙述中正确的是()A.胃酸过多的人应少饮葡萄汁(葡萄汁的PH为3.5~4.5)B.为了个人卫生,应全部使用一次性的木筷和餐盒C.人体缺锌会引起生长发育缓慢,因此锌元素摄入得越多越好D.铵态氮肥与草木灰混合使用可以明显提高肥效14.下列四个图象的变化趋势,能正确描述对应操作的是()A.向一定量的硝酸银溶液中逐滴加入氯化钠溶液B.将浓盐酸敞口放置在空气中C.向一定质量的氢氧化钠溶液中不断滴加稀硫酸D.加热氯酸钾和二氧化锰的固体混合物二、填空题(共22分)15.从Ca、Na、C、H、O、N六种元素中选择适当的元素,按要求填空.(1)用适当的数字和符号填空:①两个钙离子______;②3个氨气分子______;(2)写出符合下列要求的物质的化学式:①一种铵态氮肥是______;②实验室常用的液体燃料是______;③蒸馒头用的发酵粉中含有的盐是______.16.(1)已知某两种物质在光照条件下能发生化学反应,生成物之一为CH3Cl,其微观示意图如图1,该反应的化学方程式为______.写出图中单质的化学式______.(2)多角度认识物质的变化,有助于我们更好地理解化学知识,用如图2装置分别进行下列实验,认识物质变化中的能量变换.①往烧杯中加入一定量生石灰会引起白磷燃烧,从燃烧条件分析,此时生石灰的作用是______.写出生石灰与水反应的化学方程式______.②将一定量的下列某物质溶于烧杯中的冷水,其中
查看更多
Ch****91
实名认证
内容提供者
单篇购买
VIP会员(1亿+VIP文档免费下)

扫码即表示接受《下载须知》

试题-广东-2016_广东省东莞市虎门镇捷胜中学2016年中考化学一模试卷(含解析)

文档大小:354KB

限时特价:扫码查看

• 请登录后再进行扫码购买
• 使用微信/支付宝扫码注册及付费下载,详阅 用户协议 隐私政策
• 如已在其他页面进行付款,请刷新当前页面重试
• 付费购买成功后,此文档可永久免费下载
全场最划算
12个月
199.0
¥360.0
限时特惠
3个月
69.9
¥90.0
新人专享
1个月
19.9
¥30.0
24个月
398.0
¥720.0
6个月会员
139.9
¥180.0

6亿VIP文档任选,共次下载特权。

已优惠

微信/支付宝扫码完成支付,可开具发票

VIP尽享专属权益

VIP文档免费下载

赠送VIP文档免费下载次数

阅读免打扰

去除文档详情页间广告

专属身份标识

尊贵的VIP专属身份标识

高级客服

一对一高级客服服务

多端互通

电脑端/手机端权益通用