试题-广东-2018_广东省潮州市湘桥区2018届中考化学模拟试题(pdf).zip 立即下载
2023-03-05
约1千字
约6页
0
377KB
举报 版权申诉
预览加载中,请您耐心等待几秒...

在线预览结束,喜欢就下载吧,查找使用更方便

10 金币

下载文档

如果您无法下载资料,请参考说明:

1、部分资料下载需要金币,请确保您的账户上有足够的金币

2、已购买过的文档,再次下载不重复扣费

3、资料包下载后请先用软件解压,在使用对应软件打开

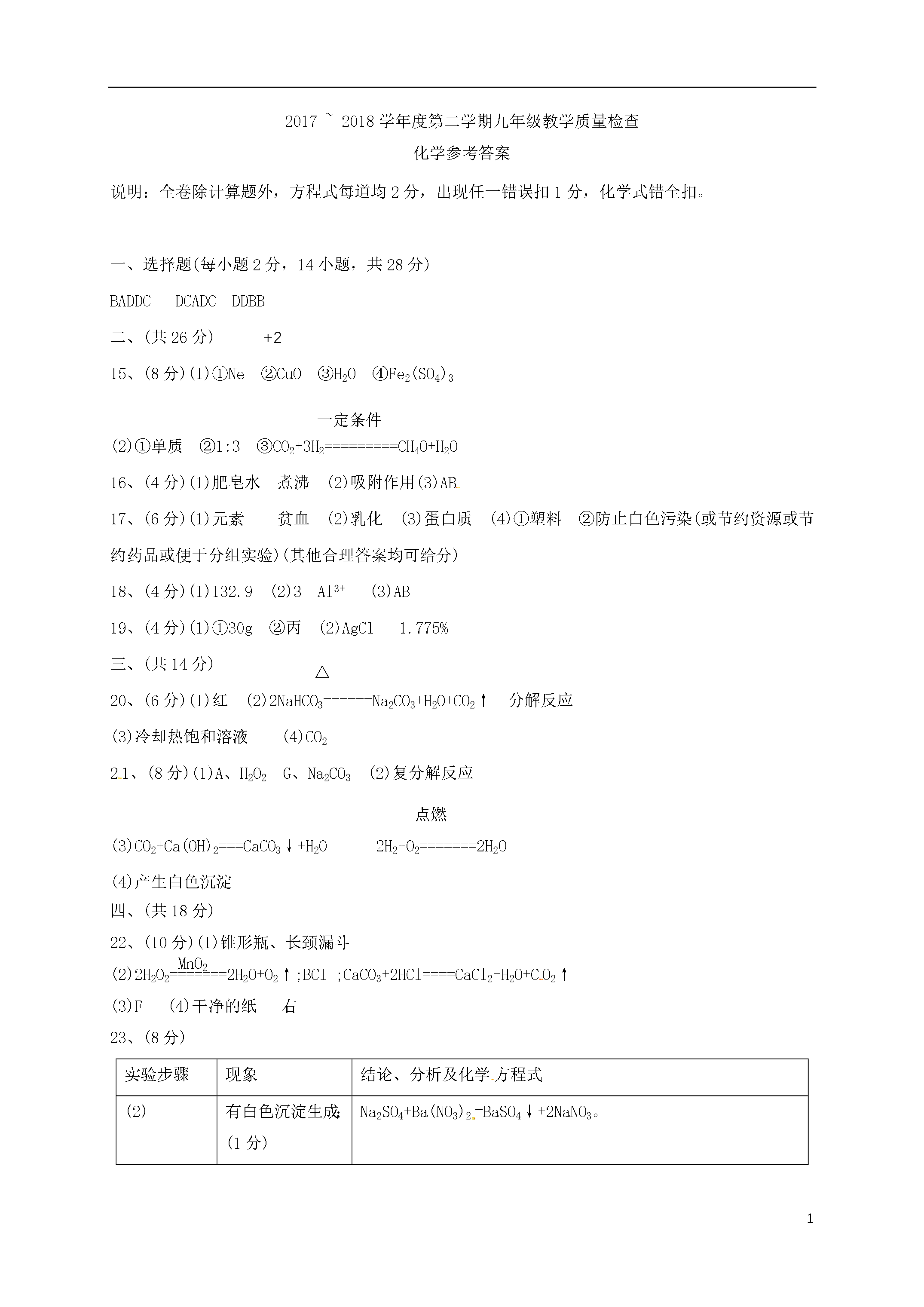
22017~2018学年度第二学期九年级教学质量检查化学参考答案说明:全卷除计算题外,方程式每道均2分,出现任一错误扣1分,化学式错全扣。一、选择题(每小题2分,14小题,共28分)BADDCDCADCDDBB+2二、(共26分)15、(8分)(1)①Ne②CuO③H2O④Fe2(SO4)3一定条件(2)①单质②1:3③CO2+3H2=========CH4O+H2O16、(4分)(1)肥皂水煮沸(2)吸附作用(3)AB17、(6分)(1)元素贫血(2)乳化(3)蛋白质(4)①塑料②防止白色污染(或节约资源或节约药品或便于分组实验)(其他合理答案均可给分)18、(4分)(1)132.9(2)3Al3+(3)AB19、(4分)(1)①30g②丙(2)AgCl1.775%△三、(共14分)20、(6分)(1)红(2)2NaHCO3======Na2CO3+H2O+CO2↑分解反应(3)冷却热饱和溶液(4)CO221、(8分)(1)A、H2O2G、Na2CO3(2)复分解反应点燃(3)CO2+Ca(OH)2===CaCO3↓+H2O2H2+O2=======2H2O(4)产生白色沉淀四、(共18分)MnO222、(10分)(1)锥形瓶、长颈漏斗(2)2H2O2=======2H2O+O2↑;BCI;CaCO3+2HCl====CaCl2+H2O+CO2↑(3)F(4)干净的纸右23、(8分)实验步骤现象结论、分析及化学方程式(2)有白色沉淀生成;(1分)Na2SO4+Ba(NO3)2=BaSO4↓+2NaNO3。(3)说明该固体中混有氯化钠。(1分)实验结束所得溶液中一定含有的阳离子是Na+、Ba2+、H+(1分)【实验反思】排除碳酸根离子的干扰,并为检验硫酸根离子做准备。【实验拓展】(1)b→a→c→b→a。(2分)(2)除去气体中的水蒸气,避免对后续实验的检测产生干扰。(1分)五、(共14分)24、(5分)(1)1801:8(2)60%15(3)1225、(1)>(1分)(2)(5分)解:设最多可以生成Na2CO3的质量为x。2NaOH+CO2=Na2CO3+H2O……..2分80106100g×8%x……..1分80=106100g×8%x...........1分x=10.6g...........1分答:最多可以生成Na2CO3的质量为10.6g。191510505101520(8.8,16.8)(4.4,0)CO2的质量NaHCO3的质量(3)(3分)
查看更多
宏硕****mo
实名认证
内容提供者
单篇购买
VIP会员(1亿+VIP文档免费下)

扫码即表示接受《下载须知》

试题-广东-2018_广东省潮州市湘桥区2018届中考化学模拟试题(pdf)

文档大小:377KB

限时特价:扫码查看

• 请登录后再进行扫码购买
• 使用微信/支付宝扫码注册及付费下载,详阅 用户协议 隐私政策
• 如已在其他页面进行付款,请刷新当前页面重试
• 付费购买成功后,此文档可永久免费下载
全场最划算
12个月
199.0
¥360.0
限时特惠
3个月
69.9
¥90.0
新人专享
1个月
19.9
¥30.0
24个月
398.0
¥720.0
6个月会员
139.9
¥180.0

6亿VIP文档任选,共次下载特权。

已优惠

微信/支付宝扫码完成支付,可开具发票

VIP尽享专属权益

VIP文档免费下载

赠送VIP文档免费下载次数

阅读免打扰

去除文档详情页间广告

专属身份标识

尊贵的VIP专属身份标识

高级客服

一对一高级客服服务

多端互通

电脑端/手机端权益通用