试题-广西-2016_广西南宁市2016年中考化学真题试题(含答案).doc 立即下载
2023-03-05
约5.6千字
约8页
0
256KB
举报 版权申诉
预览加载中,请您耐心等待几秒...

试题-广西-2016_广西南宁市2016年中考化学真题试题(含答案).doc

试题-广西-2016_广西南宁市2016年中考化学真题试题(含答案).doc

预览

免费试读已结束,剩余 3 页请下载文档后查看

10 金币

下载文档

如果您无法下载资料,请参考说明:

1、部分资料下载需要金币,请确保您的账户上有足够的金币

2、已购买过的文档,再次下载不重复扣费

3、资料包下载后请先用软件解压,在使用对应软件打开

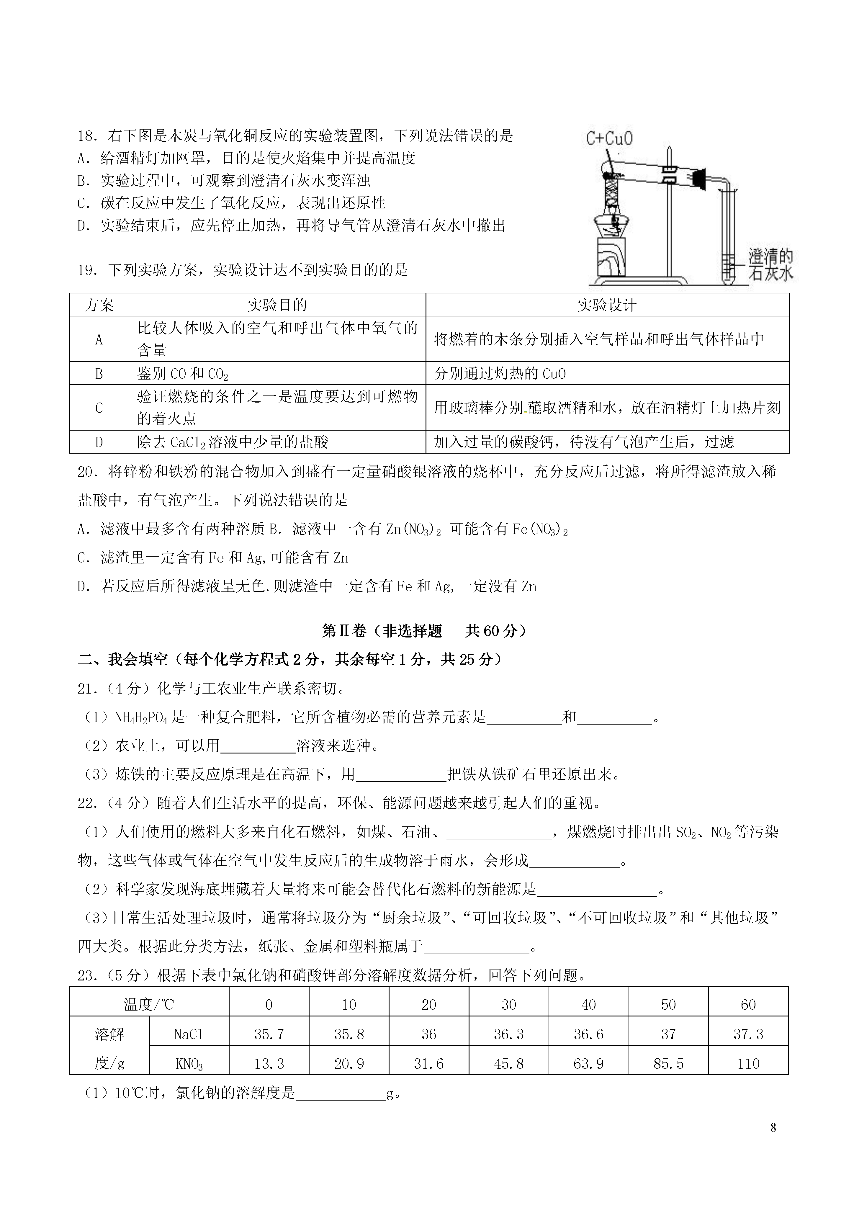
82016年南宁市中考试题化学本试卷分第Ⅰ卷和第Ⅱ卷,满分100分,考试时间90分钟注意:答案一律填写在答题卡上,在试卷上作答无效,考试结束,将本试卷和答题卡一并交回。可能用到的相对原子质量:H—1O—16P—31S—32Cu—64第Ⅰ卷(选择题共40分)一、我会选择(每小题只有一个选项符合题意,请考生用2B铅笔在答题卡上将选定的答案标号涂黑,每小题2分,共40分)空气成分按体积计算,约占78%的是A.氮气B.二氧化碳C.氧气D.稀有气体2.下列属于物理性质的是A.可燃性B.延展性C.酸碱性D.氧化性3.下列物质中富含糖类的是A.玉米B.豆腐C.奶油D.黄瓜4.下列不属于二氧化碳用途的是A.供给呼吸B.用于灭火C.用作气体肥料D.生产碳酸饮料5.下列物质的化学式,书写正确的是A.银HgB.氖气Ne2C.氧化铝Al2O3D.氯化铁FeCl26.下列有关合金的说法错误的是A.钢是一种化合物B.黄铜的硬度比纯铜的硬度大C.生铁是一种铁的合金D.焊锡的熔点比纯锡的熔点低7.亚硝酸钠(NaNO2)是一种工业用盐,NaNO2中氮元素的化合价是A.-3B.+3C.+4D.+58.下列做法,不利于人体健康的是A.食用适量含碘海产品,预防甲状腺肿大B.用甲醛溶液浸泡鱿鱼,防止其变质C.提倡青少年每天饮用奶制品,防止缺钙D.焙制糕点时添加适量的小苏打,使糕点松软可口9.下列是某同学进行过滤操作时的一些做法,其中错误的是A.让滤纸边缘低于漏斗口B.直接向漏斗中倾倒待过滤的液体C.让漏斗下端管口紧靠烧杯内壁D.让漏斗中液面始终低于滤纸边缘10.南宁市人民政府规划,未来三年内将投资约176亿元打造百里秀美邕江,要改造邕江,就要从源头上防止邕江水受到污染。下列说法容易造成水体污染的是A.严格控制在邕江流域网箱养殖水产B.在农业生产过程中提倡使用农家肥C.沿江工厂的工业废水未经处理就排入邕江D.污水处理厂严格按有关要求和技术指标集中处理生活污水11.下列化学实验操作错误的是A.用灯帽盖灭酒精灯B.用镊子夹取较大的块状固体药品C.将药品直接放在托盘天平的托盘上称量D.稀释浓硫酸时,将浓硫酸沿器壁缓慢地注入水中,并不断搅拌12.下列关于化学方程式4P+5O22P2O5的读法,错误的是A.磷和氧气在点燃的条件下反应生成五氧化二磷B.在点燃的条件下,每4体积的磷和5体积的氧气完全反应,生成五氧化二磷C.在点燃的条件下,每4个磷原子和5个氧分子结合生成2个五氧化二磷分子D.在点燃的条件下,每124份质量的磷和160份质量的氧气完全反应,生成284份质量的五氧化二磷13.右图是电解水实验的装置图,下列说法错误的是A.在水中加入少量氢氧化钠以增强导电性B.在反应一段时间后,a、b玻璃管中产生的气体体积比约为2:1C.将燃着的木条分别放在两个玻璃管尖嘴口,打开活塞,a管的气体使燃着的木条燃得更旺,b管的气体被点燃D.由电解水实验得出结论:水是由氢、氧两种元素组成的14.下列有关化学反应与能量的说法,正确的是A.化学反应伴随着能量变化B.化学反应过程中都会发生吸热现象C.在化学反应中只有燃烧反应才能放出热量D.人类利用的能量都是通过化学反应获得的15.下列关于分子和原子的说法,错误的是A.分子和原子都可以直接构成物质B.由分子构成的物质,分子是保持其化学性质的最小粒子C.在化学变化中,分子可以分成原子能,原子又可以结合成新的分子D.分子和原子之间都有间隔,分子之间间隔较大,原子之间间隔较小16.下列物质间的转化,不能一步完成的是A.Fe→CuB.KNO3→NaNO3C.Mg→MgOD.H2SO4→HCl17.下列各组离子,在溶液中能大量共存的是A.Cu2+、NH4+、NO3-、OH-B.H+、Na+、HCO3-、Cl-C.Ba2+、Ag+、Cl-、CO32-D.K+、Mg2+、NO3-、SO42-18.右下图是木炭与氧化铜反应的实验装置图,下列说法错误的是A.给酒精灯加网罩,目的是使火焰集中并提高温度B.实验过程中,可观察到澄清石灰水变浑浊C.碳在反应中发生了氧化反应,表现出还原性D.实验结束后,应先停止加热,再将导气管从澄清石灰水中撤出19.下列实验方案,实验设计达不到实验目的的是方案实验目的实验设计A比较人体吸入的空气和呼出气体中氧气的含量将燃着的木条分别插入空气样品和呼出气体样品中B鉴别CO和CO2分别通过灼热的CuOC验证燃烧的条件之一是温度要达到可燃物的着火点用玻璃棒分别蘸取酒精和水,放在酒精灯上加热片刻D除去CaCl2溶液中少量的盐酸加入过量的碳酸钙,待没有气泡产生后,过滤20.将锌粉和铁粉的混合
查看更多
努力****南绿
实名认证
内容提供者
单篇购买
VIP会员(1亿+VIP文档免费下)

扫码即表示接受《下载须知》

试题-广西-2016_广西南宁市2016年中考化学真题试题(含答案)

文档大小:256KB

限时特价:扫码查看

• 请登录后再进行扫码购买
• 使用微信/支付宝扫码注册及付费下载,详阅 用户协议 隐私政策
• 如已在其他页面进行付款,请刷新当前页面重试
• 付费购买成功后,此文档可永久免费下载
全场最划算
12个月
199.0
¥360.0
限时特惠
3个月
69.9
¥90.0
新人专享
1个月
19.9
¥30.0
24个月
398.0
¥720.0
6个月会员
139.9
¥180.0

6亿VIP文档任选,共次下载特权。

已优惠

微信/支付宝扫码完成支付,可开具发票

VIP尽享专属权益

VIP文档免费下载

赠送VIP文档免费下载次数

阅读免打扰

去除文档详情页间广告

专属身份标识

尊贵的VIP专属身份标识

高级客服

一对一高级客服服务

多端互通

电脑端/手机端权益通用