试题-江苏-2011_江苏省无锡江南大学附属实验中学2011年中考化学一轮复习知识点.rar 立即下载
2023-03-05
约1.4万字
约17页
0
95KB
举报 版权申诉
预览加载中,请您耐心等待几秒...

试题-江苏-2011_江苏省无锡江南大学附属实验中学2011年中考化学一轮复习知识点.rar

江苏省无锡江南大学附属实验中学2011年中考化学一轮复习知识点.doc

预览

免费试读已结束,剩余 12 页请下载文档后查看

10 金币

下载文档

如果您无法下载资料,请参考说明:

1、部分资料下载需要金币,请确保您的账户上有足够的金币

2、已购买过的文档,再次下载不重复扣费

3、资料包下载后请先用软件解压,在使用对应软件打开

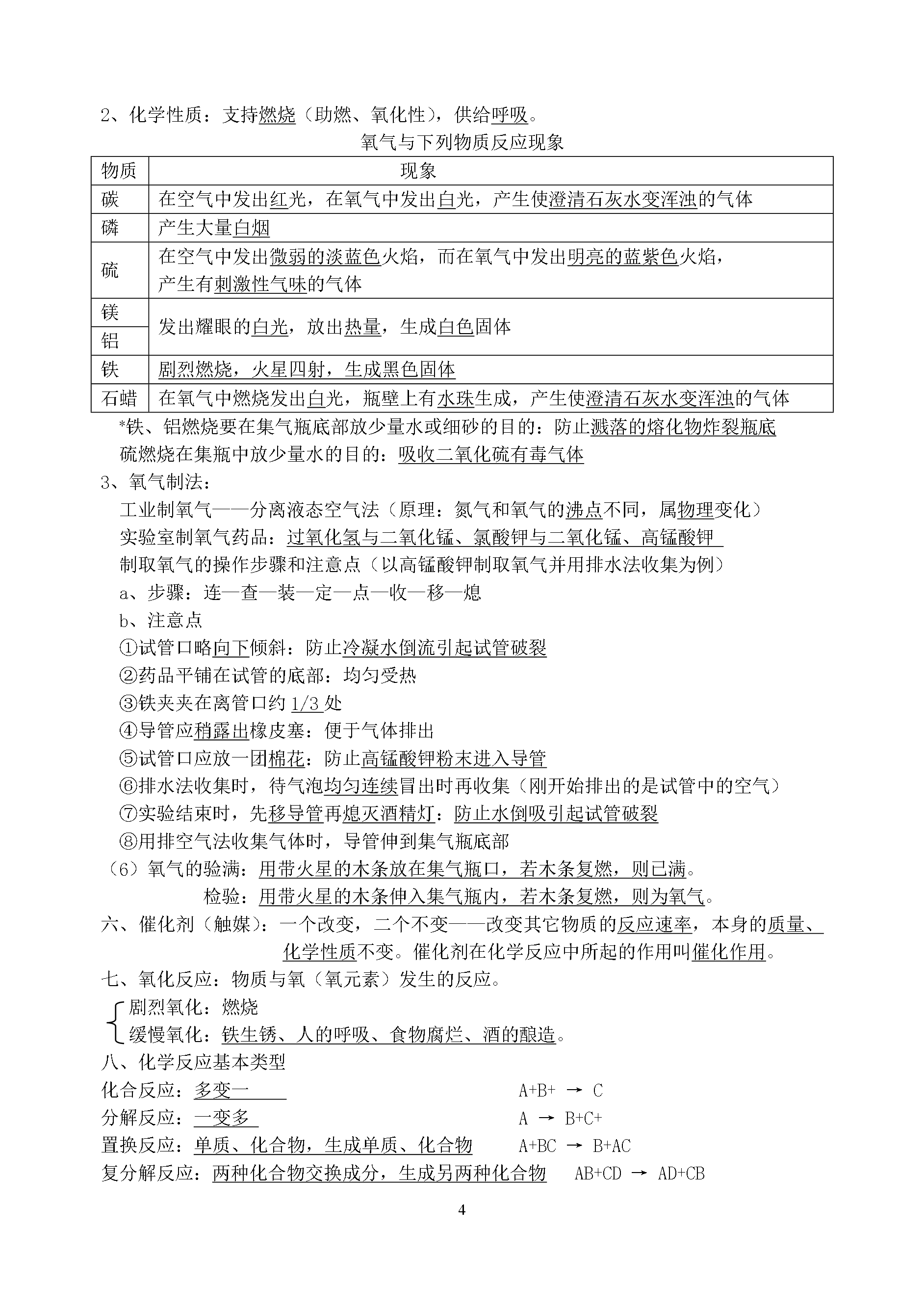
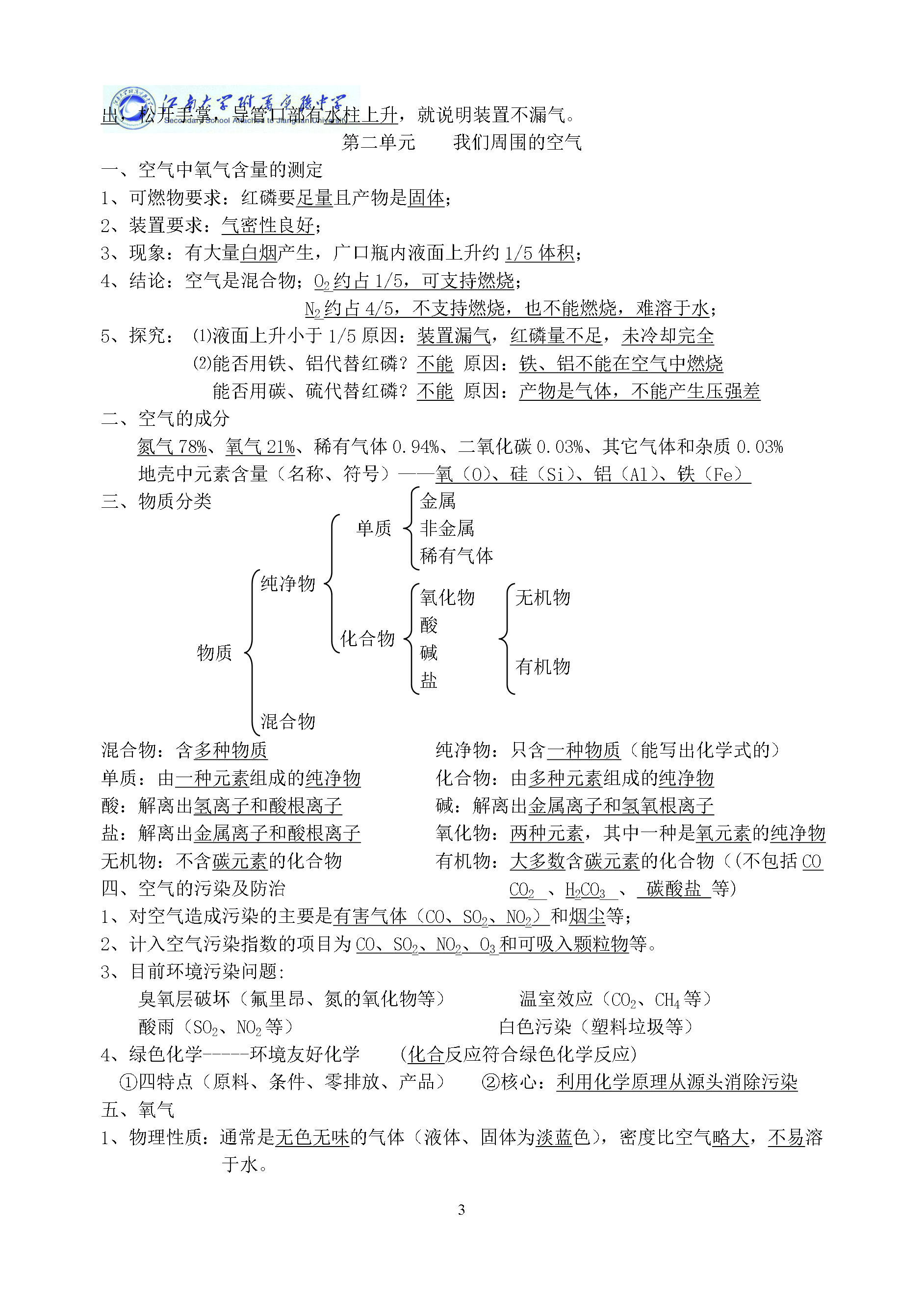
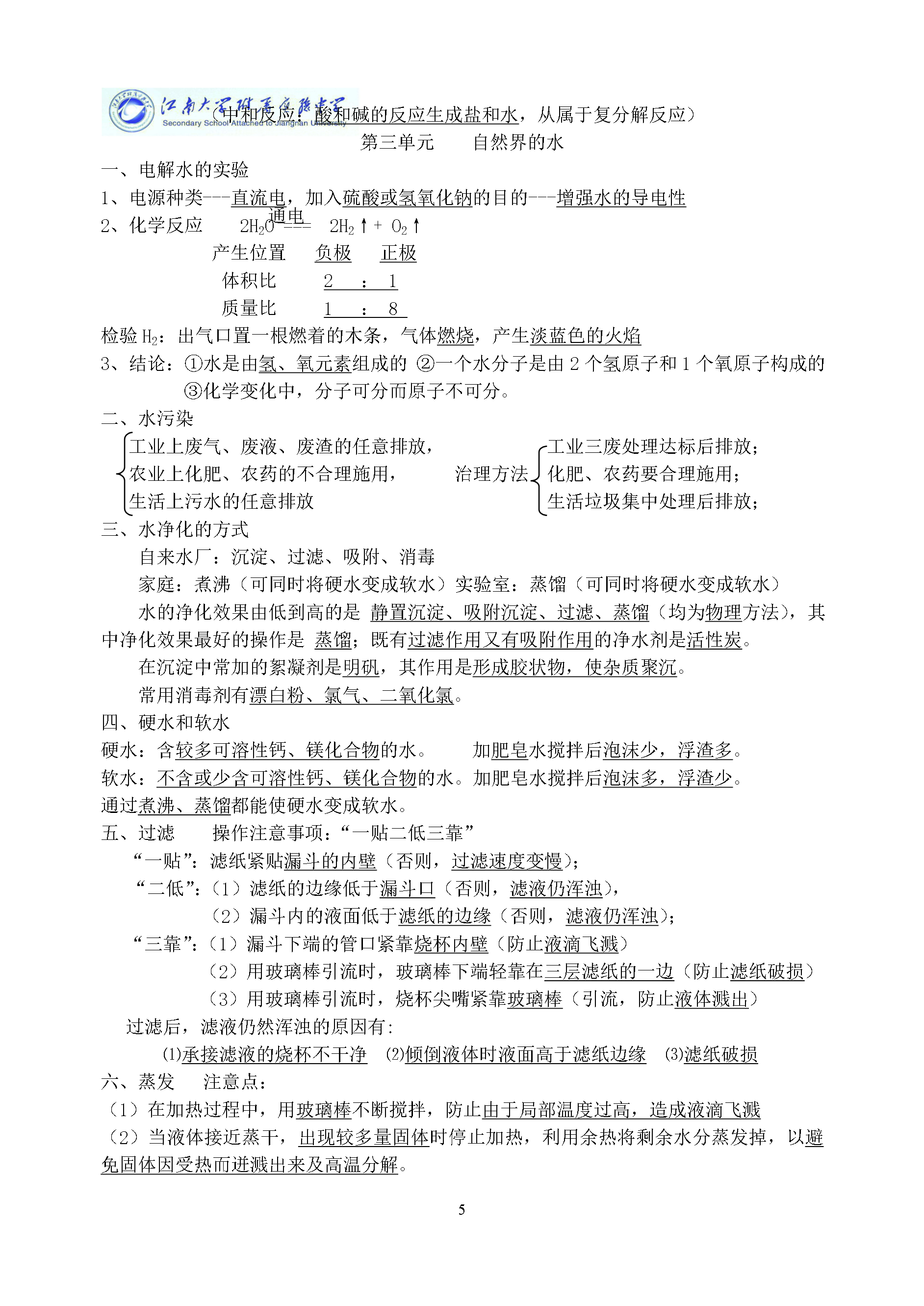
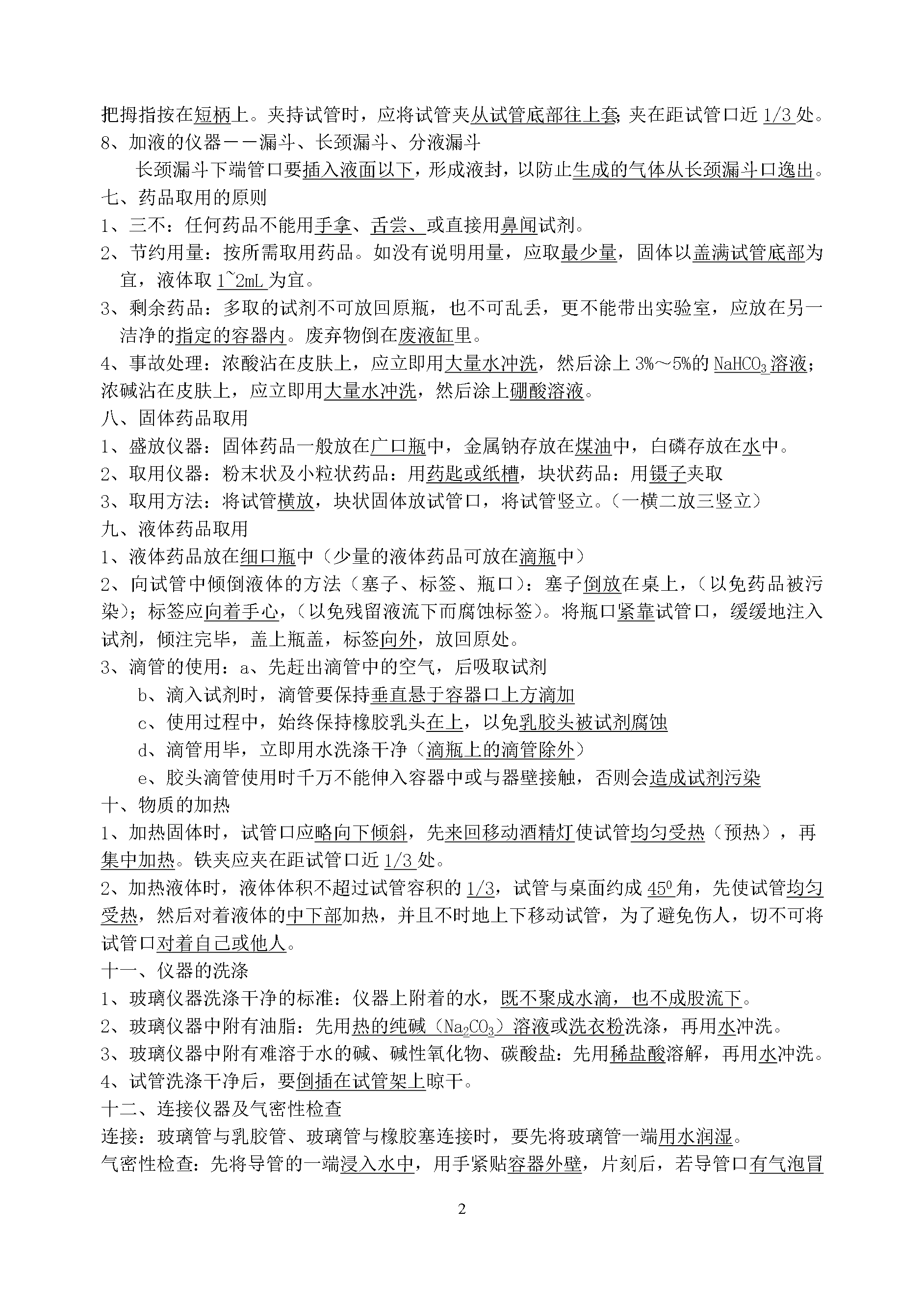
17第一单元走进化学世界一、重要的人名门捷列夫——元素周期律、元素周期表。拉瓦锡——最先测得空气中氧气占1/5张青莲——测量相对原子质量侯德榜——制碱工业(纯碱生产)二、物质的变化物理变化——没有其它物质生成的变化,化学变化——有其它物质生成的变化。三、物质的性质物理性质——不需化学变化就可表现出的性质。如颜色、状态、气味、熔点、沸点、密度、硬度、溶解性等化学性质——在化学变化中表现出的性质。如能发生什么反应、氧化性、还原性、腐蚀性、稳定性、助燃性、可燃性等四、人体呼出的气体:比吸入的空气中含氧气少,二氧化碳、水蒸气多。五、蜡烛燃烧实验(描述现象时不可出现产物名称)1、火焰:焰心、内焰、外焰(温度最高)2、火焰温度:用一火柴梗平放入火焰中。现象:两端先变黑;结论:外焰温度最高3、检验产物H2O:用干冷烧杯罩火焰上方,烧杯内有水雾;CO2:取下烧杯,倒入澄清石灰水,振荡,变浑浊;4、熄灭后:有白烟(为石蜡蒸气),点燃白烟,蜡烛复燃。六、仪器1、能给固体加热的仪器:试管、蒸发皿、燃烧匙等2、能给液体加热的仪器:试管、蒸发皿、烧杯(要垫石棉网)和烧瓶(要垫石棉网)等。3、不可加热的仪器——量筒、漏斗、集气瓶等。4、测容器--量筒:量取液体体积时,量筒必须放平稳。视线与刻度线及量筒内液体凹液面的最低处保持水平。量程为10毫升的量筒,一般只能读到0.1毫升。5、称量器--托盘天平:(一般能精确到0.1克。)注意点:①先调零②称量物和砝码的位置为“左物右码”。③称量物不能直接放在托盘上。一般药品称量时,在两边托盘中各放一张大小、质量相同的称量纸,在纸上称量。潮湿的或具有腐蚀性的药品(如氢氧化钠),放在加盖的玻璃器皿(如小烧杯、表面皿)中称量。④砝码用镊子夹取。添加砝码时,先加质量大的砝码,后加质量小的砝码。⑤称量结束后,应使游码归零。砝码放回砝码盒。6、加热器皿--酒精灯①放置:酒精灯不用时应盖上灯帽;②点燃:用火柴从侧面点燃酒精灯,不可用燃着的酒精灯直接点燃另一盏酒精灯;③熄灭:熄灭酒精灯应用灯帽盖熄,不可吹熄。④容量:不可向燃着的酒精灯内添加酒精,酒精量为酒精灯容积的2/3~1/4。⑤火焰:酒精灯的火焰分为外焰、内焰、焰心。外焰温度最高,用酒精灯的外焰加热物体。⑥事故:如果酒精在实验台上燃烧,应及时用沙子盖灭或用湿抹布扑灭火焰,不能用水冲。7、夹持器--铁夹、试管夹:铁夹应夹在距试管口近1/3处。手拿试管夹的长柄,不要把拇指按在短柄上。夹持试管时,应将试管夹从试管底部往上套;夹在距试管口近1/3处。8、加液的仪器--漏斗、长颈漏斗、分液漏斗长颈漏斗下端管口要插入液面以下,形成液封,以防止生成的气体从长颈漏斗口逸出。七、药品取用的原则1、三不:任何药品不能用手拿、舌尝、或直接用鼻闻试剂。2、节约用量:按所需取用药品。如没有说明用量,应取最少量,固体以盖满试管底部为宜,液体取1~2mL为宜。3、剩余药品:多取的试剂不可放回原瓶,也不可乱丢,更不能带出实验室,应放在另一洁净的指定的容器内。废弃物倒在废液缸里。4、事故处理:浓酸沾在皮肤上,应立即用大量水冲洗,然后涂上3%~5%的NaHCO3溶液;浓碱沾在皮肤上,应立即用大量水冲洗,然后涂上硼酸溶液。八、固体药品取用1、盛放仪器:固体药品一般放在广口瓶中,金属钠存放在煤油中,白磷存放在水中。2、取用仪器:粉末状及小粒状药品:用药匙或纸槽,块状药品:用镊子夹取3、取用方法:将试管横放,块状固体放试管口,将试管竖立。(一横二放三竖立)九、液体药品取用1、液体药品放在细口瓶中(少量的液体药品可放在滴瓶中)2、向试管中倾倒液体的方法(塞子、标签、瓶口):塞子倒放在桌上,(以免药品被污染);标签应向着手心,(以免残留液流下而腐蚀标签)。将瓶口紧靠试管口,缓缓地注入试剂,倾注完毕,盖上瓶盖,标签向外,放回原处。3、滴管的使用:a、先赶出滴管中的空气,后吸取试剂b、滴入试剂时,滴管要保持垂直悬于容器口上方滴加c、使用过程中,始终保持橡胶乳头在上,以免乳胶头被试剂腐蚀d、滴管用毕,立即用水洗涤干净(滴瓶上的滴管除外)e、胶头滴管使用时千万不能伸入容器中或与器壁接触,否则会造成试剂污染十、物质的加热1、加热固体时,试管口应略向下倾斜,先来回移动酒精灯使试管均匀受热(预热),再集中加热。铁夹应夹在距试管口近1/3处。2、加热液体时,液体体积不超过试管容积的1/3,试管与桌面约成450角,先使试管均匀受热,然后对着液体的中下部加热,并且不时地上下移动试管,为了避免伤人,切不可将试管口对着自己或他人。十一、仪器的洗涤1、玻璃仪器洗涤干净的标准:仪器上附着的水,既不聚成水滴,也不成股流下。2、玻璃仪器中附有油脂:先用热的纯碱(Na2CO3)溶液或洗衣粉洗涤,再用水冲洗。3、玻璃仪器中附有难溶于水的碱、碱性氧化物、碳酸盐
查看更多
Ch****91
实名认证
内容提供者
单篇购买
VIP会员(1亿+VIP文档免费下)

扫码即表示接受《下载须知》

试题-江苏-2011_江苏省无锡江南大学附属实验中学2011年中考化学一轮复习知识点

文档大小:95KB

限时特价:扫码查看

• 请登录后再进行扫码购买
• 使用微信/支付宝扫码注册及付费下载,详阅 用户协议 隐私政策
• 如已在其他页面进行付款,请刷新当前页面重试
• 付费购买成功后,此文档可永久免费下载
全场最划算
12个月
199.0
¥360.0
限时特惠
3个月
69.9
¥90.0
新人专享
1个月
19.9
¥30.0
24个月
398.0
¥720.0
6个月会员
139.9
¥180.0

6亿VIP文档任选,共次下载特权。

已优惠

微信/支付宝扫码完成支付,可开具发票

VIP尽享专属权益

VIP文档免费下载

赠送VIP文档免费下载次数

阅读免打扰

去除文档详情页间广告

专属身份标识

尊贵的VIP专属身份标识

高级客服

一对一高级客服服务

多端互通

电脑端/手机端权益通用