




如果您无法下载资料,请参考说明:
1、部分资料下载需要金币,请确保您的账户上有足够的金币
2、已购买过的文档,再次下载不重复扣费
3、资料包下载后请先用软件解压,在使用对应软件打开
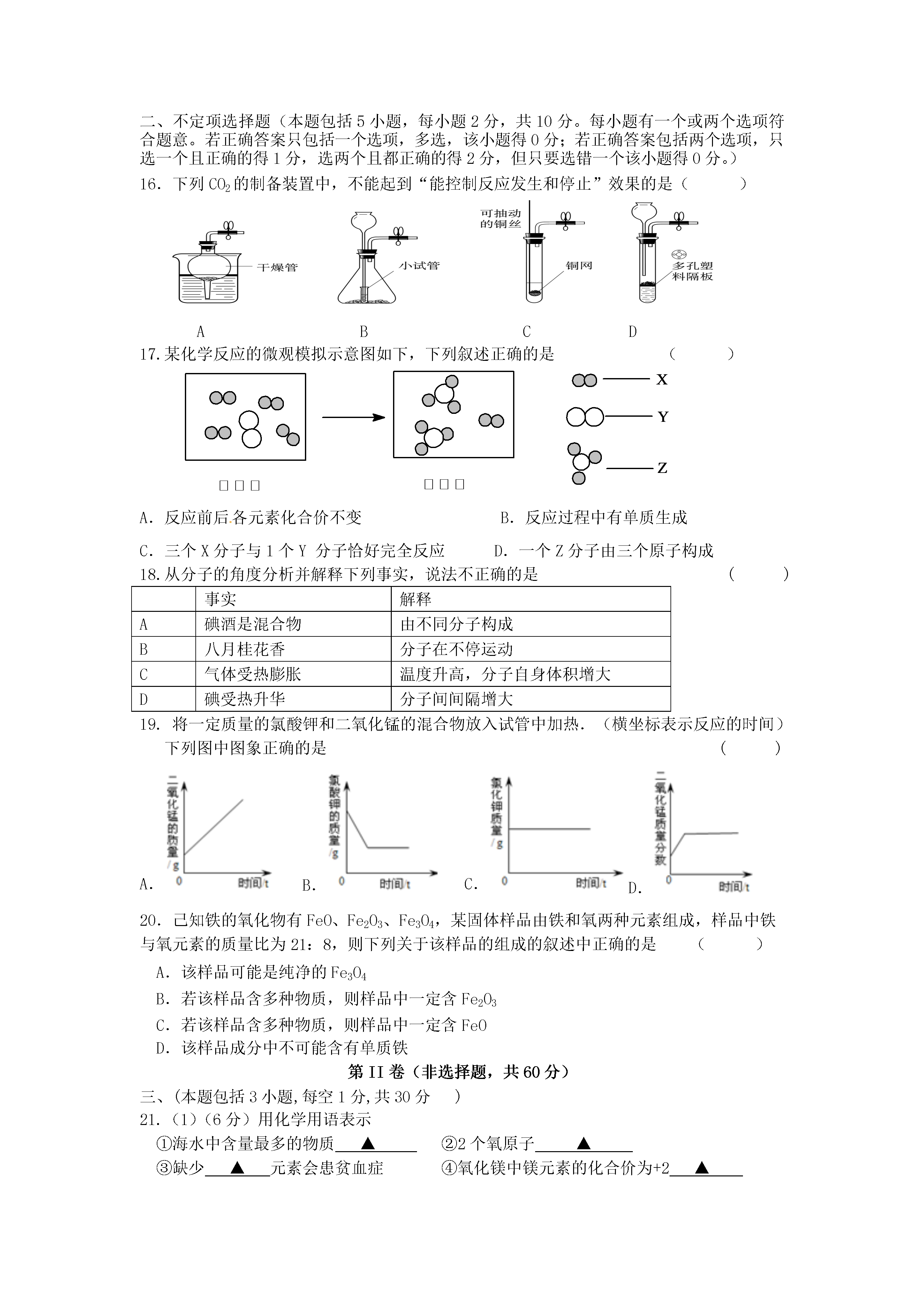
2015-2016学年度第一学期期中网上阅卷适应性测试九年级化学试题相对原子质量:H:1C:12N:14O:16Fe:56S:32Cu:64说明:1.本试卷,包含选择题(第1题~第20题,共40分)、非选择题(第21题~第26题,共60分)两部分。本次考试时间为100分钟,满分100分。考试结束后,请将答题卡交回。2.答题前,请考生务必将自己的准考证号、毕业学校、姓名、座位号用0.5毫米的黑色签字笔写在试卷及答题卡上相应的位置。3.选择题每小题选出答案后,请用2B铅笔在答题卡指定区域填涂,如需改动,用橡皮擦干净后,再填涂其它答案。非选择题请用0.5毫米的黑色签字笔在答题卡指定区域作答,在试卷或草稿纸上作答一律无效。一、单项选择题(本题包括15小题,每小题2分,共30分。每小题只有一个选项符合题意。)1.下列做法不符合“低碳”环保的是()A.古运河沿线建百米绿化带,打造扬州“外滩”B.关闭重污染化工厂C.电器不用时将插头拔掉D.将秸秆堆积起来进行焚烧2.以下家庭食品制作中,发生了化学变化的是()A.萝卜晒干B.凉水冻成冰C.葡萄酿酒D.辣椒剁碎CH3CN75℃3.硫的氟化物有SF2、SF4、SF6等,其中SF4最好的制法是在温热的乙腈(CH3CN)溶液中由NaF对SCl2进行氟化:3SCl2+4NaFS2Cl2+SF4+4X,则生成X的化学式为()A.Na4Cl4B.SCl4C.NaClD.NaCN4.下列是一些物质的自我介绍,其中介绍了自己化学性质的是()A.铜:我能导电B.氢气:我最轻C.氧气:液态时,我是淡蓝色D.碳酸氢铵:我贪凉,受热会分解5.化合物Na2PbO3中Pb的化合价为多少()A.+4B.+6C.—4D.+26.下列实验操作正确的是A.点燃酒精灯B.闻药品的气味C.加热液体D.读取液体体积7.下列有关实验现象的描述中错误的是A.木炭在氧气中燃烧,发出白光,产生的气体能使澄清石灰水变浑浊B.给碱式碳酸铜加热时,能看到黑色固体逐渐变为绿色C.镁条在空气中燃烧,发出耀眼的白光,生成白色固体,放出热量D.纯净的氢气在空气中安静地燃烧,产生淡蓝色火焰8.染发剂中必须用到的一种着色剂对苯二胺(C6H8N2)是国际公认的一种致癌物质。下列有关该物质的说法不正确的是()A.该物质由碳、氢、氮三种元素组成B.该物质的分子中含有6个碳原子,8个氢原子,2个氮原子C.相对分子质量为108D.其中碳元素的质量分数约为66.7%9.下列物质由离子构成的是()A.铜B.二氧化碳C.金刚石D.氯化钠10.下列物质的分类中,前者属于后者的是()A.含氧化合物氧化物B.纯净物单质C.单质化合物D.氧化物化合物11.利用四氧化三钴纳米棒作催化剂,可将汽车尾气中的CO在低温下转化为CO2。COO2CO2四氧化三钴纳米棒下列关于该反应的说法中,正确的是()A.反应物和生成物都是化合物,该反应属于化合反应B.反应前后四氧化三钴纳米棒的化学性质发生了变化C.可有效降低汽车尾气对大气的污染D.反应前后氧原子数目发生了变化12.香烟燃烧会产生剧毒的放射性元素钋(Po),右图是其在元素周期表中的信息,下列说法正确的是()84Po钋210A.钋是一种非金属元素B.钋原子中质子数为84C.钋元素的原子序数是210D.钋原子的中子数是11613.在化学反应前后,以下各项一定不会发生变化的是()①原子种类②元素种类③分子种类④物质种类①②B.①③C.②③D.②④14.下列说法中正确的是()A.原子的质量几乎都集中在原子核中B.生活中常接触到的“高钙牛奶”、“碘盐”中的“钙”、“碘”指的是离子C.用灯帽盖灭酒精灯,是为了降低可燃物的温度D.淡水资源丰富,所以淡水资源可以取之不尽,用之不竭15.某学生从装有50mL水的量筒中倒出部分水后,量筒放平稳,而且面对刻度线,仰视液面读数为10mL,则倒出的水的体积()A.<40mLB.>40mLC.=40mLD.无法确定二、不定项选择题(本题包括5小题,每小题2分,共10分。每小题有一个或两个选项符合题意。若正确答案只包括一个选项,多选,该小题得0分;若正确答案包括两个选项,只选一个且正确的得1分,选两个且都正确的得2分,但只要选错一个该小题得0分。)16.下列CO2的制备装置中,不能起到“能控制反应发生和停止”效果的是()ABCD17.某化学反应的微观模拟示意图如下,下列叙述正确的是()A.反应前后各元素化合价不变B.反应过程中有单质生成C.三个X分子与1个Y分子恰好完全反应D.一个Z分子由三个原子构成18.从分子的角度分析

Ro****44
实名认证
内容提供者


最近下载
一种胃肠道超声检查助显剂及其制备方法.pdf
201651206021+莫武林+浅析在互联网时代下酒店的营销策略——以湛江民大喜来登酒店为例.doc
201651206021+莫武林+浅析在互联网时代下酒店的营销策略——以湛江民大喜来登酒店为例.doc
用于空间热电转换的耐高温涡轮发电机转子及其装配方法.pdf
用于空间热电转换的耐高温涡轮发电机转子及其装配方法.pdf
用于空间热电转换的耐高温涡轮发电机转子及其装配方法.pdf
用于空间热电转换的耐高温涡轮发电机转子及其装配方法.pdf
用于空间热电转换的耐高温涡轮发电机转子及其装配方法.pdf
用于空间热电转换的耐高温涡轮发电机转子及其装配方法.pdf
论《离骚》诠释史中的“香草”意蕴.docx