


如果您无法下载资料,请参考说明:
1、部分资料下载需要金币,请确保您的账户上有足够的金币
2、已购买过的文档,再次下载不重复扣费
3、资料包下载后请先用软件解压,在使用对应软件打开
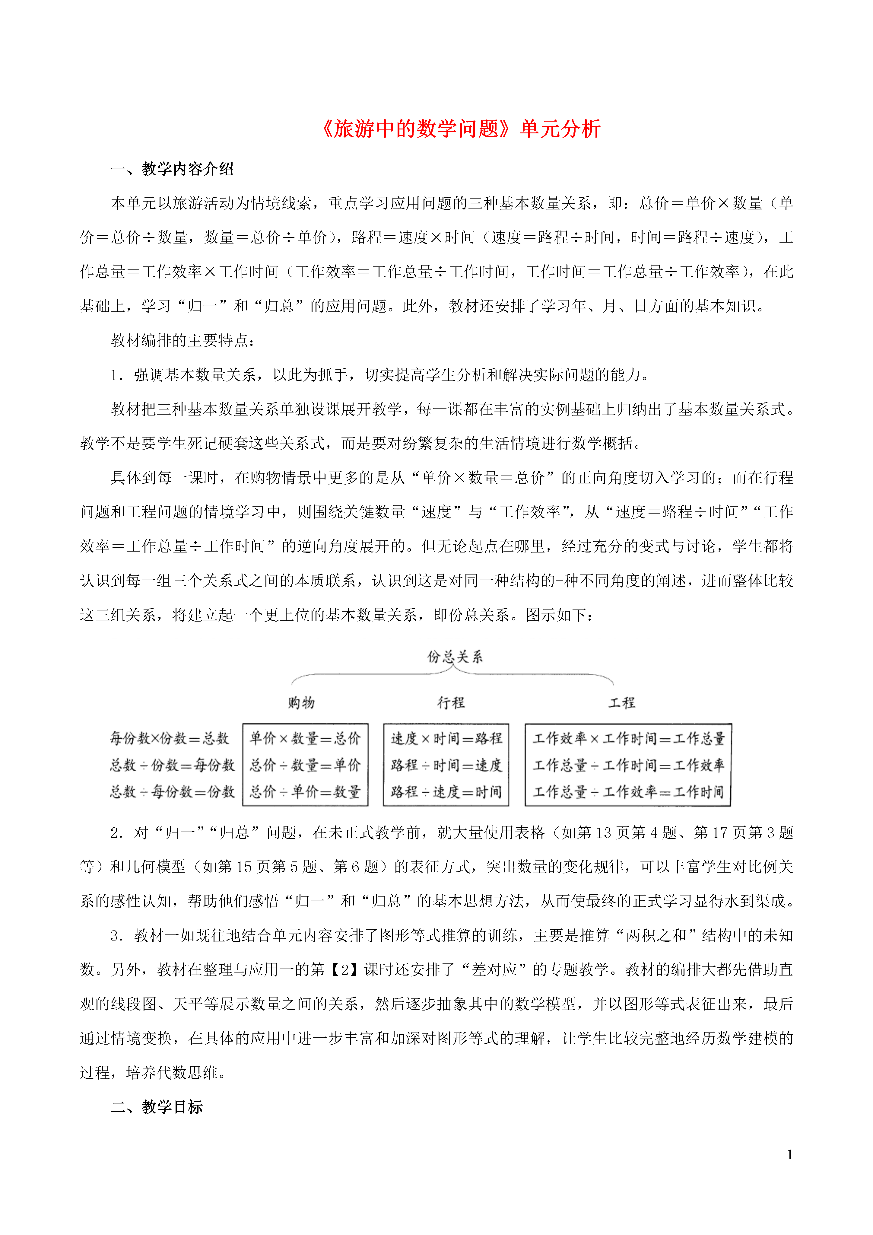
1《旅游中的数学问题》单元分析一、教学内容介绍本单元以旅游活动为情境线索,重点学习应用问题的三种基本数量关系,即:总价=单价×数量(单价=总价÷数量,数量=总价÷单价),路程=速度×时间(速度=路程÷时间,时间=路程÷速度),工作总量=工作效率×工作时间(工作效率=工作总量÷工作时间,工作时间=工作总量÷工作效率),在此基础上,学习“归一”和“归总”的应用问题。此外,教材还安排了学习年、月、日方面的基本知识。教材编排的主要特点:1.强调基本数量关系,以此为抓手,切实提高学生分析和解决实际问题的能力。教材把三种基本数量关系单独设课展开教学,每一课都在丰富的实例基础上归纳出了基本数量关系式。教学不是要学生死记硬套这些关系式,而是要对纷繁复杂的生活情境进行数学概括。具体到每一课时,在购物情景中更多的是从“单价×数量=总价”的正向角度切入学习的;而在行程问题和工程问题的情境学习中,则围绕关键数量“速度”与“工作效率”,从“速度=路程÷时间”“工作效率=工作总量÷工作时间”的逆向角度展开的。但无论起点在哪里,经过充分的变式与讨论,学生都将认识到每一组三个关系式之间的本质联系,认识到这是对同一种结构的-种不同角度的阐述,进而整体比较这三组关系,将建立起一个更上位的基本数量关系,即份总关系。图示如下:2.对“归一”“归总”问题,在未正式教学前,就大量使用表格(如第4题、第3题等)和几何模型(如第5题、第6题)的表征方式,突出数量的变化规律,可以丰富学生对比例关系的感性认知,帮助他们感悟“归一”和“归总”的基本思想方法,从而使最终的正式学习显得水到渠成。3.教材一如既往地结合单元内容安排了图形等式推算的训练,主要是推算“两积之和”结构中的未知数。另外,教材在整理与应用一的第【2】课时还安排了“差对应”的专题教学。教材的编排大都先借助直观的线段图、天平等展示数量之间的关系,然后逐步抽象其中的数学模型,并以图形等式表征出来,最后通过情境变换,在具体的应用中进一步丰富和加深对图形等式的理解,让学生比较完整地经历数学建模的过程,培养代数思维。二、教学目标1.能正确计算三位数除以整十数的除法,逐步达到口算的要求,一般每分钟完成5,6题。2.掌握三组基本数量关系(单价、数量与总价,速度、时间与路程,工作效率、工作时间与工作总量),能熟练运用这三组基本数量关系解决相应的实际问题。3.能理解“归一”和“归总”应用问题的基本结构,能正确分析数量的变与不变,体会到“归一”和“归总”的思想方法,渗透函数思想。4.掌握24时计时法,掌握年、月、日的常识,能正确进行年、月、日、时的简单计算,并适当了解相关的天文、地理知识,培养学习兴趣。三、教学进度

努力****甲寅
实名认证
内容提供者


最近下载
一种胃肠道超声检查助显剂及其制备方法.pdf
201651206021+莫武林+浅析在互联网时代下酒店的营销策略——以湛江民大喜来登酒店为例.doc
201651206021+莫武林+浅析在互联网时代下酒店的营销策略——以湛江民大喜来登酒店为例.doc
用于空间热电转换的耐高温涡轮发电机转子及其装配方法.pdf
用于空间热电转换的耐高温涡轮发电机转子及其装配方法.pdf
用于空间热电转换的耐高温涡轮发电机转子及其装配方法.pdf
用于空间热电转换的耐高温涡轮发电机转子及其装配方法.pdf
用于空间热电转换的耐高温涡轮发电机转子及其装配方法.pdf
用于空间热电转换的耐高温涡轮发电机转子及其装配方法.pdf
论《离骚》诠释史中的“香草”意蕴.docx