试题-江苏-2017_江苏省泰州市姜堰区2018届九年级化学上学期期中试题.doc 立即下载
2023-03-05
约3.8千字
约7页
0
225KB
举报 版权申诉
预览加载中,请您耐心等待几秒...

试题-江苏-2017_江苏省泰州市姜堰区2018届九年级化学上学期期中试题.doc

试题-江苏-2017_江苏省泰州市姜堰区2018届九年级化学上学期期中试题.doc

预览

免费试读已结束,剩余 2 页请下载文档后查看

10 金币

下载文档

如果您无法下载资料,请参考说明:

1、部分资料下载需要金币,请确保您的账户上有足够的金币

2、已购买过的文档,再次下载不重复扣费

3、资料包下载后请先用软件解压,在使用对应软件打开

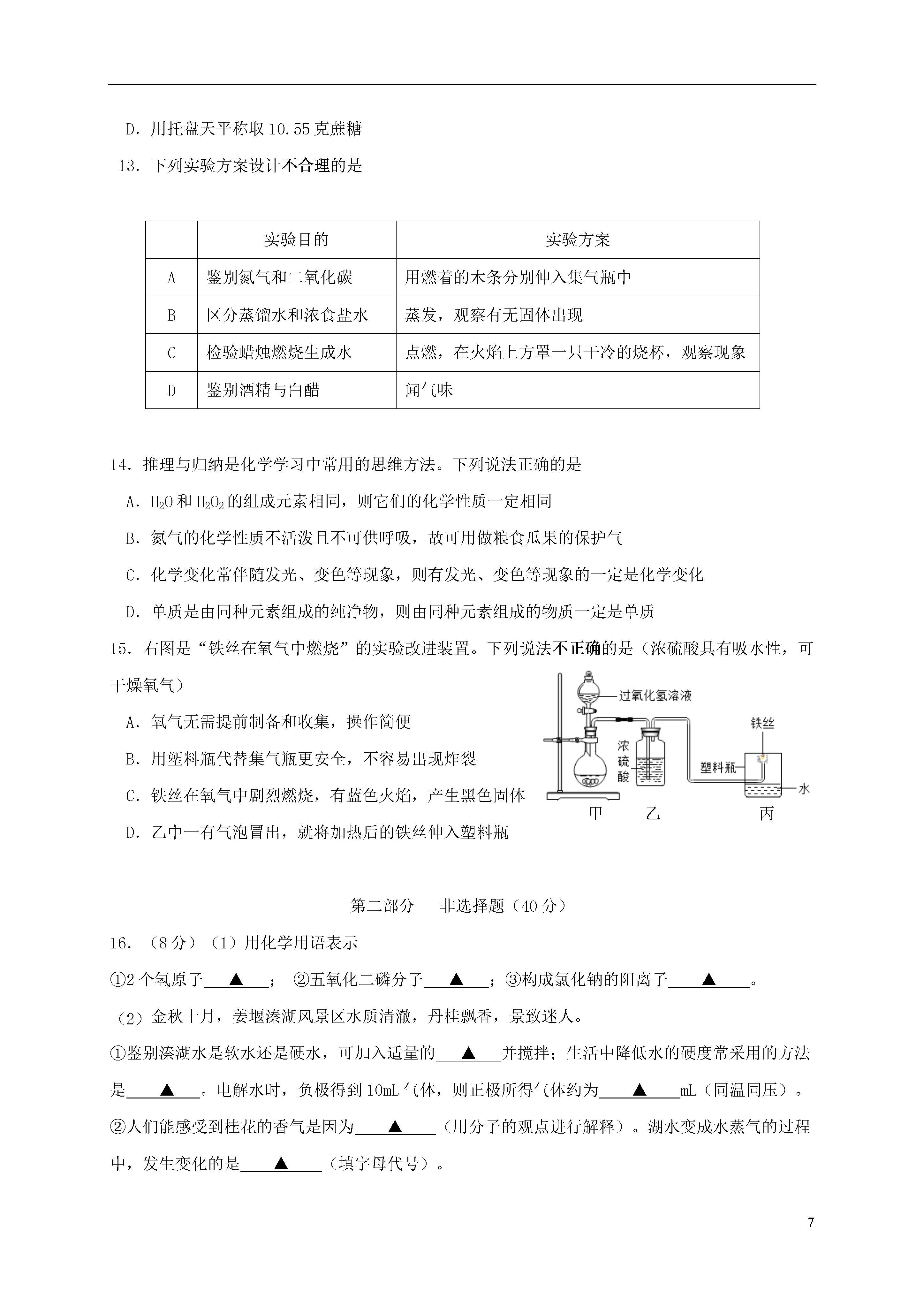
7江苏省泰州市姜堰区2018届九年级化学上学期期中试题(考试时间:60分钟,满分:60分)请注意:1.本试卷分选择题和非选择题两部分2.所有试题的答案均须填写在答题纸上,答案写在试卷上无效可能用到的相对原子质量:H:1C:12N:14O:16第一部分选择题(共20分)第1~10题,每题只有1个选项符合题意。每小题1分,共10分。1.下列属于化学变化的是A.粮食酿酒B.纺纱织布C.冰川融化D.水力发电2.下列是金属钠的部分性质,其中属于物理性质的是A.能与氯气反应B.能与稀盐酸反应C.能导电D.能燃烧3.儿童体内缺少锌元素易患的疾病是A.甲状腺疾病B.侏儒症C.贫血症D.佝偻病4.下列物质属于纯净物的是A.石灰水B.加碘盐C.金刚石D.洁净的空气5.2017年6月5日是世界环境日,中国的主题是“绿水青山就是金山银山”。下列行为符合该理念的是A.塑料制品很便宜,用完就扔B.大量燃放烟花爆竹,增强节日气氛C.实验后的废液直接倒入水池中D.尽量乘公交车或骑自行车出行6.规范操作是科学实验的基本要求。下列图示对应的操作规范的是A.倾倒液体B.检查气密性C.读取液体体积D.蒸发食盐水7.下列实验现象的描述符合事实的是A.向滴有紫色石蕊的水中通入二氧化碳,再加热,颜色变化为:紫色→红色→紫色B.镁燃烧时,发出耀眼的白光,生成黑色固体C.红磷在空气中燃烧产生大量的白雾D.木炭在空气中燃烧时发出白光,放出大量热,生成二氧化碳8.下列说法符合事实的是A.地壳中氢元素含量最高B.二氧化碳浓度过高能致人死亡,是因为二氧化碳有毒C.食物的腐烂、煤炭燃烧都属于缓慢氧化D.石墨是黑色质软的固体,用于制作铅笔芯9.人造奶油中通常含有一种反式脂肪酸,其化学式是C18H34O2,对该物质说法正确的是A.反式脂肪酸的相对分子质量为272gB.反式脂肪酸由18个碳原子、34个氢原子和2个氧原子构成C.反式脂肪酸中氢元素的质量分数最大D.反式脂肪酸由碳元素、氢元素和氧元素组成10.被称为“软电池”的纸质电池,采用薄层纸片作为传导体,电池总反应为Zn+MnO2+H2O→ZnO+MnO(OH),避免了传统电池所带来的污染问题。下列说法不正确的是反应后锌元素化合价升高反应中二氧化锰作催化剂C.反应物中有两种物质是氧化物D.使用该电池可减少对环境的污染第11~15题,每题有一个或两个选项符合题意。多选、错选均不得分,少选得1分。每小题2分,共10分。11.2017年5月我国发布了一种新元素的信息,下列说法正确的是A.镆属于非金属元素B.镆的原子核内有115个中子C.“Mc”可以表示镆这种物质、镆元素、1个镆原子D.镆原子的原子核外有173个电子12.下列说法或操作正确的是A.红墨水中加入活性炭后颜色变淡,因为活性炭具有吸附性B.按质量计算,空气中含有氮气约78%,氧气约21%C.门捷列夫发表了元素周期表D.用托盘天平称取10.55克蔗糖13.下列实验方案设计不合理的是实验目的实验方案A鉴别氮气和二氧化碳用燃着的木条分别伸入集气瓶中B区分蒸馏水和浓食盐水蒸发,观察有无固体出现C检验蜡烛燃烧生成水点燃,在火焰上方罩一只干冷的烧杯,观察现象D鉴别酒精与白醋闻气味14.推理与归纳是化学学习中常用的思维方法。下列说法正确的是A.H2O和H2O2的组成元素相同,则它们的化学性质一定相同B.氮气的化学性质不活泼且不可供呼吸,故可用做粮食瓜果的保护气C.化学变化常伴随发光、变色等现象,则有发光、变色等现象的一定是化学变化D.单质是由同种元素组成的纯净物,则由同种元素组成的物质一定是单质甲乙丙15.右图是“铁丝在氧气中燃烧”的实验改进装置。下列说法不正确的是(浓硫酸具有吸水性,可干燥氧气)A.氧气无需提前制备和收集,操作简便B.用塑料瓶代替集气瓶更安全,不容易出现炸裂C.铁丝在氧气中剧烈燃烧,有蓝色火焰,产生黑色固体D.乙中一有气泡冒出,就将加热后的铁丝伸入塑料瓶第二部分非选择题(40分)16.(8分)(1)用化学用语表示①2个氢原子▲;②五氧化二磷分子▲;③构成氯化钠的阳离子▲。金秋十月,姜堰溱湖风景区水质清澈,丹桂飘香,景致迷人。①鉴别溱湖水是软水还是硬水,可加入适量的▲并搅拌;生活中降低水的硬度常采用的方法是▲。电解水时,负极得到10mL气体,则正极所得气体约为▲mL(同温同压)。②人们能感受到桂花的香气是因为▲(用分子的观点进行解释)。湖水变成水蒸气的过程中,发生变化的是▲(填字母代号)。A.分子质量B.分子种类C.分子间隔D.分子的大小17.(7分)A~F为初中常见物质,相互关系如图所示,“→”表示转化关系,“—
查看更多
是雁****找我
实名认证
内容提供者
单篇购买
VIP会员(1亿+VIP文档免费下)

扫码即表示接受《下载须知》

试题-江苏-2017_江苏省泰州市姜堰区2018届九年级化学上学期期中试题

文档大小:225KB

限时特价:扫码查看

• 请登录后再进行扫码购买
• 使用微信/支付宝扫码注册及付费下载,详阅 用户协议 隐私政策
• 如已在其他页面进行付款,请刷新当前页面重试
• 付费购买成功后,此文档可永久免费下载
全场最划算
12个月
199.0
¥360.0
限时特惠
3个月
69.9
¥90.0
新人专享
1个月
19.9
¥30.0
24个月
398.0
¥720.0
6个月会员
139.9
¥180.0

6亿VIP文档任选,共次下载特权。

已优惠

微信/支付宝扫码完成支付,可开具发票

VIP尽享专属权益

VIP文档免费下载

赠送VIP文档免费下载次数

阅读免打扰

去除文档详情页间广告

专属身份标识

尊贵的VIP专属身份标识

高级客服

一对一高级客服服务

多端互通

电脑端/手机端权益通用