




如果您无法下载资料,请参考说明:
1、部分资料下载需要金币,请确保您的账户上有足够的金币
2、已购买过的文档,再次下载不重复扣费
3、资料包下载后请先用软件解压,在使用对应软件打开
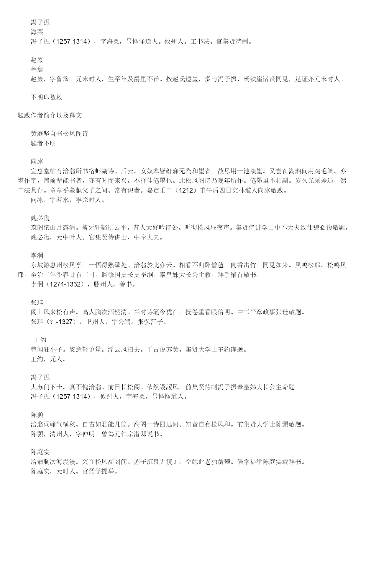
黄庭坚《自书松风阁诗卷》(完整版) (文档可以直接使用,也可根据实际需要修改使用,可编辑欢迎下载) 黄庭坚《自书松风阁诗卷》 黄庭坚自书松风阁诗卷纸本行书32.8x219.2cm台北故宫博物院藏。点击右键下载更高质量的图片 崇宁元年(1102)九月,黄庭坚与朋友游鄂城樊山,途经松林间一座亭阁,在此过夜,作了这首“松风阁”的诗,歌咏当时所看到的景物,并表达对朋友的怀念。这件书迹长波大撇,提顿起伏,一波三折,像是船夫摇桨用力的样子。不论收笔、转笔,都是楷书的笔法,下笔平和沉稳,变化非常含蓄,轻顿慢提,婀娜稳厚,意韵十足。在后段提到前一年已去世的苏轼时,心中不免激动,笔力特别凝重,结字也更加倾侧,传达出与东坡笃厚的情谊,是尚意书风的典型。 释文 松风阁。依山筑阁见平川。夜阑箕斗插屋椽。我来名之意适然。老松魁梧数百年。斧斤所赦令参天。风鸣媧皇五十弦。洗耳不须菩萨泉。嘉二三子甚好贤。力贫买酒醉此筵。夜雨鸣廊到晓悬。相看不归卧僧毡。泉枯石燥復潺湲。山川光暉為我妍。野僧。早。旱饥不能饘[zhān]。晓见寒溪有炊烟。东坡道人已沉泉。张侯何时到眼前。钓臺惊涛可昼眠。怡亭看篆蛟龙缠。安得此身脱拘挛。舟载诸友长周旋。 收藏印鉴作者简介以及释文 项元汴蘧庐、神品、平生真赏、项墨林父秘笈之印、桃花源里人家等数枚。项元汴(1525-1590或1602),嘉兴檇李人,字子京,号墨林,别号墨林子、墨林山人。明收藏家,筑天籟阁,广收书画名蹟。 卞永誉式古堂书画印、卞令之鉴定、式古堂、卞氏令之、仙客等数枚。卞永誉(1645-1702或1711),满洲人,字令之,号仙客。康熙中由福建巡抚迁刑部右侍郎。性好书画,精鑑赏。著有《式古堂书画汇考》。 安岐安、麓村、子孙保之、安仪周家珍藏、朝鲜人等数枚。安岐(1683-约1745或1746),清天津人,一作朝鲜人,字仪周,号麓堂,又号松泉老人。代明珠在杨州為盐商。博雅好古,收藏极富,尤精鉴赏。并好养士。有《墨缘匯观》。 孙承泽台州市防务抵当库记南宋官印孙氏、北平孙氏砚山斋图书、北平孙氏、山中净侣孙承泽(1592-1676),益都人,世隶上林苑籍,故亦称大兴人。字耳北,号北海,又号退谷。明崇禎四年进士,官给事中,入清仕至吏部侍郎。收藏甚富,有《庚子销夏记》、《尚书集解》等。 祥哥喇吉皇姊图书祥哥剌吉(约1283-1331),元武宗女,下嫁駙马都尉琱阿不剌。武宗时封鲁国大长公主。仁宗即位,进号皇姐大长公主。热衷书画收藏。 清高宗石渠宝笈、三希堂精鑑璽、宜子孙、乾隆御览之宝、石渠定鑑等数枚。弘历(1711-1799),清世宗四子,文治武功,為清诸帝之最。清高宗亦热爱鑑赏书画,曾将宫中收藏编為《秘殿珠林》《石渠宝笈》初编、续编数巨册。在位六十年,庙号高宗,年号乾隆。 贾似道贾似道印、长、悦生、似道、秋壑贾似道(1213-1275),字师宪。天台人。官右丞相,太师平章军国事。贾涉子,姊理宗时贵妃,度宗立,赐第葛岭,作半间堂,广事收蓄文玩书画。元兵逼建康摘高州练使,為郑虎臣所杀。 清仁宗嘉庆御览之宝顒琰(1760-1820),清高宗第十五子,嗣為帝,在位二十五年。謚睿,庙号仁宗,年号嘉庆。 清宣统帝宣统御览之宝、宣统鑑赏、无逸斋精鉴璽溥仪(1906-1967),清末代帝,在位三年(1909-1911),年号宣统。 仇英仇英、十州仇英(约1498-1552),太仓人,字实父,或作实甫,号十洲。山水风格似刘松年,尤工士女与界画,特工临摹,粉图黄纸,落笔乱真。至於髮翠毫金,丝丹缕素,精丽艳逸,无惭古人。 冯子振海粟冯子振(1257-1314),字海粟,号怪怪道人。攸州人。工书法。官集贤待制。 赵巖鲁詹赵巖,字鲁詹。元末时人,生卒年及爵里不详。按赵氏遗墨,多与冯子振、杨铁崖诸贤同见,足证亦元末时人。 不明印数枚 题跋作者简介以及释文 黄庭坚自书松风阁诗题者不明 向冰宣惠堂帖有涪翁所书宿虾湖诗。后云。女奴辈皆鼾寐无為和墨者。故尽用一池淡墨。又尝在湖湘间用鸡毛笔。亦堪作字。盖前辈能书者。亦有时而来兴。不择佳笔墨也。此松风阁诗乃晚年所作。笔墨虽不相副。岁久光采差退,然书法具存。章章乎羲献父子之间。常有识者。嘉定壬申(1212)重午后四日寀林道人向冰敬跋。向冰,字若水,寧宗时人。 魏必復筑阁依山月露清。簷牙轩豁拂云平。昔人大好吟诗处。听彻松风昼夜声。集贤侍讲学士中奉大夫致仕魏必復敬题。魏必復,元中叶人。官集贤侍讲士、中奉大夫。 李泂东坡游惠州松风亭。一悟得熟歇处。涪翁於此亦云。相看不归卧僧毡。闻香击竹。同见如来。风鸣松耶。松鸣风耶。至治三年季春廿有三日。监修国史长史李泂。奉皇姊大长公主教。拜手稽首敬书。李泂(1274-1332),滕州人,善书。 张珪阁上风来松有声。高人胸次洒然清。当时诗笔今犹在。抚卷重看眼倍明。中书平章政事张珪敬题。张珪(?

天马****23
实名认证
内容提供者


最近下载
一种胃肠道超声检查助显剂及其制备方法.pdf
201651206021+莫武林+浅析在互联网时代下酒店的营销策略——以湛江民大喜来登酒店为例.doc
201651206021+莫武林+浅析在互联网时代下酒店的营销策略——以湛江民大喜来登酒店为例.doc
用于空间热电转换的耐高温涡轮发电机转子及其装配方法.pdf
用于空间热电转换的耐高温涡轮发电机转子及其装配方法.pdf
用于空间热电转换的耐高温涡轮发电机转子及其装配方法.pdf
用于空间热电转换的耐高温涡轮发电机转子及其装配方法.pdf
用于空间热电转换的耐高温涡轮发电机转子及其装配方法.pdf
用于空间热电转换的耐高温涡轮发电机转子及其装配方法.pdf
论《离骚》诠释史中的“香草”意蕴.docx