




如果您无法下载资料,请参考说明:
1、部分资料下载需要金币,请确保您的账户上有足够的金币
2、已购买过的文档,再次下载不重复扣费
3、资料包下载后请先用软件解压,在使用对应软件打开
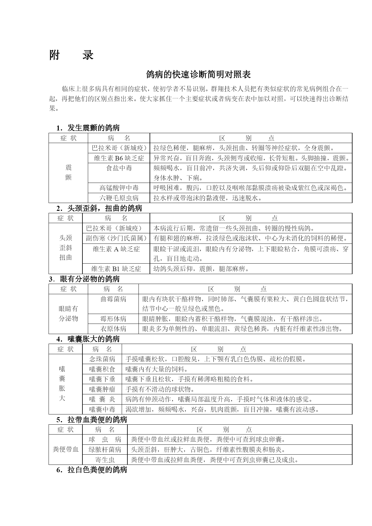
鸽病的快速诊断简明对照表优质资料 (可以直接使用,可编辑优质资料,欢迎下载) 附录 鸽病的快速诊断简明对照表 临床上很多病具有相同的症状,使初学者不易识别。群翔技术人员把有类似症状的常见病例组合在一起,再把他们的区别点指出来。使大家抓住一个主要症状或者病变在表中加以对照,可以快速得出诊断结果。 1.发生震颤的鸽病 症状病名区别点 震 颤巴拉米哥(新城疫)拉绿色稀便,腿麻痹,头颈扭曲、转圈等神经症状,全身震颤。维生素B6缺乏症异常兴奋,盲目奔跑,头颈侧弯或收缩,长骨短粗。头脚抽撞,震颤。食盐中毒频频喝水,盲目前冲,共济失调,头后仰或仰卧后双腿在空中乱蹬。身体水肿、下痢。高锰酸钾中毒呼吸困难,腹泻,口腔以及咽喉部黏膜溃疡被染成紫红色或深褐色。六鞭毛原虫病拉水样或带泡沫的黏液便,迅速脱水。2.头颈歪斜,扭曲的鸽病 症状病名区别点 头颈 歪斜 扭曲巴拉米哥(新城疫)本病流行后期,常遗留一些头颈扭曲、转圈的慢性病鸽。副伤寒(沙门氏菌属)有腿和翅的麻痹,拉淡绿色或泡沫状、中心为未消化的饲料的稀便。维生素A缺乏症眼睑干涩或流泪,眼睑内有分泌物,上下眼睑粘合,角膜可溃疡、穿孔,盲目地走动。维生素B1缺乏症幼鸽头颈后仰,震颤,腿部麻痹。3.眼有分泌物的鸽病 症状病名区别点 眼睛有 分泌物曲霉菌病眼内有块状干酪样物,同时肺部、气囊膜有粟粒大、黄白色圆盘状结节,结节中心一般呈绿色或黑色。霉形体病眼睛肿胀,眼睑内蓄积干酪样物,气囊膜混浊,有干酪样渗出。衣原体病眼炎多为单侧性的、单眼流泪、黄绿色稀粪,内脏有纤维素性渗出物。4.嗉囊胀大的鸽病 症状病名区别点 嗉囊 胀 大念珠菌病手摸嗉囊松软,口腔酸臭,上下颚有乳白色伪膜、疏松的假膜。嗉囊积食嗉囊内有大量的饲料。嗉囊下垂嗉囊下垂且松软,手摸有稀薄略粗糙的食料。嗉囊肿瘤手摸有不滑动的球状物。嗉囊炎病鸽有伸颈动作,嗉囊局部温度升高,手摸时气体和液体的感觉。嗉囊中毒渴欲增加,频频喝水,兴奋,肌肉震颤,盲目冲撞,嗉囊有波动感。5.拉带血粪便的鸽病 症状病名区别点粪便带血球虫病粪便中带血丝或拉鲜血粪便,粪便中可查到球虫卵囊。绿脓杆菌病头颈歪斜,肝肿大,古铜色,纤维素性腹膜炎和肠炎。寄生虫粪便中带血或拉鲜血粪便,粪便中可查到虫卵囊已及成虫。6.拉白色粪便的鸽病 症状病名区别点 白 色 粪 便鸽白痢白色粪便呈糊状,黏稠,雏鸽症状严重,心肝肺等脏器有黄白色针尖大小的坏死灶。副伤寒 (沙门氏菌属)白色糊状粪便,有腿和翅的麻痹,关节肿大。初期拉淡绿色或泡沫状、中心为未消化的饲料的稀便钩状螺旋体病白色粪便呈糊状,黏稠,雏鸽症状严重,心肝肺等脏器有黄白色针尖大小的坏死灶。圆线虫病或痛风粪便呈石灰状,肾和输尿管充满白色尿酸盐,关节和其他脏器有时也有白色石灰样物质沉积。7.拉绿色粪便的鸽病 症状病名区别点拉 绿色稀便球虫病绿色稀便或血色便巴拉米哥 (新城疫)发病率死亡率较高,胃肠道有特征性出血,后期会遗留一部分头颈扭曲、转圈的慢性病鸽。禽流感 (A型正粘病毒)发病率死亡率均很高,胃肠道及全身的出血严重,病鸽震颤等。8.拉水样稀便的鸽病 症状病名区别点 水样下痢葡萄球菌病胸肌、腿肌出血,皮肤上可发生溃烂、红色渗血,有的翅膀或趾尖溃烂、干涸。副伤寒(沙门氏菌属)粪便中夹有绿色带泡沫的液体和未消化的饲料。巴拉米哥(新城疫)初期水样便,中后期以绿色变为主。六鞭原虫病小肠呈球形膨大,镜检粪便可发现虫体。食盐中毒渴欲增加、嗉囊积水、震颤、兴奋、盲目冲撞。9.关节炎的鸽病 症状病名区别点 关 节 肿 大葡萄球菌病水样下痢,关节化脓坏死。显微镜检查发现特征的葡萄球菌。巴氏杆菌病(禽霍乱)只有慢性病鸽遗留关节炎。链球菌病化脓,显微镜检查发现特征的链球菌。大肠杆菌病肝脏,腹膜有纤维素性渗出物,拉黄白色稀便。副伤寒(沙门氏菌属)肝脏上有坏死灶,拉稀便。关节痛风内脏和关节均有石灰样尿酸盐沉积。10.脚爪弯曲的鸽病 症状病名区别点脚 趾 弯 曲维生素B2缺乏症脚爪向内弯曲,不能伸开,腹泻,鸽后期瘫痪。维生素D缺乏症软骨,喙和长骨容易弯曲变形,胸肋和背肋接合处内弯,胸骨弯曲,不愿站立。甘氨酸缺乏症脚趾麻痹,弯曲变形,伴有羽毛生长不良。11、羽毛生长不良的鸽病 症状病名区别点 羽毛 生长 不良蛔虫病书羽毛脱落,皮肤粗糙,有鳞片和裂缝,脚上的皮肤呈石灰状。鸽螨病皮肤上可找到疥螨。碘缺乏症羽毛过长,边缘卷成花边状,甲状腺肿大。蛋氨酸缺乏症羽毛生长不良,胆汁生成不足。精氨酸缺乏症羽毛卷曲,松乱。 12.口腔内有伪膜的鸽病 症状病名区别点口 腔 伪 膜鸽毛滴虫病伪膜淡黄色干酪样,直接涂片镜检可以见到大量的梨形活虫体。念珠菌症伪膜厚、乳白色,极易剥离。有酸臭味,嗉囊也有伪膜。维生素A缺乏症眼睑内有干酪物,眼球深陷,可有角膜缺损,眼球干缩,失明。泛酸缺乏症伪膜为腺性坏

天马****23
实名认证
内容提供者


最近下载
一种胃肠道超声检查助显剂及其制备方法.pdf
201651206021+莫武林+浅析在互联网时代下酒店的营销策略——以湛江民大喜来登酒店为例.doc
201651206021+莫武林+浅析在互联网时代下酒店的营销策略——以湛江民大喜来登酒店为例.doc
用于空间热电转换的耐高温涡轮发电机转子及其装配方法.pdf
用于空间热电转换的耐高温涡轮发电机转子及其装配方法.pdf
用于空间热电转换的耐高温涡轮发电机转子及其装配方法.pdf
用于空间热电转换的耐高温涡轮发电机转子及其装配方法.pdf
用于空间热电转换的耐高温涡轮发电机转子及其装配方法.pdf
用于空间热电转换的耐高温涡轮发电机转子及其装配方法.pdf
论《离骚》诠释史中的“香草”意蕴.docx