试题-河南-2016_河南省2016年中考化学模拟试卷(二)(无答案).doc 立即下载
2023-03-05
约2.9千字
约4页
0
183KB
举报 版权申诉
预览加载中,请您耐心等待几秒...

试题-河南-2016_河南省2016年中考化学模拟试卷(二)(无答案).doc

试题-河南-2016_河南省2016年中考化学模拟试卷(二)(无答案).doc

预览

在线预览结束,喜欢就下载吧,查找使用更方便

10 金币

下载文档

如果您无法下载资料,请参考说明:

1、部分资料下载需要金币,请确保您的账户上有足够的金币

2、已购买过的文档,再次下载不重复扣费

3、资料包下载后请先用软件解压,在使用对应软件打开

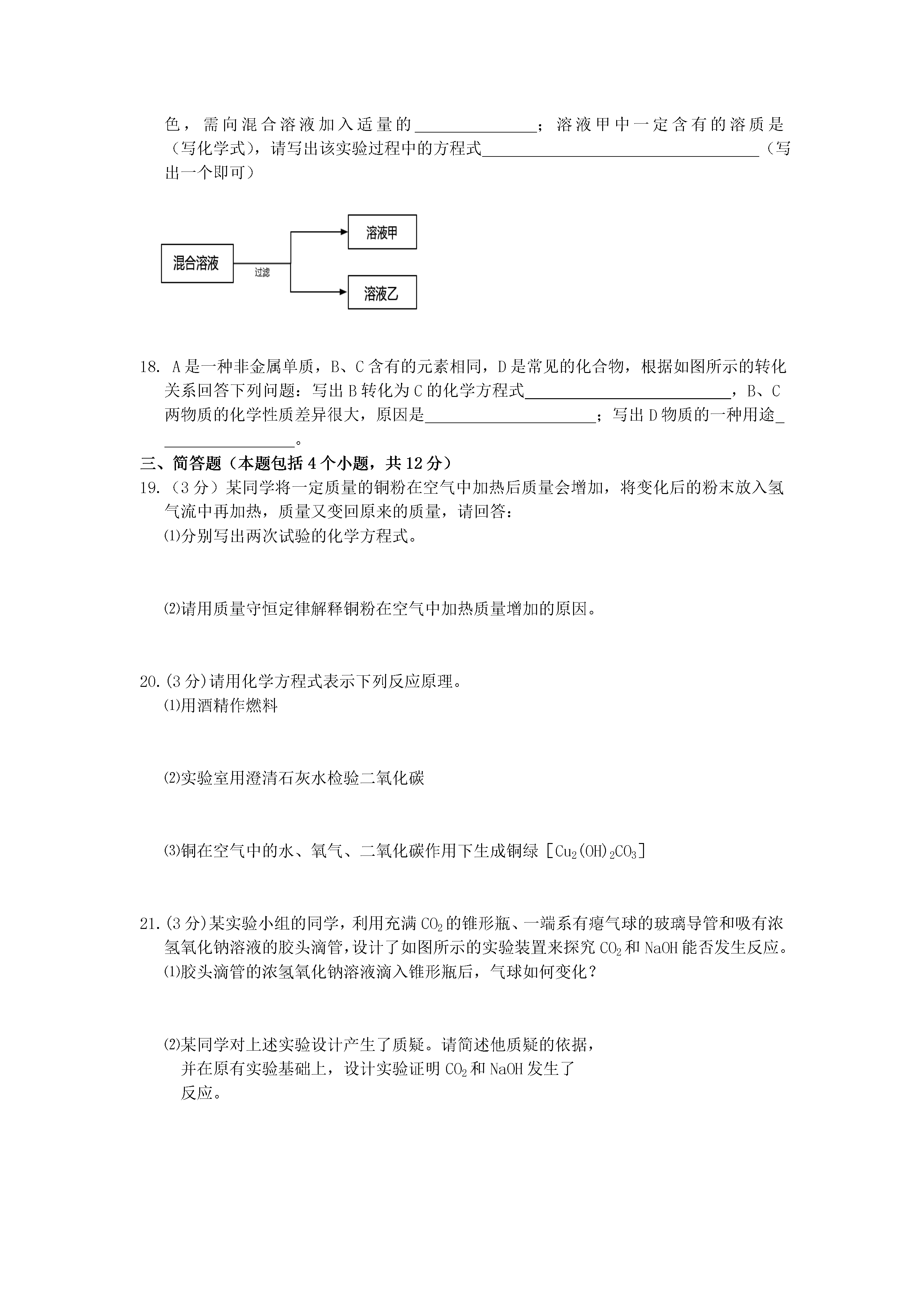
2016年河南省中招化学模拟试卷(二)一、选择题(本小题包括12个小题,每题只有一个选项符合题意,每小题1分,共12分)1.下列变化中,属于物理变化的是A.酒精燃烧B.牛奶变质C.钢铁生锈D.石块粉碎2.下列各物质由离子构成的是A.铁B.氧气C.氯化钠D.金刚石3.下列物质是按照混合物、单质、化合物分类的是A.冰水混合物、水银、碘酒B.海水、熟石灰、纯碱C.洁净的空气、臭氧、干冰D.水煤气、氢气、天然气4.水与人类生存息息相关,下列有关水的说法正确的是A.地球上淡水资源丰富,不需要节约用水B.水是最常用的溶剂,它能溶解所有物质C.在通电条件下,水可以分解为氢气和氧气D.过滤可以将硬水变成软水5.下列实验操作不正确的是A.用天平称量药品时,不能将药品直接放在托盘中B.验满氧气时,将带火星的木条伸入集气瓶内C.加热试管里液体时,拇指应按在试管夹的长柄上D.量取液体时,视线应与量筒内液体凹液面的最低处保持水平6.下列说法中,正确的是A.废弃的生石灰会带来“白色污染”B.羊毛、棉花、蚕丝均属于天然纤维C.SO2和CO2均是形成酸雨的主要物质D.缺碘会导致甲状腺肿大,因此应大量摄入碘元素7.一定条件下,M、N、P、Q四种物质在一密闭容器内充分反应,测得反应前后各物质的质量如下表,下列描述中不正确的是物质MNPQ反应前质量/g6.21.065.00反应后质量/g0X68.13.1A.N物质可能为该反应的催化剂B.该反应为分解反应C.该反应中,M、Q两种物质变化的质量比为2:1D.P可能是反应物8.某物质M在不同温度下的溶解度如下表所示,以下说法不正确的是温度(℃)020406080溶解度(g)12.615.320.025.038.2该物质的溶解度随温度的升高而增大0℃时,15.9gM溶于150g水形成不饱和溶液若要配制200.0g25.0%的M的饱和溶液,对应温度必须是60℃80℃时,138.2gM的饱和溶液降温至40℃,析出晶体的质量小于20.0g9.探究中和反应是否发生的方法有多种。小华同学进行了以下四个实验,并用图像分别描述了实验过程中的现象。其中,依据图示现象不能判断中和反应一定发生的是ABCDA.在稀盐酸中加入氯化铜,然后向其中逐滴加入NaOH溶液B.在NaOH溶液中加入CaCO3,然后向其中逐滴加入稀盐酸C.在NaOH溶液中加入CuO,然后向其中逐滴加入稀硫酸D.在NaOH溶液中加入Ba(NO3)2,然后向其中逐滴加入稀硫酸10.下列设计的实验装置不能达到实验目的的是A.制取并收集CO2气体B.除去Cl2中混有的少量HCl气体C.验证CO2与NaOH发生化学反应D.探究铁、铝、铜的金属活动性强弱11.逻辑推理是化学学习中常用的思维方法。下列推理正确的是A.酸性溶液的pH都小于7,所以酸溶液的pH一定小于7B.分子是构成物质的微粒,所以物质都是由分子构成的C.置换反应中有单质生成,所以有单质生成的反应一定属于置换反应D.中和反应有盐和水生成,所以有盐和水生成的反应一定是中和反应12.某工厂排放的废气中含有NO2、NO、N2中的两种或三种,则该废气中氧元素的质量分数不可能是A.20%B.40%C.60%D.80%二、填空题(本题包括6个小题,每空1分,共16分)13.钛和钛合金被认为是21世纪的重要金属材料。如图是钛元素在元素周期表中的信息,回答下列问题:⑴从图中获得的一条信息是。⑵钛元素在化合物中一般显+4价,则钛元素与氯元素组成的化合物为(填化学式)。14.小雪发现妈妈发面蒸馒头时要加入纯碱,她知道纯碱的化学式为;饭后洗碗碟上的油污通常用到洗涤剂,这是利用了洗涤剂的作用;化肥对粮食稳产增收具有重要作用,她写出了一种熟悉的复合肥。15.某食盐水中含有MgCl2和Na2CO3杂质,为了除去这两种杂质,提纯食盐,应先加入过量的,再加入过量,蒸发结晶,即可得到的纯净的食盐。16.生活中我们经常听到酒精中毒这样的新闻,这里的“酒精”一般指的是工业酒精甲醇(CH3OH),已知甲醇在空气中完全燃烧生成二氧化碳和水,请写出化学方程式;煤和等都属于化石燃料,是不可再生能源。还可以开发利用的新能源有(写一种即可)17.化学小组用一定量的AgNO3和Cu(NO3)2混合溶液进行了如图实验,当溶液甲恰好呈浅绿色,需向混合溶液加入适量的;溶液甲中一定含有的溶质是(写化学式),请写出该实验过程中的方程式(写出一个即可)18.A是一种非金属单质,B、C含有的元素相同,D是常见的化合物,根据如图所示的转化关系回答下列问题:写出B转化为C的化学方程式,B、C两物质的化学性质差异很大,原因是;写出D物质的一种用途。三、简答题(
查看更多
是雁****找我
实名认证
内容提供者
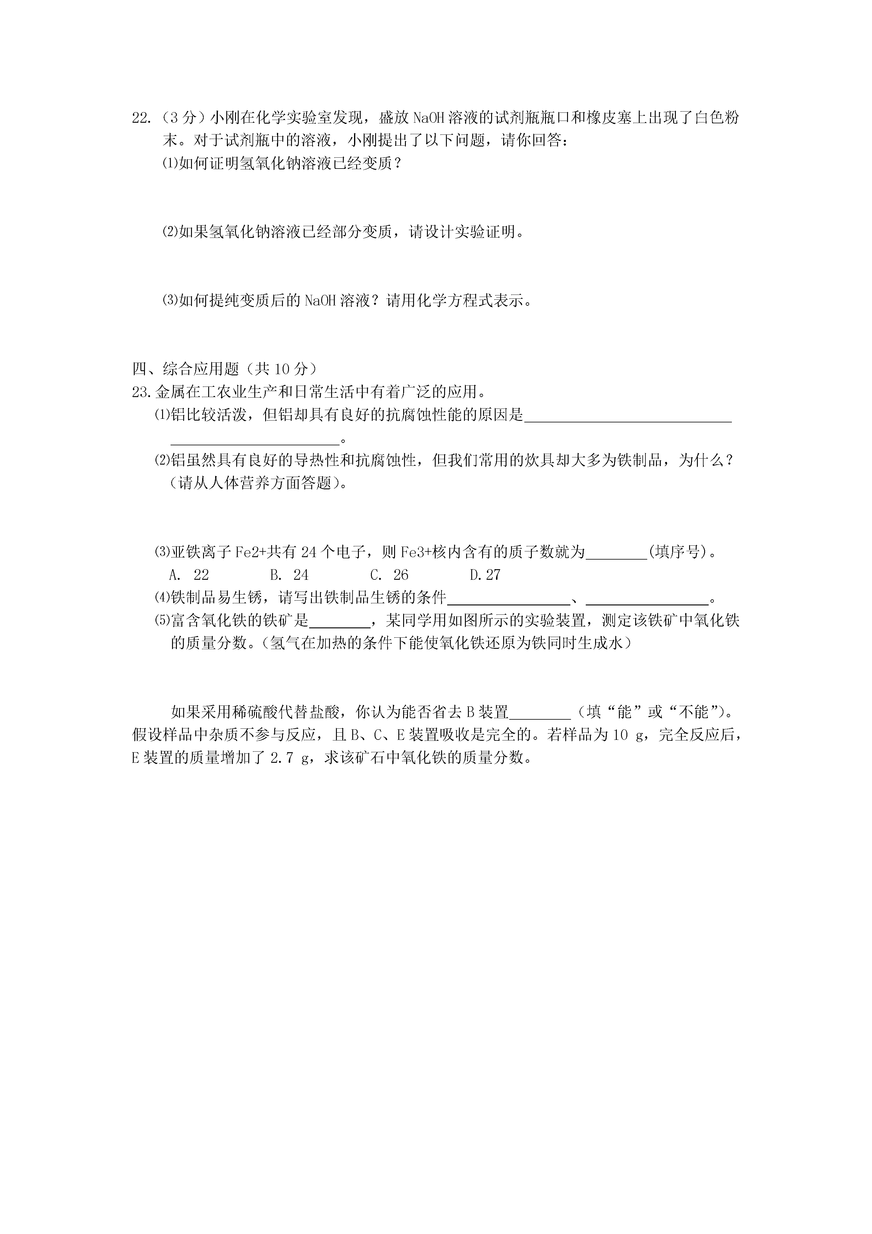
单篇购买
VIP会员(1亿+VIP文档免费下)

扫码即表示接受《下载须知》

试题-河南-2016_河南省2016年中考化学模拟试卷(二)(无答案)

文档大小:183KB

限时特价:扫码查看

• 请登录后再进行扫码购买
• 使用微信/支付宝扫码注册及付费下载,详阅 用户协议 隐私政策
• 如已在其他页面进行付款,请刷新当前页面重试
• 付费购买成功后,此文档可永久免费下载
全场最划算
12个月
199.0
¥360.0
限时特惠
3个月
69.9
¥90.0
新人专享
1个月
19.9
¥30.0
24个月
398.0
¥720.0
6个月会员
139.9
¥180.0

6亿VIP文档任选,共次下载特权。

已优惠

微信/支付宝扫码完成支付,可开具发票

VIP尽享专属权益

VIP文档免费下载

赠送VIP文档免费下载次数

阅读免打扰

去除文档详情页间广告

专属身份标识

尊贵的VIP专属身份标识

高级客服

一对一高级客服服务

多端互通

电脑端/手机端权益通用