试题-河南-2017_河南省安阳市龙安区2017届九年级化学上学期第一次月考试题.doc 立即下载
2023-03-05
约3.2千字
约5页
0
196KB
举报 版权申诉
预览加载中,请您耐心等待几秒...

试题-河南-2017_河南省安阳市龙安区2017届九年级化学上学期第一次月考试题.doc

试题-河南-2017_河南省安阳市龙安区2017届九年级化学上学期第一次月考试题.doc

预览

在线预览结束,喜欢就下载吧,查找使用更方便

10 金币

下载文档

如果您无法下载资料,请参考说明:

1、部分资料下载需要金币,请确保您的账户上有足够的金币

2、已购买过的文档,再次下载不重复扣费

3、资料包下载后请先用软件解压,在使用对应软件打开

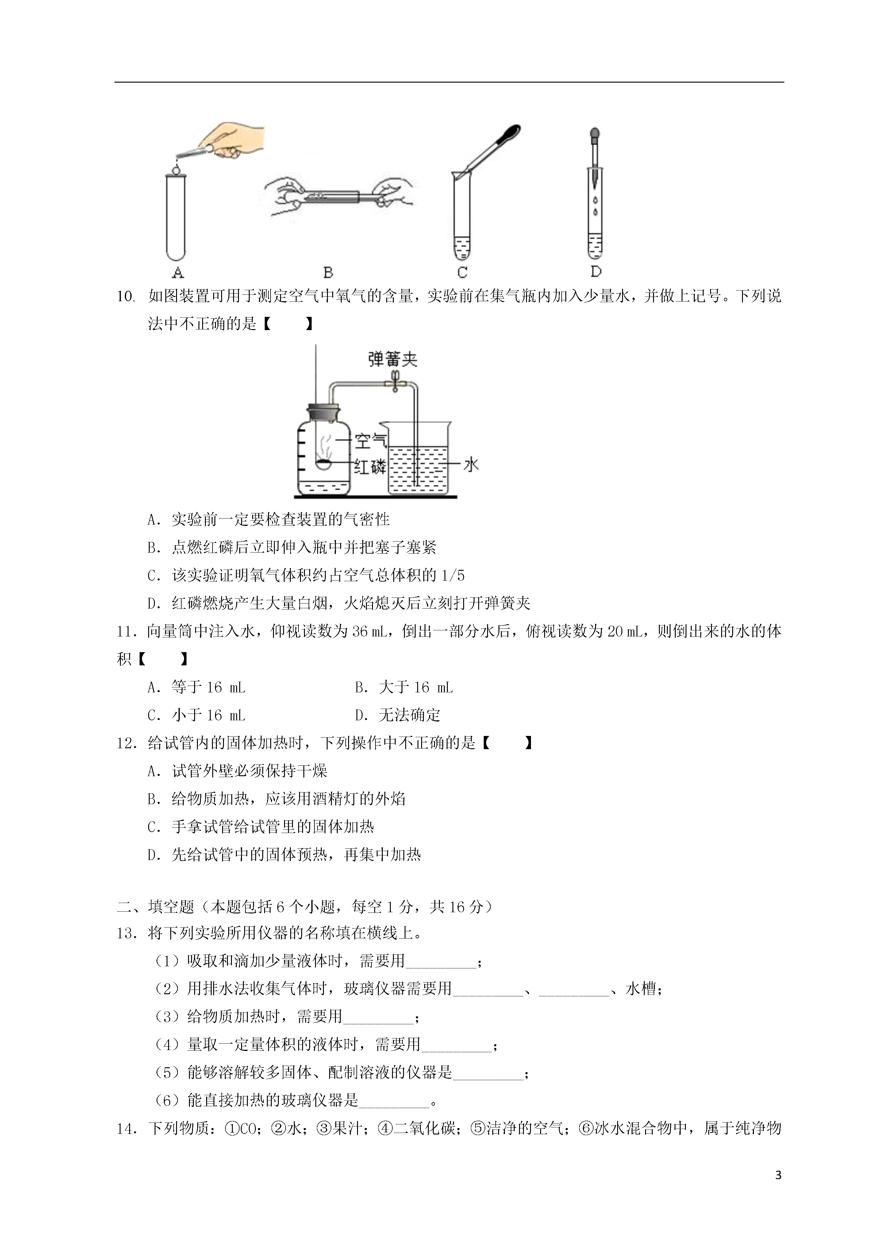
32016-2017学年龙安区九年级第一次教学质量检测试卷化学学校_________考号__________姓名__________一、选择题(本题包括12个小题,每小题1分,共12分)下列现象能用物理变化解释的是【】A.水壶烧水出现水垢B.房屋倒塌,粮食被埋而生霉C.蜡烛燃烧后变短D.冬季室内窗玻璃上出现水雾下列各项中,属于我国《环境空气质量标准》基本检测项目的是【】A.SO2浓度B.O2浓度C.N2浓度D.H2O浓度下列变化体现了物质的物理性质的是【】①酒精挥发②酒精燃烧③铁杵磨成针④钢铁生锈A.①②B.①③C.②③D.③④塑化剂是塑料软化剂,被禁止添加到食品里,塑化剂的下列性质属于化学性质的是【】A.无色黏稠液体B.熔点为-50℃C.有慢性毒性D.溶于多数有机溶剂下列物质的用途与其化学性质有关的是【】A.用铜丝制电线B.金刚石用于切割玻璃C.煤油作燃料D.常用氦气填充气球下列物质的用途只与其物理性质有关的是【】A.氢气可作清洁燃料B.活性炭可吸附冰箱中的异味C.食醋可除去水壶中的水垢D.氧气用于医疗急救下列化学实验的操作中,正确的是【】A.实验剩余的药品应放回原试剂瓶B.若取无腐蚀性药品可直接用手拿C.取用块状药品应用药匙D.取用少量液体用胶头滴管下列有关实验操作的叙述,错误的是【】A.若试管外壁有水珠,加热前一定要擦干B.加热时,试管口一定要对着他人C.给试管里的药品加热,一定要先进行预热D.用试管夹夹持试管加热,应夹在距试管口1/3处下列图中所示实验操作,正确的是【】如图装置可用于测定空气中氧气的含量,实验前在集气瓶内加入少量水,并做上记号。下列说法中不正确的是【】A.实验前一定要检查装置的气密性B.点燃红磷后立即伸入瓶中并把塞子塞紧C.该实验证明氧气体积约占空气总体积的1/5D.红磷燃烧产生大量白烟,火焰熄灭后立刻打开弹簧夹11.向量筒中注入水,仰视读数为36mL,倒出一部分水后,俯视读数为20mL,则倒出来的水的体积【】A.等于16mLB.大于16mLC.小于16mLD.无法确定12.给试管内的固体加热时,下列操作中不正确的是【】A.试管外壁必须保持干燥B.给物质加热,应该用酒精灯的外焰C.手拿试管给试管里的固体加热D.先给试管中的固体预热,再集中加热二、填空题(本题包括6个小题,每空1分,共16分)13.将下列实验所用仪器的名称填在横线上。(1)吸取和滴加少量液体时,需要用_________;(2)用排水法收集气体时,玻璃仪器需要用_________、_________、水槽;(3)给物质加热时,需要用_________;(4)量取一定量体积的液体时,需要用_________;(5)能够溶解较多固体、配制溶液的仪器是_________;(6)能直接加热的玻璃仪器是_________。14.下列物质:①CO;②水;③果汁;④二氧化碳;⑤洁净的空气;⑥冰水混合物中,属于纯净物的是_________(填序号);属于混合物的是________(填序号)。汽车安全气囊内所装化学物质,能在碰撞后10毫秒内,生成一种空气中体积分数最大的气体,该气体是_________。15.人的生存离不开空气。如图为空气成分示意图,其中R指的是_________。16.用红磷燃烧法测定空气中氧气含量的实验反应的文字表达式为_________________________。17.下列属于物理变化的是__________________(填序号,下同),属于化学变化的是__________________。①瓷碗破碎;②铁生锈;③粉笔折断;④下雪天把一团雪放在温暖的房间里,雪融化;⑤寒冷的冬天在玻璃窗前呼吸,玻璃上出现一层水雾;⑥木炭在氧气中剧烈燃烧;⑦麦磨成面。18.用推拉注射器活塞的方法可以检查图中装置的气密性。(1)当缓慢推活塞时,如果装置气密性良好,可观察到________________________;(2)当缓慢拉活塞时,如果装置气密性良好,可观察到________________________。三、简答题(本题包括4个小题,共12分)19.如图为倾倒液体的实验操作,请指出其中三处的错误。20.化学实验中的错误操作常会引起不良后果,请你猜测以下损坏试管的可能原因(各举一例)。(1)加入石灰石会打破试管底。(2)给试管中的固体加热,试管炸裂。(3)给试管中的液体加热,试管炸裂。21.药品取用三不原则有哪些?22.用红磷测定空气中氧气的含量,实验得出结论氧气体积小于空气总体积的1/5,请写出三个常见原因。四、综合应用题(
查看更多
是雁****找我
实名认证
内容提供者
单篇购买
VIP会员(1亿+VIP文档免费下)

扫码即表示接受《下载须知》

试题-河南-2017_河南省安阳市龙安区2017届九年级化学上学期第一次月考试题

文档大小:196KB

限时特价:扫码查看

• 请登录后再进行扫码购买
• 使用微信/支付宝扫码注册及付费下载,详阅 用户协议 隐私政策
• 如已在其他页面进行付款,请刷新当前页面重试
• 付费购买成功后,此文档可永久免费下载
全场最划算
12个月
199.0
¥360.0
限时特惠
3个月
69.9
¥90.0
新人专享
1个月
19.9
¥30.0
24个月
398.0
¥720.0
6个月会员
139.9
¥180.0

6亿VIP文档任选,共次下载特权。

已优惠

微信/支付宝扫码完成支付,可开具发票

VIP尽享专属权益

VIP文档免费下载

赠送VIP文档免费下载次数

阅读免打扰

去除文档详情页间广告

专属身份标识

尊贵的VIP专属身份标识

高级客服

一对一高级客服服务

多端互通

电脑端/手机端权益通用