




如果您无法下载资料,请参考说明:
1、部分资料下载需要金币,请确保您的账户上有足够的金币
2、已购买过的文档,再次下载不重复扣费
3、资料包下载后请先用软件解压,在使用对应软件打开
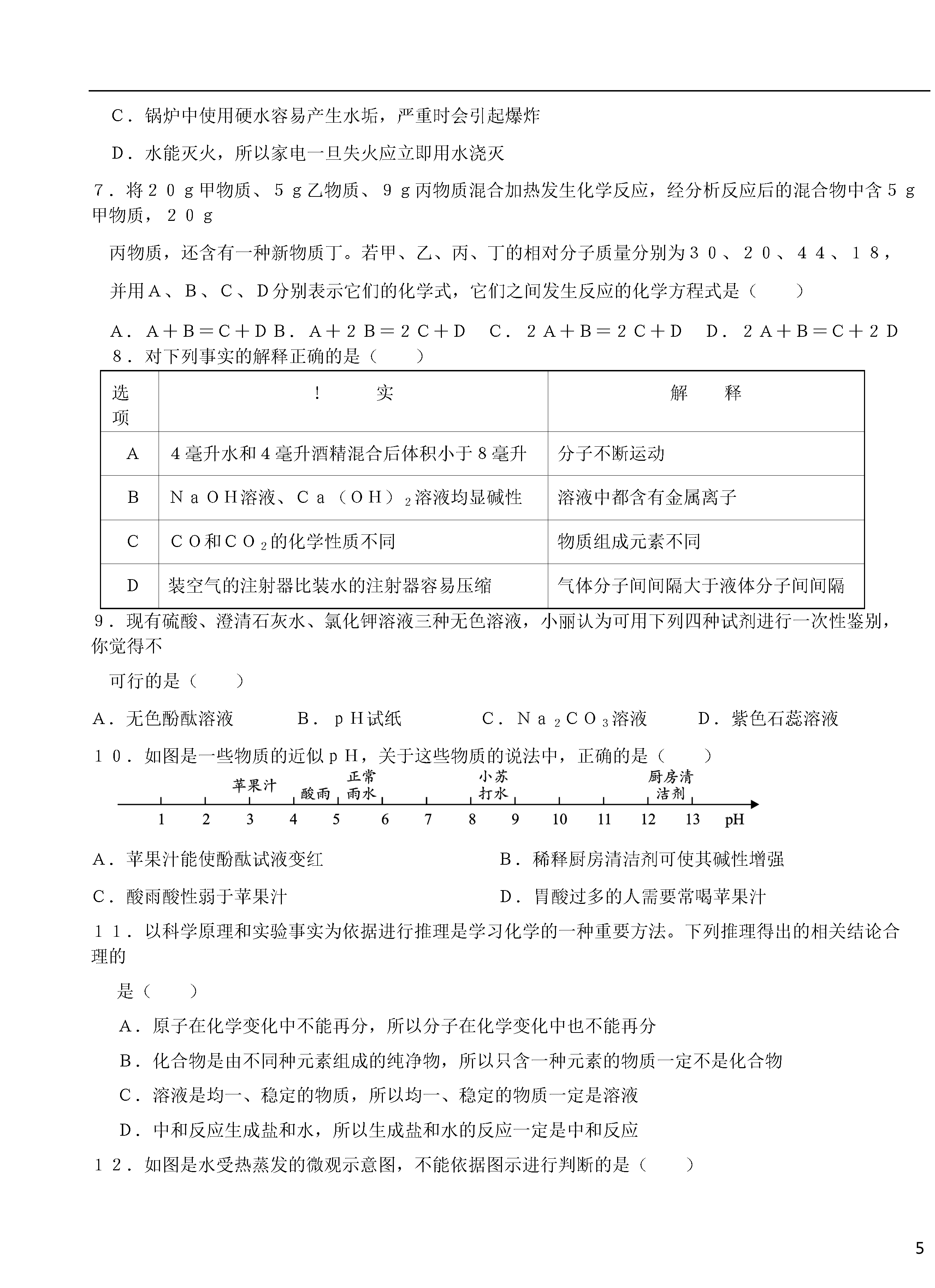
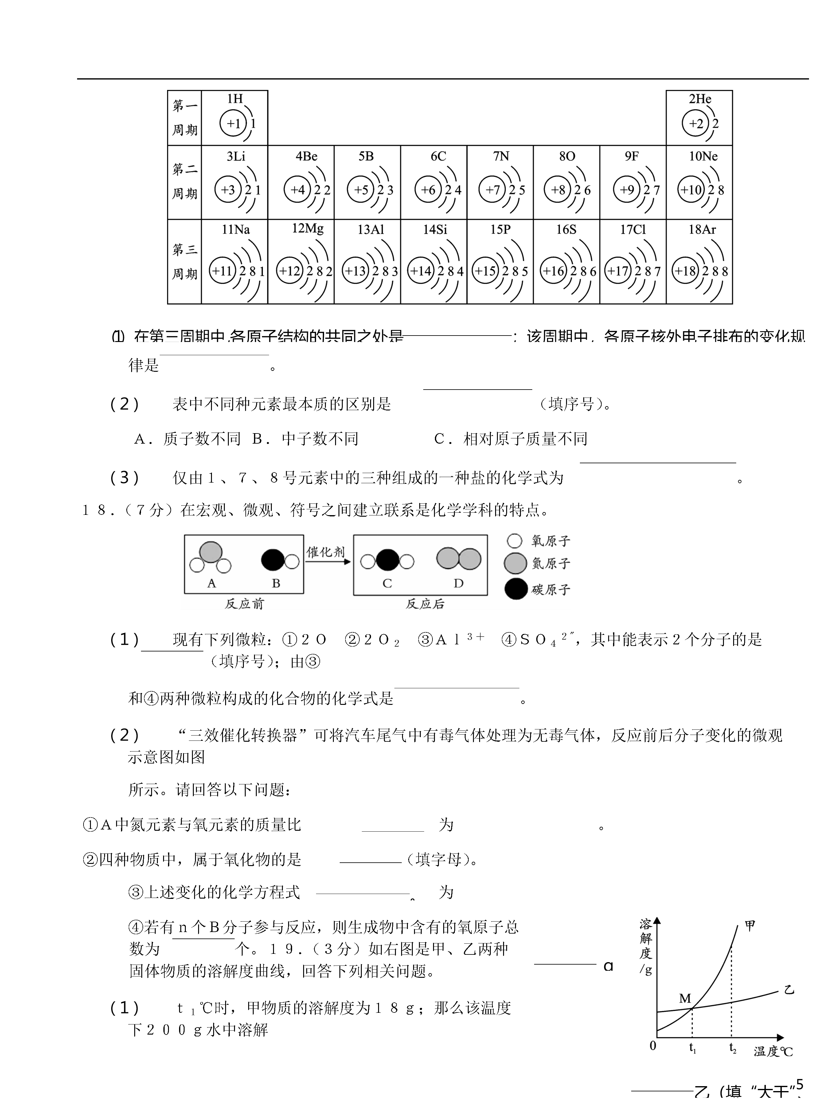
2016年中考化学模拟试卷(六)第页(共6页)52016年中考化学模拟试卷(六)第1页(共6页)2016年中考化学模拟试卷(六)说明:1.考试时间为80分钟,满分100分;2.可能用到的相对原子质量:H—1、C—12、O—16、Na—23、S—32、Cu—64。一、选择题(本大题包括14小题,每小题2分,共28分,在每小题列出的四个选项中,只有一个是正确的)1.下列物质的用途,主要利用物理性质的是()A.食醋除去热水瓶胆壁上沉积的水垢B.生石灰做食品的干燥剂C.干冰用于人工降雨D.氮气充电灯泡2.下列化学现象的描述,错误的是()A.细铁丝在氧气中燃烧,火星四射,生成黑色固体B.硫粉在氧气中燃烧,发出蓝紫色火焰,产生刺激性气味气体C.将二氧化碳气体慢慢倒入内有燃着蜡烛的烧杯中,蜡烛熄灭D.将镁加入盐酸中,用手触摸试管外壁感觉冰凉3.下列实验基本操作中,正确的是()A.倾倒液体B.过滤C.加热液体D.熄灭酒精灯4.下列关于碳和碳的氧化物的说法中,不正确的是()A.C可以将CuO中的Cu置换出来B.在一定条件下CO2能够转变成COC.CO和CO2都能与碱反应生成盐和水D.金刚石、石墨和C60都是碳元素的单质5.19世纪化学家对氧化锆的化学式有争议。经测试,锆的相对原子质量为91,其氯化物的相对分子质量是233。若氧化锆中锆的化合价与氯化物中的相同,氧化锆的化学式为()A.ZrO2B.Zr2OC.Zr2O3D.ZrO6.水是人类生活中不可缺少的物质.下列关于水的说法中正确的是()A.地球上的水储量是丰富的,所以无须节约B.活性炭能将澄清、透明的废水中的杂质全部除去C.锅炉中使用硬水容易产生水垢,严重时会引起爆炸D.水能灭火,所以家电一旦失火应立即用水浇灭7.将20g甲物质、5g乙物质、9g丙物质混合加热发生化学反应,经分析反应后的混合物中含5g甲物质,20g丙物质,还含有一种新物质丁。若甲、乙、丙、丁的相对分子质量分别为30、20、44、18,并用A、B、C、D分别表示它们的化学式,它们之间发生反应的化学方程式是()A.A+B=C+DB.A+2B=2C+DC.2A+B=2C+DD.2A+B=C+2D8.对下列事实的解释正确的是()选项!实解释A4毫升水和4毫升酒精混合后体积小于8毫升分子不断运动BNaOH溶液、Ca(OH)2溶液均显碱性溶液中都含有金属离子CCO和CO2的化学性质不同物质组成元素不同D装空气的注射器比装水的注射器容易压缩气体分子间间隔大于液体分子间间隔9.现有硫酸、澄清石灰水、氯化钾溶液三种无色溶液,小丽认为可用下列四种试剂进行一次性鉴别,你觉得不可行的是()A.无色酚酞溶液B.pH试纸C.Na2CO3溶液D.紫色石蕊溶液10.如图是一些物质的近似pH,关于这些物质的说法中,正确的是()A.苹果汁能使酚酞试液变红B.稀释厨房清洁剂可使其碱性增强C.酸雨酸性弱于苹果汁D.胃酸过多的人需要常喝苹果汁11.以科学原理和实验事实为依据进行推理是学习化学的一种重要方法。下列推理得出的相关结论合理的是()A.原子在化学变化中不能再分,所以分子在化学变化中也不能再分B.化合物是由不同种元素组成的纯净物,所以只含一种元素的物质一定不是化合物C.溶液是均一、稳定的物质,所以均一、稳定的物质一定是溶液D.中和反应生成盐和水,所以生成盐和水的反应一定是中和反应12.如图是水受热蒸发的微观示意图,不能依据图示进行判断的是()A.水分子向各个方向运动B.加热后水分子间隔变大C.水分子之间有间隔D.水分子由氢、氧原子构成13.将金属锰(Mn)投入稀盐酸中,有气泡产生.将铝条插入氯化锰溶液中,如果有锰析出,则Mn、Al、Ag的金属活泼性由强到弱的顺序是()A.Mn、Al、AgB.Al、Mn、AgC.Ag、Al、MnD.Ag、Mn、Al14.表中的甲物质中逐滴加入相应的乙溶液至过量,反应过程中生成气体或沉淀的质量与加入乙的质量关系,能用如图所示曲线表示的是()序号甲乙A铜、锌的混合物稀盐酸B硫酸和硫酸铜的混台溶液氯化钡溶液C盐酸和硫酸铜的混台溶液氯化钡溶液D生锈的铁钉稀盐酸A.①②B.②④C.③④D.④二、填空题(本大题包括5小题,每空1分,化学方程式2分,共22分)15.(4分)选择H、C、Cl、S、O、Na五种元素中的适当元素,组成符合下列要求的物质,将化学式填在空格中:常用做调味品的一种盐是;实验室中常用的挥发性酸是;(3)常用作干燥剂的一种酸是;(4)广泛应用于肥皂、石油、造纸、纺织和印染工业的一种碱。16.(4分)(1)在稀H2SO4和CuSO4的混合溶液中,加入适量铁粉,使其正好完全反应,反应后经过过滤得到固体物

长春****主a
实名认证
内容提供者


最近下载
一种胃肠道超声检查助显剂及其制备方法.pdf
201651206021+莫武林+浅析在互联网时代下酒店的营销策略——以湛江民大喜来登酒店为例.doc
201651206021+莫武林+浅析在互联网时代下酒店的营销策略——以湛江民大喜来登酒店为例.doc
用于空间热电转换的耐高温涡轮发电机转子及其装配方法.pdf
用于空间热电转换的耐高温涡轮发电机转子及其装配方法.pdf
用于空间热电转换的耐高温涡轮发电机转子及其装配方法.pdf
用于空间热电转换的耐高温涡轮发电机转子及其装配方法.pdf
用于空间热电转换的耐高温涡轮发电机转子及其装配方法.pdf
用于空间热电转换的耐高温涡轮发电机转子及其装配方法.pdf
论《离骚》诠释史中的“香草”意蕴.docx