试题-湖北-2013_湖北省黄冈市2013年中考化学真题试题.rar 立即下载
2023-03-05
约4.1千字
约6页
0
201KB
举报 版权申诉
预览加载中,请您耐心等待几秒...

试题-湖北-2013_湖北省黄冈市2013年中考化学真题试题.rar

湖北省黄冈市2013年中考化学真题试题.doc

预览

免费试读已结束,剩余 1 页请下载文档后查看

10 金币

下载文档

如果您无法下载资料,请参考说明:

1、部分资料下载需要金币,请确保您的账户上有足够的金币

2、已购买过的文档,再次下载不重复扣费

3、资料包下载后请先用软件解压,在使用对应软件打开

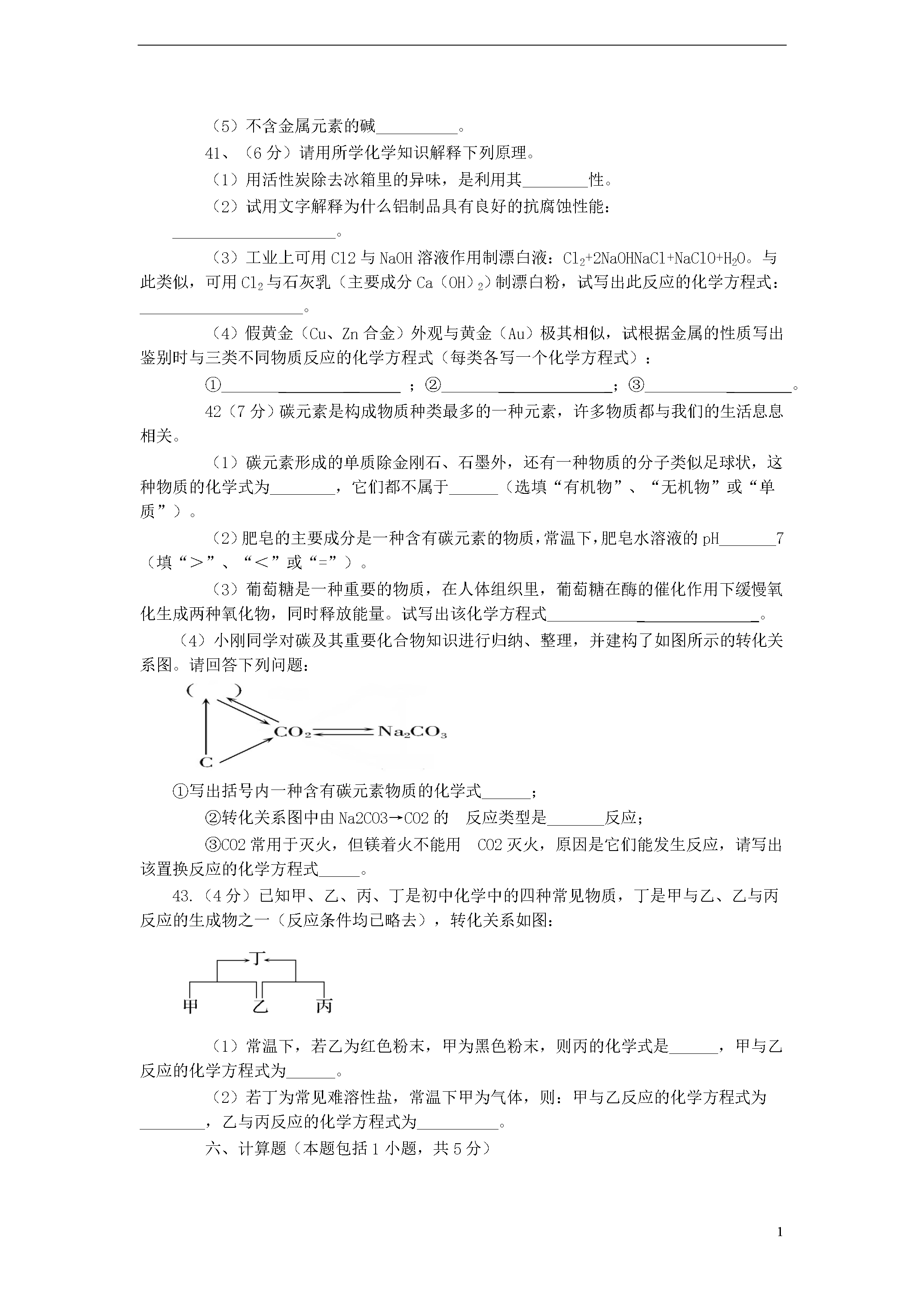
6湖北省黄冈市2013年初中毕业生学业水平考试化学试题(物理:75分,化学:50分,生物:35分考试时间:120分钟)第Ⅰ卷(化学选择题共12分)O—16C-12CL-35.5K--39一、选择题(每小题只有一个选项符合题意,7~18题每题1分,共12分)7.下列过程一定包含化学变化的是:A.海水晒盐B.火力发电C.滴水成冰D.木已成舟8.下列各组物质中,均属纯净物的是:A.合成纤维油脂B.天然气水银C.冰水干冰D.医用酒精碘盐9.下列实验操作正确的是:10.下列有关说法正确的是A.“春色满园,花香四溢”说明分子在不停地运动B.空气是由空气分子构成的C.组成CO、CO2的元素种类相同,所以它们的化学性质相同D.气体受热膨胀是因为温度升高气体分子变大11.钇(Y)是一种稀土元素,该元素在元素周期表中的信息如图所示。下列有关说法错误的是A.钇属于金属元素B.钇原子中的质子数为39C.钇元素的相对原子质量为88.91D.钇原子中的中子数为3912.6月5日是世界环境日,下列有关环境与能源的说法正确的是A.焚烧塑料是减少白色污染的有效方法B.目前氢能源没有广泛推广的主要原因是淡水资源缺乏C.开发和利用风能、太阳能符合“低碳生活”理念D.化工厂可通过加高烟囱排放废气,防止形成酸雨13.火药是中国古代的四大发明之一。火药点燃后发生的反应为:2KNO3+S+3C点然K2S+N2+3CO2↑。该反应前后化合价没有发生变化的元素是A.硫B.氧C.碳D.氮14.X、R表示两种金属,在溶液中发生反应:X+3RNO3===3R+X(NO3)3。下列说法不正确的是A.该反应是置换反应B.若X是Al,R是Ag,则反应后溶液质量减少C.X可能是Fe,R可能是CuD.X的金属活动性比R强15.右图是甲、乙、丙三种物质(均不含结晶水)的溶解度曲线。现有t2℃时甲、乙、丙三种物质的饱和溶液(无固体存在)。下列说法正确的是:A.三种物质溶解度大小依次为:乙>丙>甲B.将温度由t2℃降到t1℃,所得溶液中溶质的质量分数由大到小的顺序为:乙>丙>甲C.将温度由t2℃降到t1℃时,析出甲的质量比乙多D.若甲中含有少量杂质乙,可采用降温结晶的方法进行提纯16.下列有关对质量守恒定律的理解,正确的是:A.将5g铁和5g铜混合加热后,物质的总质量为10g,遵循质量守恒定律B.化学反应前后分子的总数一定不会发生变化C.5g硫和5g氧气完全反应后,生成物质量为10gD.镁条燃烧后质量增加,不遵循质量守恒定律17.右图所示装置(不可倒置)有多种用途,下列叙述正确的是A.若用排空气法往装置内收集H2时,气体应从A端通入B.若要除去H2中的CO2可在此装置中装入NaOH溶液,气体从B端通入C.若用排空气法往装置内收集CO2时,气体应从A端通入D.若用水将此装置中的O2排出,水应从B端进入18.下列有关物质鉴别方案正确的一组是:A.可用Ba(OH)2溶液鉴别(NH4)2CO3、(NH4)2SO4、NH4NO3三种氮肥B.MgCl2溶液、NaOH溶液、H2SO4溶液、CuSO4溶液,不加任何试剂即可鉴别C.Na2CO3溶液、Ca(OH)2溶液、盐酸、BaCl2溶液,不加任何试剂即可鉴别D.CuO粉末、炭粉、铁粉,三种黑色粉末用一种试剂无法鉴别五、填空简答题(本题包括4小题,共22分)40、(5分)写出符合下列要求的物质(或主要成分)的化学式。(1)植物光合作用得到的单质__________;(2)碘酒中的溶剂_________;(3)厨房中的酸性调味剂_________;(4)菱铁矿的主要成分________;(5)不含金属元素的碱__________。41、(6分)请用所学化学知识解释下列原理。(1)用活性炭除去冰箱里的异味,是利用其________性。(2)试用文字解释为什么铝制品具有良好的抗腐蚀性能:____________________。(3)工业上可用Cl2与NaOH溶液作用制漂白液:Cl2+2NaOHNaCl+NaClO+H2O。与此类似,可用Cl2与石灰乳(主要成分Ca(OH)2)制漂白粉,试写出此反应的化学方程式:____________________。(4)假黄金(Cu、Zn合金)外观与黄金(Au)极其相似,试根据金属的性质写出鉴别时与三类不同物质反应的化学方程式(每类各写一个化学方程式):①__________;②__________;③___________。42(7分)碳元素是构成物质种类最多的一种元素,许多物质都与我们的生活息息相关。(1)碳元素形成的单质除金刚石、石墨外,还有一种物质的分子类似足球状,这种物质的化学式为________,它们都不属于______(选填“有机物”、“无机物”或“单质”)。(2)肥皂的主要成分是一种含有碳元素的物质,常温下,肥皂水
查看更多
是雁****找我
实名认证
内容提供者
单篇购买
VIP会员(1亿+VIP文档免费下)

扫码即表示接受《下载须知》

试题-湖北-2013_湖北省黄冈市2013年中考化学真题试题

文档大小:201KB

限时特价:扫码查看

• 请登录后再进行扫码购买
• 使用微信/支付宝扫码注册及付费下载,详阅 用户协议 隐私政策
• 如已在其他页面进行付款,请刷新当前页面重试
• 付费购买成功后,此文档可永久免费下载
全场最划算
12个月
199.0
¥360.0
限时特惠
3个月
69.9
¥90.0
新人专享
1个月
19.9
¥30.0
24个月
398.0
¥720.0
6个月会员
139.9
¥180.0

6亿VIP文档任选,共次下载特权。

已优惠

微信/支付宝扫码完成支付,可开具发票

VIP尽享专属权益

VIP文档免费下载

赠送VIP文档免费下载次数

阅读免打扰

去除文档详情页间广告

专属身份标识

尊贵的VIP专属身份标识

高级客服

一对一高级客服服务

多端互通

电脑端/手机端权益通用