试题-湖北-2016_湖北省孝感市云梦县2016届九年级化学5月调研试题(扫描版).doc 立即下载
2023-03-05
约738字
约5页
0
1.1MB
举报 版权申诉
预览加载中,请您耐心等待几秒...

试题-湖北-2016_湖北省孝感市云梦县2016届九年级化学5月调研试题(扫描版).doc

试题-湖北-2016_湖北省孝感市云梦县2016届九年级化学5月调研试题(扫描版).doc

预览

在线预览结束,喜欢就下载吧,查找使用更方便

10 金币

下载文档

如果您无法下载资料,请参考说明:

1、部分资料下载需要金币,请确保您的账户上有足够的金币

2、已购买过的文档,再次下载不重复扣费

3、资料包下载后请先用软件解压,在使用对应软件打开

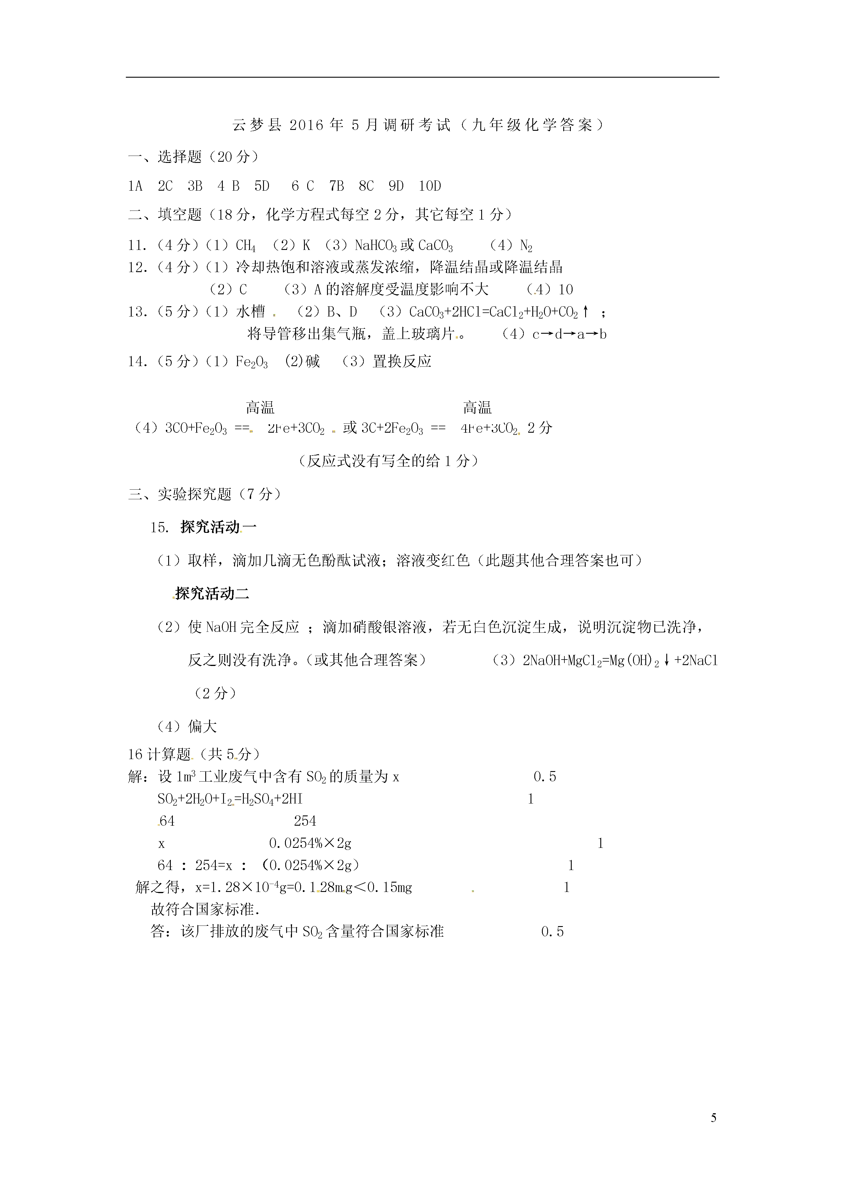
5湖北省孝感市云梦县2016届九年级化学5月调研试题云梦县2016年5月调研考试(九年级化学答案)一、选择题(20分)1A2C3B4B5D6C7B8C9D10D二、填空题(18分,化学方程式每空2分,其它每空1分)11.(4分)(1)CH4(2)K(3)NaHCO3或CaCO3(4)N212.(4分)(1)冷却热饱和溶液或蒸发浓缩,降温结晶或降温结晶(2)C(3)A的溶解度受温度影响不大(4)1013.(5分)(1)水槽(2)B、D(3)CaCO3+2HCl=CaCl2+H2O+CO2↑;将导管移出集气瓶,盖上玻璃片。(4)c→d→a→b14.(5分)(1)Fe2O3(2)碱(3)置换反应高温高温(4)3CO+Fe2O3==2Fe+3CO2或3C+2Fe2O3==4Fe+3CO22分(反应式没有写全的给1分)三、实验探究题(7分)15.探究活动一(1)取样,滴加几滴无色酚酞试液;溶液变红色(此题其他合理答案也可)探究活动二(2)使NaOH完全反应;滴加硝酸银溶液,若无白色沉淀生成,说明沉淀物已洗净,反之则没有洗净。(或其他合理答案)(3)2NaOH+MgCl2=Mg(OH)2↓+2NaCl(2分)(4)偏大16计算题(共5分)解:设1m3工业废气中含有SO2的质量为x0.5SO2+2H2O+I2=H2SO4+2HI164254x0.0254%×2g164:254=x:(0.0254%×2g)1解之得,x=1.28×10-4g=0.128mg<0.15mg1故符合国家标准.答:该厂排放的废气中SO2含量符合国家标准0.5
查看更多
Ch****91
实名认证
内容提供者
单篇购买
VIP会员(1亿+VIP文档免费下)

扫码即表示接受《下载须知》

试题-湖北-2016_湖北省孝感市云梦县2016届九年级化学5月调研试题(扫描版)

文档大小:1.1MB

限时特价:扫码查看

• 请登录后再进行扫码购买
• 使用微信/支付宝扫码注册及付费下载,详阅 用户协议 隐私政策
• 如已在其他页面进行付款,请刷新当前页面重试
• 付费购买成功后,此文档可永久免费下载
全场最划算
12个月
199.0
¥360.0
限时特惠
3个月
69.9
¥90.0
新人专享
1个月
19.9
¥30.0
24个月
398.0
¥720.0
6个月会员
139.9
¥180.0

6亿VIP文档任选,共次下载特权。

已优惠

微信/支付宝扫码完成支付,可开具发票

VIP尽享专属权益

VIP文档免费下载

赠送VIP文档免费下载次数

阅读免打扰

去除文档详情页间广告

专属身份标识

尊贵的VIP专属身份标识

高级客服

一对一高级客服服务

多端互通

电脑端/手机端权益通用