




如果您无法下载资料,请参考说明:
1、部分资料下载需要金币,请确保您的账户上有足够的金币
2、已购买过的文档,再次下载不重复扣费
3、资料包下载后请先用软件解压,在使用对应软件打开
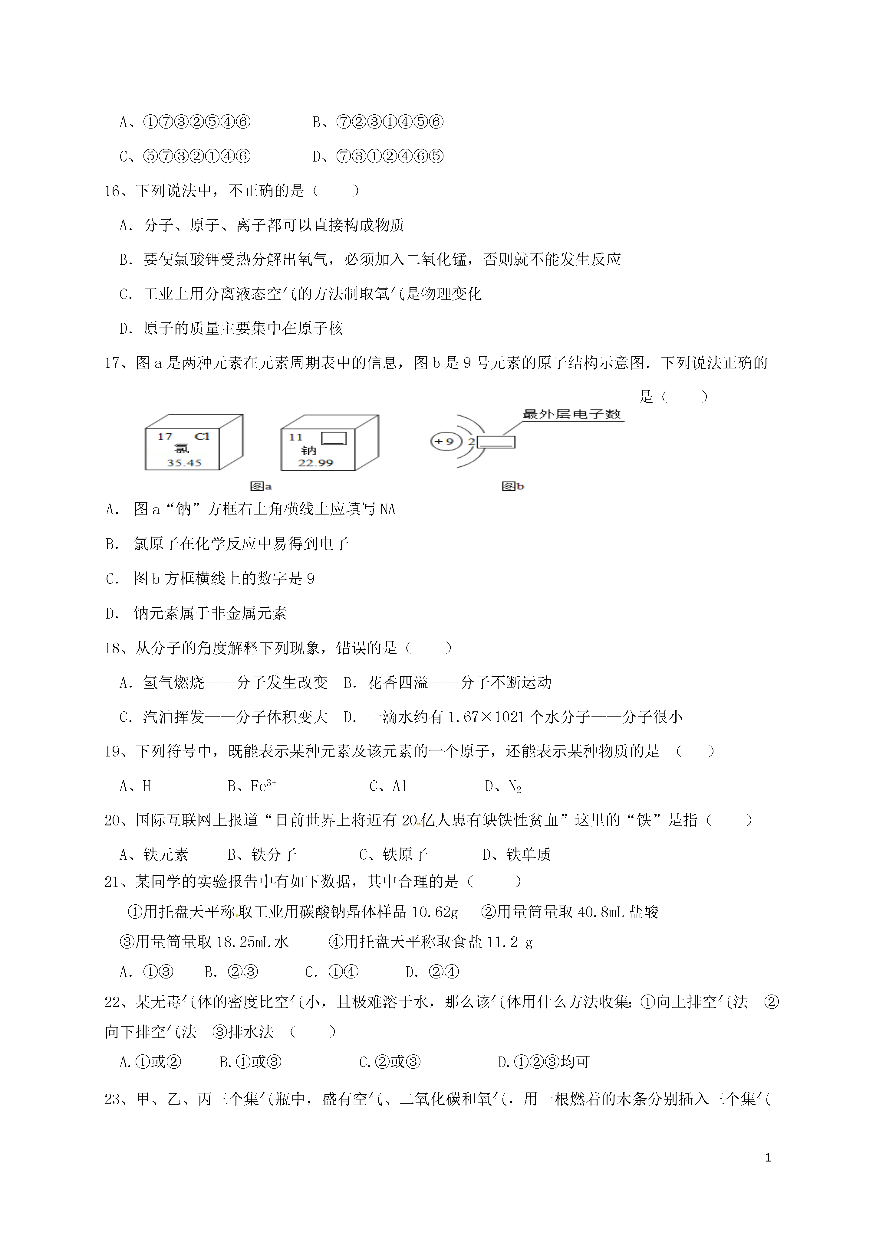
1冠湘中学2016年九年级第一次段考化学试卷一、选择题(本题24小题,每小题2分,计48分.每小题只有一个选项符合题意)1、发现元素周期律并编制元素周期表的是()A、道尔顿B、门捷列夫C、阿伏伽德罗D、道尔顿和阿伏伽德罗2下列各组生活现象中,前者为物理变化,后者属于化学变化的一组是()A、铁锅生锈、蔬菜腐烂B、粮食酿酒、滴水成冰C、开水沸腾、牛奶变质D、石蜡融化、酒精挥发物质的性质决定了物质的用途,下列物质的用途与依据的性质不相符的是()A、钨用作灯丝——熔点高B、二氧化碳用于灭火——不支持燃烧也不能燃烧C、铜丝用作导线——导电性好D、氧气用于急救病人——密度比空气大4、按体积分数计算,在空气中最大的是()A.二氧化碳B.氧气C.氮气D.稀有气体5、现有酒精、白醋、食盐水各一瓶,区分它们最简单的方法是()A.闻气味B.品尝味道C.取少量点燃D.看颜色6、下图所示的化学实验基本操作中,错误的是()A.给液体加热B.量取液体C.熄灭酒精灯D.检查装置气密性7、用托盘天平称量某物质,调零后,将该物质置于右盘,砝码置于左盘,当天平平衡后,砝码读数为9g,游码读数为0.8g,对此实验操作实事求是的评价的是:()A.此操作违反规定,无法确定B.称量物的质量为9.2gC.称量物的质量为8.2gD.称量物的质量为9g8、下列实验操作不正确的是()A.称量药品时,直接把药品放在托盘上B.向试管里注入1/3体积的液体,以备加热C.给试管里的液体加热时,试管与桌面成45°角D.实验室取用固体药品一般用药匙,有些块状固体可用镊子9、如下图所示,在b烧杯中盛有酚酞溶液,在a烧杯中盛有浓氨水,有关现象和解释正确的是()选项现象解释Ab烧杯溶液变红色a中氨分子运动到b中,氨气溶于水,氨水呈碱性Ba烧杯溶液变红色氨气与酚酞反应生成红色物质Cb烧杯溶液为无色a中氨分子没有运动Db烧杯溶液为无色b中酚酞分子运动到a中,氨水呈中性10、下列化学反应中不属于化合反应的是()A.铝+氧气氧化铝B.石蜡+氧气二氧化碳+水C.氢气+氧气水D.红磷+氧气五氧化二磷11、衡阳市2016年10月6日空气质量报告:城区空气污染指数为39,空气质量级别为Ⅰ级,空气质量状况为优,空气首要污染物为可吸入颗粒物。下列有关空气各成分的说法正确的是()A.氧气的化学性质比较活泼,能够燃烧B.氮气的化学性质不活泼,可用于食品防腐C.稀有气体在空气中含量很少,而且化学性质既不活泼,所以不重要D.空气质量报告中所列的空气质量级别越大,空气质量越好12、下列关于物质在氧气中燃烧现象的描述错误的是()A.细铁丝在氧气中燃烧,有白色固体生成B.木炭在氧气气中燃烧,发出白光C.蜡烛在氧气中燃烧,瓶壁有水雾出现D.硫在氧气中燃烧,产生蓝紫色火焰13、各校开运动会的田径项目比赛都要用到发令枪,枪响后,看到有白烟产生。该白烟的主要成分是()A、二氧化硫B、二氧化碳C、一氧化碳D、五氧化二磷14、用推拉注射器活塞的方法可以检查如右图装置的气密性,当缓慢拉动活塞时,如果装置气密性良好,可观察到的现象为()A.注射器内有液体进入B.长颈漏斗下端管口有气泡C.瓶中液面明显上升D.长颈漏斗内液面上升15、实验室用高锰酸钾制取氧气时有如下操作步骤:①加热,②检查装置的气密性,③装药品,④用排水集气法收集,⑤从水槽中取出导气管,⑥熄灭酒精灯,⑦连接仪器。其中操作顺序正确的是()A、①⑦③②⑤④⑥B、⑦②③①④⑤⑥C、⑤⑦③②①④⑥D、⑦③①②④⑥⑤16、下列说法中,不正确的是()A.分子、原子、离子都可以直接构成物质B.要使氯酸钾受热分解出氧气,必须加入二氧化锰,否则就不能发生反应C.工业上用分离液态空气的方法制取氧气是物理变化D.原子的质量主要集中在原子核17、图a是两种元素在元素周期表中的信息,图b是9号元素的原子结构示意图.下列说法正确的是()A.图a“钠”方框右上角横线上应填写NAB.氯原子在化学反应中易得到电子C.图b方框横线上的数字是9D.钠元素属于非金属元素18、从分子的角度解释下列现象,错误的是()A.氢气燃烧——分子发生改变B.花香四溢——分子不断运动C.汽油挥发——分子体积变大D.一滴水约有1.67×1021个水分子——分子很小19、下列符号中,既能表示某种元素及该元素的一个原子,还能表示某种物质的是()A、HB、Fe3+C、AlD、N220、国际互联网上报道“目前世界上将近有20亿人患有缺铁性贫血”这里的“铁”是指()A、铁元素B、铁分子C、铁原子D、铁单质21、某同学的实验报告中有如下数据,其中合理的是()①用托盘天平称取工业用碳酸钠晶体样品10.62g②用量筒量取

新月****姐a
实名认证
内容提供者


最近下载
一种胃肠道超声检查助显剂及其制备方法.pdf
201651206021+莫武林+浅析在互联网时代下酒店的营销策略——以湛江民大喜来登酒店为例.doc
201651206021+莫武林+浅析在互联网时代下酒店的营销策略——以湛江民大喜来登酒店为例.doc
用于空间热电转换的耐高温涡轮发电机转子及其装配方法.pdf
用于空间热电转换的耐高温涡轮发电机转子及其装配方法.pdf
用于空间热电转换的耐高温涡轮发电机转子及其装配方法.pdf
用于空间热电转换的耐高温涡轮发电机转子及其装配方法.pdf
用于空间热电转换的耐高温涡轮发电机转子及其装配方法.pdf
用于空间热电转换的耐高温涡轮发电机转子及其装配方法.pdf
论《离骚》诠释史中的“香草”意蕴.docx