试题-重庆-2017_重庆市南开中学2017届九年级化学下学期阶段测试试题(一)(无答案).doc 立即下载
2023-03-05
约4.2千字
约6页
0
280KB
举报 版权申诉
预览加载中,请您耐心等待几秒...

试题-重庆-2017_重庆市南开中学2017届九年级化学下学期阶段测试试题(一)(无答案).doc

试题-重庆-2017_重庆市南开中学2017届九年级化学下学期阶段测试试题(一)(无答案).doc

预览

免费试读已结束,剩余 1 页请下载文档后查看

10 金币

下载文档

如果您无法下载资料,请参考说明:

1、部分资料下载需要金币,请确保您的账户上有足够的金币

2、已购买过的文档,再次下载不重复扣费

3、资料包下载后请先用软件解压,在使用对应软件打开

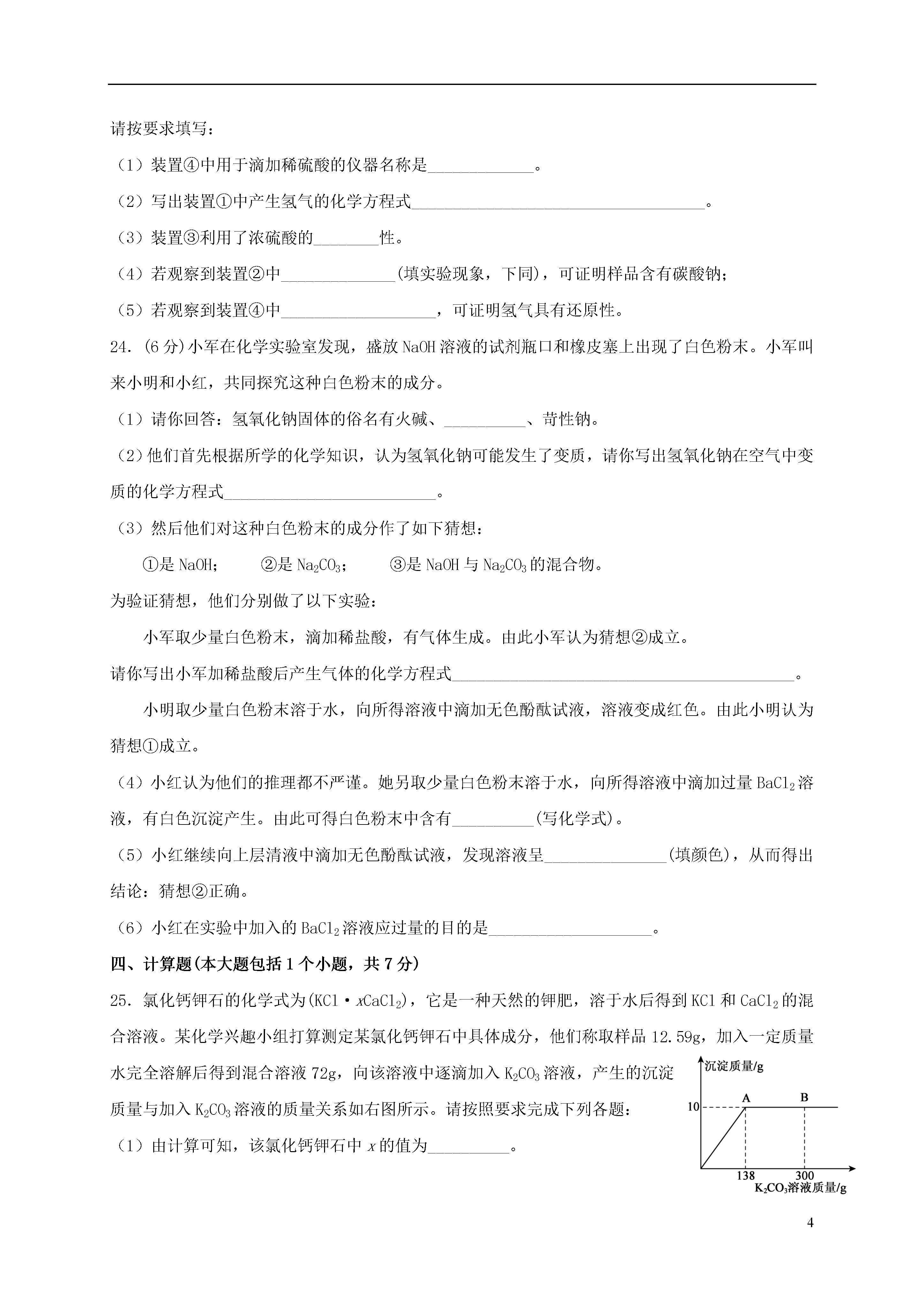
4重庆南开(融侨)中学初2017届九年级(下)阶段测试(一)化学试题(本卷共四个大题总分:70分考试时间:与物理共用120分钟)可能用到的相对原子质量:C−12N−14O−16Cl−35.5K−39Ca−40Fe−56Ag−108一、选择题(本大题包括16个小题,每小题只有一个正确答案,共32分)1.下列所述属于化学变化的是A.净水时用活性炭吸附杂质B.重金属盐使人中毒C.用金刚石切割玻璃D.用干冰进行人工降雨2.用下列物质进行导电性实验,灯泡不亮的组合是①水②食盐水③酒精溶液④自来水⑤稀醋酸⑥蔗糖固体A.①③⑥B.②④⑤C.仅③⑥D.仅④⑤3.现在正是人们赏春的好季节。一位游客在桃林不慎被蜜蜂蜇伤,为减轻酸性物质引起的痛痒,你建议该游客应在蜇伤处涂抹A.牛奶(pH≈6)B.苹果汁(pH≈3)C.牙膏(pH≈9)D.矿泉水(pH≈7)4.下列有关粗盐提纯的实验操作正确的是A.溶解时,用玻璃棒将粗盐颗粒捣碎B.蒸发时,要加热至水分全部蒸干C.过滤时,漏斗内液面要低于滤纸边缘D.转移固体时,用手直接拿蒸发皿5.下列物质中属于碱的是A.K2CO3B.NH3·H2OC.C2H5OHD.Cu2(OH)2CO36.下列有关实验现象的描述,不正确的是A.氢氧化铝不能使无色酚酞试液变红B.甲烷完全燃烧生成水和二氧化碳C.人呼出的气体能使澄清石灰水变浑浊D.铁丝在氧气中燃烧生成黑色固体7.下列有关化学家和化学史的叙述不正确的是A.造纸、制火药、烧瓷器是我国古代三大化学工艺B.英国科学家汤姆生发现元素周期律,并编制出元素周期表C.首先得出空气由氮气和氧气组成的是法国科学家拉瓦锡D.我国化学家侯德榜在改进纯碱的生产方面做出了杰出贡献8.下列实验操作中,不正确的是A.氢氧化钠溶液沾到手上,用大量的水冲洗后,再涂上稀碳酸氢钠溶液B.将浓硫酸沿着容器壁注入水中进行稀释C.打开瓶塞就可以直接区分浓盐酸和蒸馏水D.已知氯化镁固体易潮解,所以应放在小烧杯中称量9.下列有关物质的用途的说法,正确的是A.用苛性钠中和土壤的酸性B.用小苏打中和过多胃酸C.硫酸铜可用于配制农药波尔多液D.消石灰不能用于树木防虫10.下列物质之间能发生反应,但需借助指示剂才可确认的是A.食醋和硝酸钾溶液B.氯化镁溶液和硫酸铵溶液C.氧化铜和稀盐酸D.稀硝酸和氢氧化钾溶液11.下列说法中正确的是A.酸、碱、盐中一定帮含有氢元素B.复分解反应中多数没有化合价变化C.盐中不一定含有金属元素D.置换反应中可能有化合价变化12.用水作试剂,不能直接鉴别的一组物质是A.固体:生石灰、硝酸铵、氯化钙B.液体:苏打水、植物油、浓硫酸C.固体:硝酸锌、氢氧化镁、氯化铁D.固体:硫酸亚铁、氯化铝、氯化钠13.下列说法不符合客观事实的是A.生活中,氯化钠做融雪剂B.医疗上,碳酸钙做补钙剂C.工业上,纯碱用于制玻璃D.测pH时,将pH试纸浸入农夫山泉中14.对于化学方程式X+Y=W+Q,下列说法不正确的是A.若X、Y、W、Q都为化合物,则反应不一定属于复分解反应B.若Y、Q为单质,X、W为化合物,则反应一定属于置换反应C.若取X、Y各mg充分反应,则生成的W、Q的质量之和一定不大于2mgD.若该反应属于复分解反应,则W、Q不可能都是沉淀15.下列变化与空气的成分无关的是A.白酒在空气中散发出香味B.铜在潮湿空气中产生“铜锈”C.石灰水在空气中溶液质量减小D.白磷在空气中自燃16.下列图像与对应变化的关系正确的是ABCDA.向一片久置于空气中的铝合金样品滴加过量盐酸B.向一定质量的某碱溶液中逐渐滴加水C.向一杯氢氧化钠和硝酸钡的混合溶液中滴加过量稀硫酸D.对一定质量的石灰石进行高温煅烧二、填空题(本大题包括6个小题,共20分)17.(2分)用化学用语填空:(1)氧化镁中氧元素的化合价_________(2)2个氩原子_________(3)酸溶液中都有的阳离子__________(4)五氧化二磷分子________18.(4分)根据课本所学“除去氯化钠中难溶性杂质”的实验,完成下列题目:(1)该实验中的下列步骤,正确顺序是________(填字母);在各步骤中使用次数做多的玻璃仪器是________(填仪器名称)。A.过滤B.溶解C.转移固体并计算产率D.蒸发(2)若进行蒸发操作时,出现液滴飞溅,则最后的产率_________(填字母)A.偏大B.偏小C.无影响D.无法确定(3)若该粗盐中含有碳酸钠杂质,可在蒸发前加入过量的________(填试剂名称)。19.(4分)味精是常用的调味品,它的鲜味来自于其中的主要成分谷氨酸钠(C5H8NO4Na),还含有少
查看更多
努力****南绿
实名认证
内容提供者
单篇购买
VIP会员(1亿+VIP文档免费下)

扫码即表示接受《下载须知》

试题-重庆-2017_重庆市南开中学2017届九年级化学下学期阶段测试试题(一)(无答案)

文档大小:280KB

限时特价:扫码查看

• 请登录后再进行扫码购买
• 使用微信/支付宝扫码注册及付费下载,详阅 用户协议 隐私政策
• 如已在其他页面进行付款,请刷新当前页面重试
• 付费购买成功后,此文档可永久免费下载
全场最划算
12个月
199.0
¥360.0
限时特惠
3个月
69.9
¥90.0
新人专享
1个月
19.9
¥30.0
24个月
398.0
¥720.0
6个月会员
139.9
¥180.0

6亿VIP文档任选,共次下载特权。

已优惠

微信/支付宝扫码完成支付,可开具发票

VIP尽享专属权益

VIP文档免费下载

赠送VIP文档免费下载次数

阅读免打扰

去除文档详情页间广告

专属身份标识

尊贵的VIP专属身份标识

高级客服

一对一高级客服服务

多端互通

电脑端/手机端权益通用