试题-全国-2017_2017年中考化学热身训练 盐 化学肥料.doc 立即下载
2023-03-05
约5.6千字
约11页
0
212KB
举报 版权申诉
预览加载中,请您耐心等待几秒...

试题-全国-2017_2017年中考化学热身训练 盐 化学肥料.doc

试题-全国-2017_2017年中考化学热身训练 盐 化学肥料.doc

预览

免费试读已结束,剩余 6 页请下载文档后查看

10 金币

下载文档

如果您无法下载资料,请参考说明:

1、部分资料下载需要金币,请确保您的账户上有足够的金币

2、已购买过的文档,再次下载不重复扣费

3、资料包下载后请先用软件解压,在使用对应软件打开

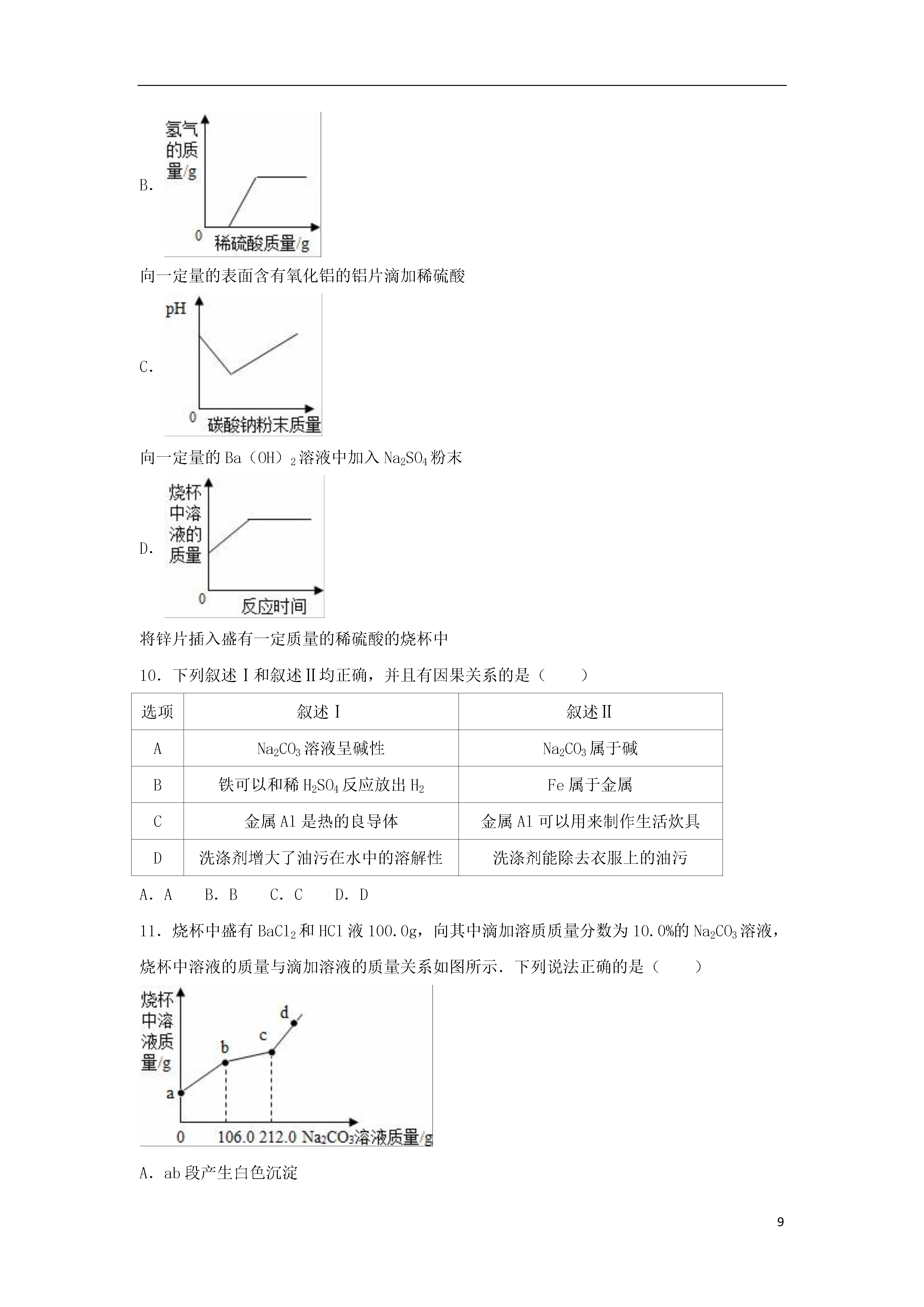
9盐化学肥料一、选择题1.关于生活中的化学,下列说法正确的是()A.用厨房清洁剂除水垢B.喝完汽水打嗝是因为压强增大气体溶解度减小C.室内起火时立即打开所有门窗D.人被蚊虫叮咬后常抹牙膏、肥皂水2.天平两边各放质量相等的烧杯,分别装入等质量,等溶质质量分数的稀硫酸,此时天平平衡,将等质量的MgCO3和Na2CO3分别加入两烧杯中,充分反应后,下列说法错误的是()A.若天平不平衡,指针一定偏向加Na2CO3的一边B.若天平平衡,两烧杯中的酸一定完全反应C.若反应后Na2CO3有剩余,天平一定平衡D.若天平不平衡,两种碳酸盐一定都没有剩余3.Na2CO3的水溶液呈碱性,下列说法错误的是()A.碳酸钠在水中会电离出OH﹣B.往碳酸钠溶液中加稀硫酸后溶液的pH降低C.碳酸钠溶液中存在OH﹣D.往碳酸钠溶液中滴加紫色石蕊试液后溶液显蓝色4.进行焰色反应时,火焰呈黄色的物质是()A.BaCl2B.CaCO3C.K2CO3D.NaCl5.下列说法中,正确的是()A.盐溶液都呈中性B.有挥发性的药品都需要密封保存C.温度达到着火点的可燃物都一定燃烧D.有单质和化合物生成的反应都是置换反应6.常温下,下列各组物质中,乙既能与甲反应又能与丙反应的是()选项物质甲物质乙物质丙AHClZnAgClBH2SO4Fe2O3NaClCBa(OH)2Na2CO3CaCl2DH2SO4Ba(OH)2NaClA.AB.BC.CD.D7.已知:2KMnO4K2MnO4+MnO2+O2↑.下列图象表示一定质量的KMnO4受热过程中某些量随时间的变化趋势,其中正确的是()A.B.C.D.8.将10g碳酸钙固体高温煅烧一段时间,冷却后投入足量稀盐酸中完全反应,有关结论错误的是()A.共生成0.1mol氧化钙B.燃烧越充分则消耗的盐酸越少C.共生成0.1mol二氧化碳D.煅烧后固体中氧元素的质量分数减小9.如图的图象与对应实验过程不相符的是()A.加热一定质量的高锰酸钾固体B.向一定量的表面含有氧化铝的铝片滴加稀硫酸C.向一定量的Ba(OH)2溶液中加入Na2SO4粉末D.将锌片插入盛有一定质量的稀硫酸的烧杯中10.下列叙述Ⅰ和叙述Ⅱ均正确,并且有因果关系的是()选项叙述Ⅰ叙述ⅡANa2CO3溶液呈碱性Na2CO3属于碱B铁可以和稀H2SO4反应放出H2Fe属于金属C金属Al是热的良导体金属Al可以用来制作生活炊具D洗涤剂增大了油污在水中的溶解性洗涤剂能除去衣服上的油污A.AB.BC.CD.D11.烧杯中盛有BaCl2和HCl液100.0g,向其中滴加溶质质量分数为10.0%的Na2CO3溶液,烧杯中溶液的质量与滴加溶液的质量关系如图所示.下列说法正确的是()A.ab段产生白色沉淀B.bc段溶液质量增加86.3gC.c点对应溶液的溶质质量分数为7.5%D.向d点溶液中滴加酚酞试液,溶液显红色12.按下表进行实验,有关说法及分析错误的是()向少量NaOH溶液中滴加CuSO4溶液向少量BaCl2溶液中滴加CuSO4溶液现象①白色沉淀化学方程式CuSO4+2NaOH=Cu(OH)2↓+Na2SO4②A.①有蓝色沉淀B.②反应的化学方程式为:CuSO4+BaCl2=BaSO4↓+CuCl2C.两个反应都属于复分解反应D.只要有沉淀生成的反应就属于复分解反应13.有NaHCO3和Na2CO3混合物13.7g,将其充分加热至固体质量不再减少,得剩余固体.将产生的气体通入足量的Ca(OH)2溶液中,产生5.0g沉淀.下列说法正确的是()A.剩余固体为混合物B.剩余固体的质量为11.5gC.原混合物中Na2CO3的质量大于NaHCO3D.将剩余固体溶于足量的稀盐酸,产生4.4gCO214.下列物质不能与BaCl2溶液发生反应的是()A.CuSO4B.AgNO3C.CaCl2D.Na2CO315.下列有关纯碱的说法正确的是()A.纯碱难溶于水B.纯碱是碱而不是盐C.纯碱既可从内陆盐湖提取,又可用“侯氏联合制碱法”生产D.纯碱中含有少量的小苏打可以用稀盐酸除去16.下列四个坐标示意图分别表示四个实验过程中的某些变化情况,其中错误的是()A.加热一定量碳酸氢铵(NH4HCO3)的实验,试管中固体的质量变化B.等质量的镁条和铁丝分别与足量的稀硫酸反应,产生气体的质量变化C.向一定量的二氧化锰固体中加入一定量的过氧化氢溶液,二氧化锰的质量变化D.将水通电一段时间,相同状况下产生气体的体积变化17.将等质量的CaCO3(块状)和Na2CO3(粉末),分别浸入一定量10%盐酸和10%硫酸溶液中,产生CO2的质量随时间变化曲线如图所示,
查看更多
是雁****找我
实名认证
内容提供者
单篇购买
VIP会员(1亿+VIP文档免费下)

扫码即表示接受《下载须知》

试题-全国-2017_2017年中考化学热身训练 盐 化学肥料

文档大小:212KB

限时特价:扫码查看

• 请登录后再进行扫码购买
• 使用微信/支付宝扫码注册及付费下载,详阅 用户协议 隐私政策
• 如已在其他页面进行付款,请刷新当前页面重试
• 付费购买成功后,此文档可永久免费下载
全场最划算
12个月
199.0
¥360.0
限时特惠
3个月
69.9
¥90.0
新人专享
1个月
19.9
¥30.0
24个月
398.0
¥720.0
6个月会员
139.9
¥180.0

6亿VIP文档任选,共次下载特权。

已优惠

微信/支付宝扫码完成支付,可开具发票

VIP尽享专属权益

VIP文档免费下载

赠送VIP文档免费下载次数

阅读免打扰

去除文档详情页间广告

专属身份标识

尊贵的VIP专属身份标识

高级客服

一对一高级客服服务

多端互通

电脑端/手机端权益通用