试题-全国-2012_二年级数学上册 第二单元测试卷(无答案).rar 立即下载
2023-03-05
约1.1千字
约2页
0
14KB
举报 版权申诉
预览加载中,请您耐心等待几秒...

试题-全国-2012_二年级数学上册 第二单元测试卷(无答案).rar

二年级数学上册第二单元测试卷(无答案).doc

预览

在线预览结束,喜欢就下载吧,查找使用更方便

10 金币

下载文档

如果您无法下载资料,请参考说明:

1、部分资料下载需要金币,请确保您的账户上有足够的金币

2、已购买过的文档,再次下载不重复扣费

3、资料包下载后请先用软件解压,在使用对应软件打开

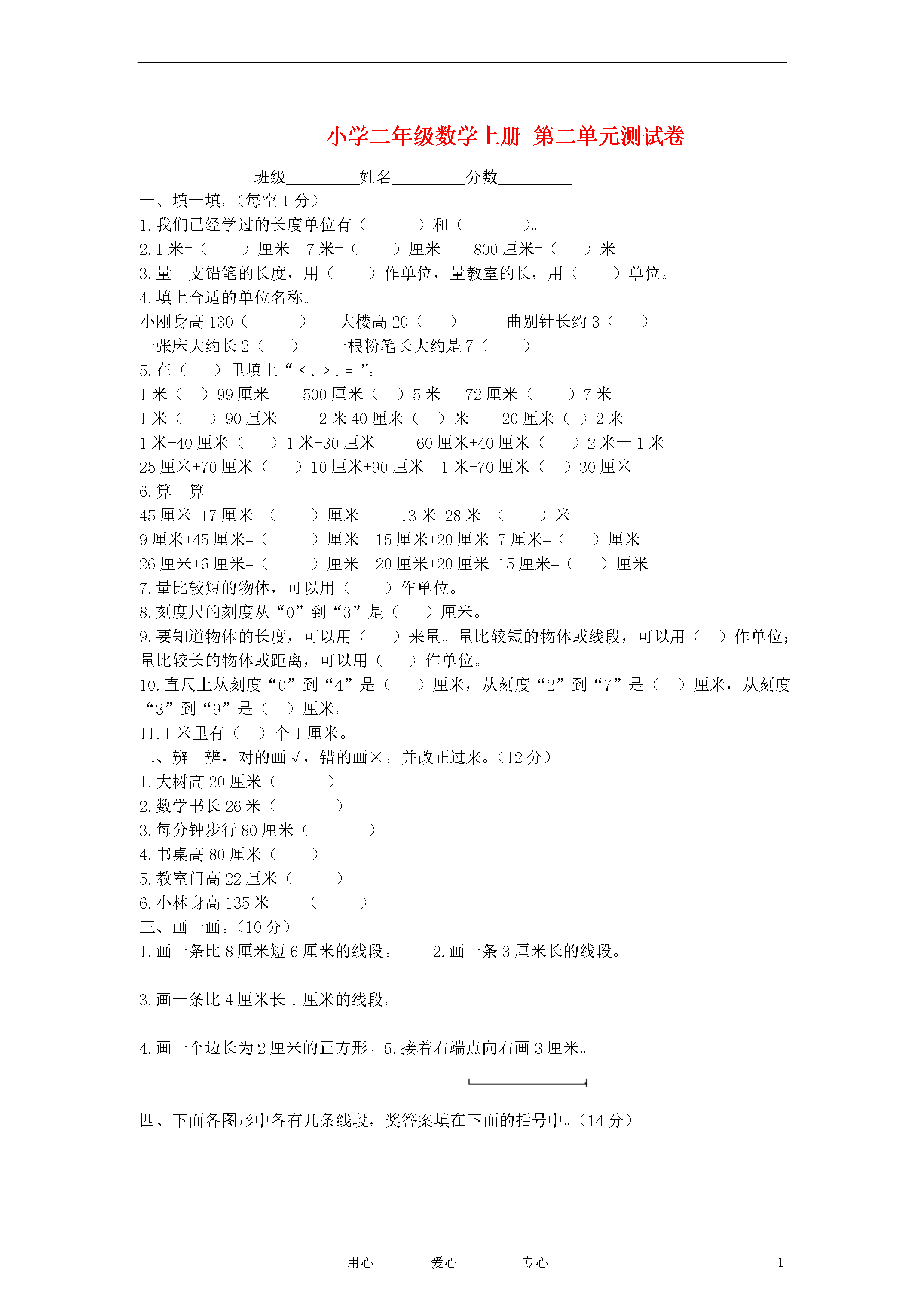
2用心爱心专心小学二年级数学上册第二单元测试卷班级_________姓名_________分数_________一、填一填。(每空1分)1.我们已经学过的长度单位有()和()。2.1米=()厘米7米=()厘米800厘米=()米3.量一支铅笔的长度,用()作单位,量教室的长,用()单位。4.填上合适的单位名称。小刚身高130()大楼高20()曲别针长约3()一张床大约长2()一根粉笔长大约是7()5.在()里填上“﹤.﹥.﹦”。1米()99厘米500厘米()5米72厘米()7米1米()90厘米2米40厘米()米20厘米()2米1米-40厘米()1米-30厘米60厘米+40厘米()2米一1米25厘米+70厘米()10厘米+90厘米1米-70厘米()30厘米6.算一算45厘米-17厘米=()厘米13米+28米=()米9厘米+45厘米=()厘米15厘米+20厘米-7厘米=()厘米26厘米+6厘米=()厘米20厘米+20厘米-15厘米=()厘米7.量比较短的物体,可以用()作单位。8.刻度尺的刻度从“0”到“3”是()厘米。9.要知道物体的长度,可以用()来量。量比较短的物体或线段,可以用()作单位;量比较长的物体或距离,可以用()作单位。10.直尺上从刻度“0”到“4”是()厘米,从刻度“2”到“7”是()厘米,从刻度“3”到“9”是()厘米。11.1米里有()个1厘米。二、辨一辨,对的画√,错的画×。并改正过来。(12分)1.大树高20厘米()2.数学书长26米()3.每分钟步行80厘米()4.书桌高80厘米()5.教室门高22厘米()6.小林身高135米()三、画一画。(10分)1.画一条比8厘米短6厘米的线段。2.画一条3厘米长的线段。3.画一条比4厘米长1厘米的线段。4.画一个边长为2厘米的正方形。5.接着右端点向右画3厘米。四、下面各图形中各有几条线段,奖答案填在下面的括号中。(14分)五、我会动脑连段。(8分)(1)两点连一线。(2)三个点连()条线段。(3)四个点可以连()条线段。(4)五个点可以连()条线段。六、选择。(8分)1.黑板长约()A.3米B.30厘米C.30米2.玻璃杯高约()A.9厘米B.90厘米C.90米3.课桌高约()。A.8米B.80厘米C.8厘米4.文具盒长约()。A.20厘米B.2厘米C.2米七、看图列式解答(5分)(1)白兔和黑兔谁离菜地最近?近多少米?2.从白兔家到黑兔家一共要走多少米?八、小猴第一次摘了5个桃,第二次摘了16个桃,第二次比第一次多摘了几个?两次一共摘了多少个?(6分)
查看更多
Ch****91
实名认证
内容提供者
单篇购买
VIP会员(1亿+VIP文档免费下)

扫码即表示接受《下载须知》

试题-全国-2012_二年级数学上册 第二单元测试卷(无答案)

文档大小:14KB

限时特价:扫码查看

• 请登录后再进行扫码购买
• 使用微信/支付宝扫码注册及付费下载,详阅 用户协议 隐私政策
• 如已在其他页面进行付款,请刷新当前页面重试
• 付费购买成功后,此文档可永久免费下载
全场最划算
12个月
199.0
¥360.0
限时特惠
3个月
69.9
¥90.0
新人专享
1个月
19.9
¥30.0
24个月
398.0
¥720.0
6个月会员
139.9
¥180.0

6亿VIP文档任选,共次下载特权。

已优惠

微信/支付宝扫码完成支付,可开具发票

VIP尽享专属权益

VIP文档免费下载

赠送VIP文档免费下载次数

阅读免打扰

去除文档详情页间广告

专属身份标识

尊贵的VIP专属身份标识

高级客服

一对一高级客服服务

多端互通

电脑端/手机端权益通用