试题-全国-2007_初三化学分子与原子、相对原子质量知识精讲.rar 立即下载
2023-03-05
约2.7千字
约6页
0
84KB
举报 版权申诉
预览加载中,请您耐心等待几秒...

试题-全国-2007_初三化学分子与原子、相对原子质量知识精讲.rar

初三化学分子与原子、相对原子质量知识精讲.doc

预览

免费试读已结束,剩余 1 页请下载文档后查看

10 金币

下载文档

如果您无法下载资料,请参考说明:

1、部分资料下载需要金币,请确保您的账户上有足够的金币

2、已购买过的文档,再次下载不重复扣费

3、资料包下载后请先用软件解压,在使用对应软件打开

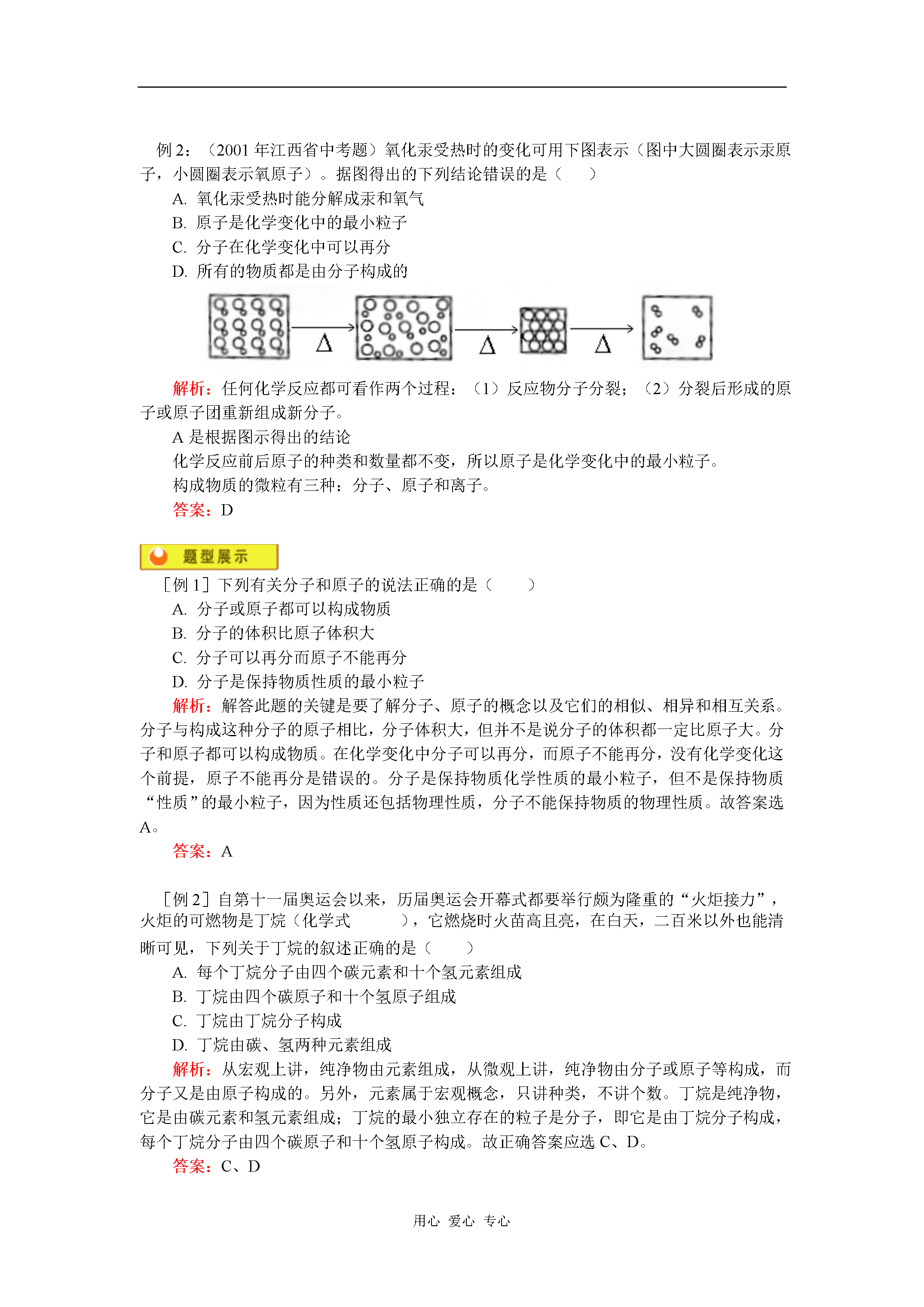
用心爱心专心初三化学分子与原子、相对原子质量知识精讲分子与原子、相对原子质量1.分子与原子的比较2.物质的构成:3.原子的构成注意:(1)并非所有的原子的原子核中都有中子,如氢原子。(2)原子不显电性,核电荷数=核内质子数=核外电子数。(3)原子的质量主要集中在原子核上,由质子数和中子数共同决定。(4)不同种类的原子,原子核中核电荷数不同即质子数不同。其中:(0)表示不带电(+)表示带正电(-)表示带负电等式:核电荷数=质子数=核外电子数(原子中)4.化学反应的实质:以氧化汞受热为例分析:氧化汞分子分解示意图即:结论:化学反应实质是原子重新组合的过程5.纯净物和混合物的比较6.相对原子质量:相对原子质量就是这种原子的一个原子的质量与核内有6个质子和6个中子的一个碳12原子质量的的比值。(1)定义公式:(2)估计公式:例1:(2000年湖北省武汉市中考题)某同学用酚酞试液和浓氨水做“氨分子的扩散”实验,结果发现试管内滤纸条上没有变色,而试管口所塞的脱脂棉变成了红色。导致这种现象产生的错误操作可能是_______________,这一现象说明所用两种试剂中____________具有挥发性。解析:该实验的正确操作是将浓氨水滴加到脱脂棉上,将酚酞试液加到滤纸上,因为浓氨水具有挥发性,会使滤纸上酚酞试液中溶解有氨气而显红色。酚酞试液是一种常用的指示剂,因为在酸性和碱性的环境中酚酞显示不同的颜色。常见的酸碱指示剂还有石蕊试液、甲基橙试液。答案:酚酞试液加在脱脂棉上,浓氨水加在滤纸或脱脂棉上。浓氨水例2:(2001年江西省中考题)氧化汞受热时的变化可用下图表示(图中大圆圈表示汞原子,小圆圈表示氧原子)。据图得出的下列结论错误的是()A.氧化汞受热时能分解成汞和氧气B.原子是化学变化中的最小粒子C.分子在化学变化中可以再分D.所有的物质都是由分子构成的解析:任何化学反应都可看作两个过程:(1)反应物分子分裂;(2)分裂后形成的原子或原子团重新组成新分子。A是根据图示得出的结论化学反应前后原子的种类和数量都不变,所以原子是化学变化中的最小粒子。构成物质的微粒有三种:分子、原子和离子。答案:D[例1]下列有关分子和原子的说法正确的是()A.分子或原子都可以构成物质B.分子的体积比原子体积大C.分子可以再分而原子不能再分D.分子是保持物质性质的最小粒子解析:解答此题的关键是要了解分子、原子的概念以及它们的相似、相异和相互关系。分子与构成这种分子的原子相比,分子体积大,但并不是说分子的体积都一定比原子大。分子和原子都可以构成物质。在化学变化中分子可以再分,而原子不能再分,没有化学变化这个前提,原子不能再分是错误的。分子是保持物质化学性质的最小粒子,但不是保持物质“性质”的最小粒子,因为性质还包括物理性质,分子不能保持物质的物理性质。故答案选A。答案:A[例2]自第十一届奥运会以来,历届奥运会开幕式都要举行颇为隆重的“火炬接力”,火炬的可燃物是丁烷(化学式),它燃烧时火苗高且亮,在白天,二百米以外也能清晰可见,下列关于丁烷的叙述正确的是()A.每个丁烷分子由四个碳元素和十个氢元素组成B.丁烷由四个碳原子和十个氢原子组成C.丁烷由丁烷分子构成D.丁烷由碳、氢两种元素组成解析:从宏观上讲,纯净物由元素组成,从微观上讲,纯净物由分子或原子等构成,而分子又是由原子构成的。另外,元素属于宏观概念,只讲种类,不讲个数。丁烷是纯净物,它是由碳元素和氢元素组成;丁烷的最小独立存在的粒子是分子,即它是由丁烷分子构成,每个丁烷分子由四个碳原子和十个氢原子构成。故正确答案应选C、D。答案:C、D1.对分子的叙述,正确的是()A.分子是构成物质的唯一粒子B.由分子构成的物质,保持物质性质的是分子C.同种物质的每一个分子化学性质都相同D.分子的大小会随着物质的体积增大而变大2.下列物质中含有氧分子的是()A.氯酸钾B.高锰酸钾C.液氧D.二氧化碳3.下列变化中,构成物质的分子本身发生变化的是()A.糖溶于水B.衣箱中樟脑丸不久不见了C.工业上蒸发液态空气制氧气D.白磷自燃4.下列物质属于混合物的是()A.胆矾B.硫磺C.食盐水D.高锰酸钾5.下列各反应后的剩余固体物质属于纯净物的是()A.氯酸钾和二氧化锰受热完全分解B.加热高锰酸钾完全分解C.碱式碳酸铜受热完全分解D.加热氯酸钾和高锰酸钾混合物至完全分解6.1803年英国科学家道尔顿提出了原子学说,主要论点有:(1)物质都是由原子构成的;(2)原子是微小的不可分割的实心球体;(3)同类原子的性质和质量都相同。从现代观点看,这三点中不正确的是()A.(2)B.(1)(2)C.(2)(3)D.(1)(2)(3)7.据中央电视台6月3日对云南抚仙湖湖底古城考古的现场报道,科学家曾通过测定古生物遗骸中的碳—14含量来推断古城年代。碳
查看更多
是雁****找我
实名认证
内容提供者
单篇购买
VIP会员(1亿+VIP文档免费下)

扫码即表示接受《下载须知》

试题-全国-2007_初三化学分子与原子、相对原子质量知识精讲

文档大小:84KB

限时特价:扫码查看

• 请登录后再进行扫码购买
• 使用微信/支付宝扫码注册及付费下载,详阅 用户协议 隐私政策
• 如已在其他页面进行付款,请刷新当前页面重试
• 付费购买成功后,此文档可永久免费下载
全场最划算
12个月
199.0
¥360.0
限时特惠
3个月
69.9
¥90.0
新人专享
1个月
19.9
¥30.0
24个月
398.0
¥720.0
6个月会员
139.9
¥180.0

6亿VIP文档任选,共次下载特权。

已优惠

微信/支付宝扫码完成支付,可开具发票

VIP尽享专属权益

VIP文档免费下载

赠送VIP文档免费下载次数

阅读免打扰

去除文档详情页间广告

专属身份标识

尊贵的VIP专属身份标识

高级客服

一对一高级客服服务

多端互通

电脑端/手机端权益通用