




如果您无法下载资料,请参考说明:
1、部分资料下载需要金币,请确保您的账户上有足够的金币
2、已购买过的文档,再次下载不重复扣费
3、资料包下载后请先用软件解压,在使用对应软件打开
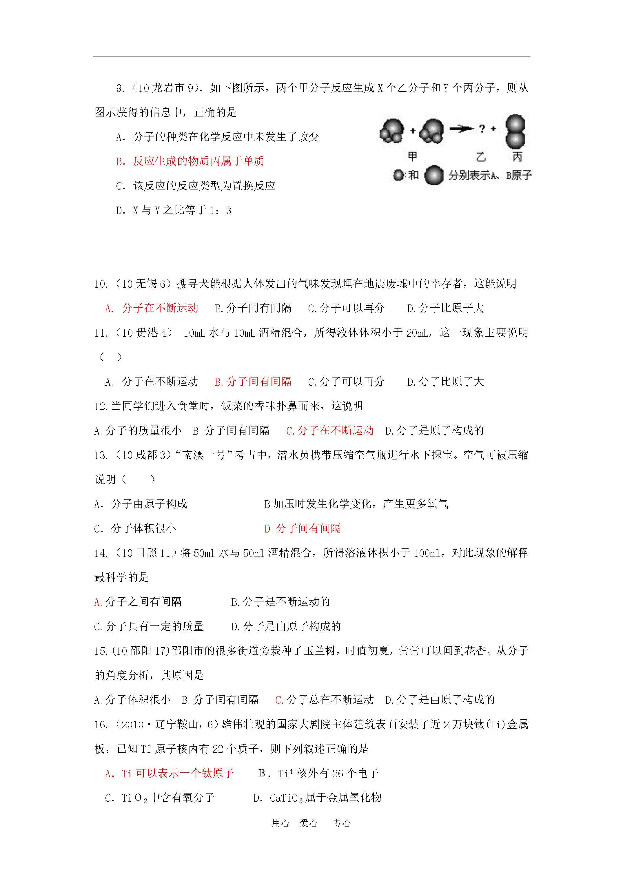
用心爱心专心分子和原子一、选择题1.(10福建省福州3.)图l所示实验主要说明A.分子很小B.分子间有间隔C.分子不断运动D.分子可以分成原子2.(10南昌市)6.下列现象的微观解释中,不正确的是A.氢气和液氢都可做燃料——相同物质的分子,其化学性质相同B.用警犬搜救地震中被埋人员——分子在不断运动C.用水银温度计测量体温——温度升高,原子间隔变大D.水烧开后易把壶盖冲起——温度升高,分子变大(10南昌市)7.分类是学习和研究物质的一种常见的方法,下列物质的分类正确的是A.氮气中只含氮元素,属于单质B.氯酸钾中含有氧元素,属于氧化物C.硫酸钠中含有硫酸根离子,属于酸D.碳酸中含有碳元素,属于有机物(10南京市)9.下列物质中,不属于氧化物的是A.A12O3B.HgOC.HNO3D.H2O大气3.(10南京市)10.右图表示封闭在某容器中的少量液态水的微观示意图(该容器的活塞可以左右移动)。煮沸后,液态水变成水蒸气。在这一过程中,发生的变化是.A.水分子本身变大大气大气大气大气C.水分子的数目增多B.水分子之间的间隔变大D.水分子受热都跑到容器的一端4.(10揭阳)2.化学概念在逻辑上可能存在下图所示的关系,对下列概念说法正确的是A.纯净物与混合物属于包含关系B.化合物与氧化物属于并列关系C.单质与化合物属于交叉关系D.化合反应与分解反应属于并列关系5.(10揭阳)3.“拯救生命是第一位的”。图为4月15日来自广东的消防官兵手提生命探测仪,在废墟中搜索生命的信号。为搜索埋在废墟下的幸存者,还用了许多搜救犬。搜救犬能根据人体发出的气味发现幸存者。从微观的角度分析搜救犬能发现幸存者的原因是A.分子的质量很小B.分子的不断运动C.不同分子性质不同D.分子间有间隙6.(10,娄底3)吸烟有害健康,非吸烟者往往会因吸烟者吸烟而造成被动吸烟,这是因为A.分子在不断运动B.分子之间有间隔C.分子的体积很小D.分子的质量很小7.【10桂林18.】从下列图片中不能获取的信息是A.分子之间有间隔B.硅原子是由原子核和电子构成的C.受热水分子运动速率加快D.构成物质的粒子有分子、原子和离子8.【10桂林23.】水电解的过程可用下列图示表示,微粒运动变化的先后顺序是A.①②③④B.④①③②C.①②④③D.①④③②9.(10龙岩市9).如下图所示,两个甲分子反应生成X个乙分子和Y个丙分子,则从图示获得的信息中,正确的是[来源:中.考.资.源.网]A.分子的种类在化学反应中未发生了改变B.反应生成的物质丙属于单质C.该反应的反应类型为置换反应D.X与Y之比等于1:310.(10无锡6)搜寻犬能根据人体发出的气味发现埋在地震废墟中的幸存者,这能说明A.分子在不断运动B.分子间有间隔C.分子可以再分D.分子比原子大11.(10贵港4)10mL水与10mL酒精混合,所得液体体积小于20mL,这一现象主要说明()A.分子在不断运动B.分子间有间隔C.分子可以再分D.分子比原子大12.当同学们进入食堂时,饭菜的香味扑鼻而来,这说明A.分子的质量很小B.分子间有间隔C.分子在不断运动D.分子是原子构成的13.(10成都3)“南澳一号”考古中,潜水员携带压缩空气瓶进行水下探宝。空气可被压缩说明()A.分子由原子构成B加压时发生化学变化,产生更多氧气C.分子体积很小D分子间有间隔14.(10日照11)将50ml水与50ml酒精混合,所得溶液体积小于100ml,对此现象的解释最科学的是A.分子之间有间隔B.分子是不断运动的C.分子具有一定的质量D.分子是由原子构成的15.(10邵阳17)邵阳市的很多街道旁栽种了玉兰树,时值初夏,常常可以闻到花香。从分子的角度分析,其原因是A.分子体积很小B.分子间有间隔C.分子总在不断运动D.分子是由原子构成的16.(2010·辽宁鞍山,6)雄伟壮观的国家大剧院主体建筑表面安装了近2万块钛(Ti)金属板。已知Ti原子核内有22个质子,则下列叙述正确的是A.Ti可以表示一个钛原子B.Ti4+核外有26个电子C.TiO2中含有氧分子D.CaTiO3属于金属氧化物17.(2010·辽宁鞍山,7)右图是某个化学反应的微观模拟示意图。从图中获得的有关信息不正确的是A.分子由原子构成B.分子间存在一定的空隙C.化学反应中分子可分为原子D.该化学反应属于置换反应18.(2010·辽宁鞍山,6)用分子的知识解释下列现象,正确的是A.缉毒犬能根据气味发现毒品,是由于分子不断运动B.铁丝在空气中不燃烧而在氧气中燃烧,说明空气中和氧气中的氧分子化学性质不同C.变瘪的乒乓球放人热水中能鼓起来,是由于分子受热体积变大D.降温能使水结成冰,是因为在低温下水分子静止不动19.(2010·山东莱芜,3)元素、原子、分子等概念之间有联系和区别,下列描述中正确的是A.物质是由

Ro****44
实名认证
内容提供者


最近下载
一种胃肠道超声检查助显剂及其制备方法.pdf
201651206021+莫武林+浅析在互联网时代下酒店的营销策略——以湛江民大喜来登酒店为例.doc
201651206021+莫武林+浅析在互联网时代下酒店的营销策略——以湛江民大喜来登酒店为例.doc
用于空间热电转换的耐高温涡轮发电机转子及其装配方法.pdf
用于空间热电转换的耐高温涡轮发电机转子及其装配方法.pdf
用于空间热电转换的耐高温涡轮发电机转子及其装配方法.pdf
用于空间热电转换的耐高温涡轮发电机转子及其装配方法.pdf
用于空间热电转换的耐高温涡轮发电机转子及其装配方法.pdf
用于空间热电转换的耐高温涡轮发电机转子及其装配方法.pdf
论《离骚》诠释史中的“香草”意蕴.docx