试题-全国-2016_(全国版)2016中考化学 考点跟踪突破 第5讲 分子、原子和离子.doc 立即下载
2023-03-05
约2.4千字
约4页
0
224KB
举报 版权申诉
预览加载中,请您耐心等待几秒...

试题-全国-2016_(全国版)2016中考化学 考点跟踪突破 第5讲 分子、原子和离子.doc

试题-全国-2016_(全国版)2016中考化学 考点跟踪突破 第5讲 分子、原子和离子.doc

预览

在线预览结束,喜欢就下载吧,查找使用更方便

10 金币

下载文档

如果您无法下载资料,请参考说明:

1、部分资料下载需要金币,请确保您的账户上有足够的金币

2、已购买过的文档,再次下载不重复扣费

3、资料包下载后请先用软件解压,在使用对应软件打开

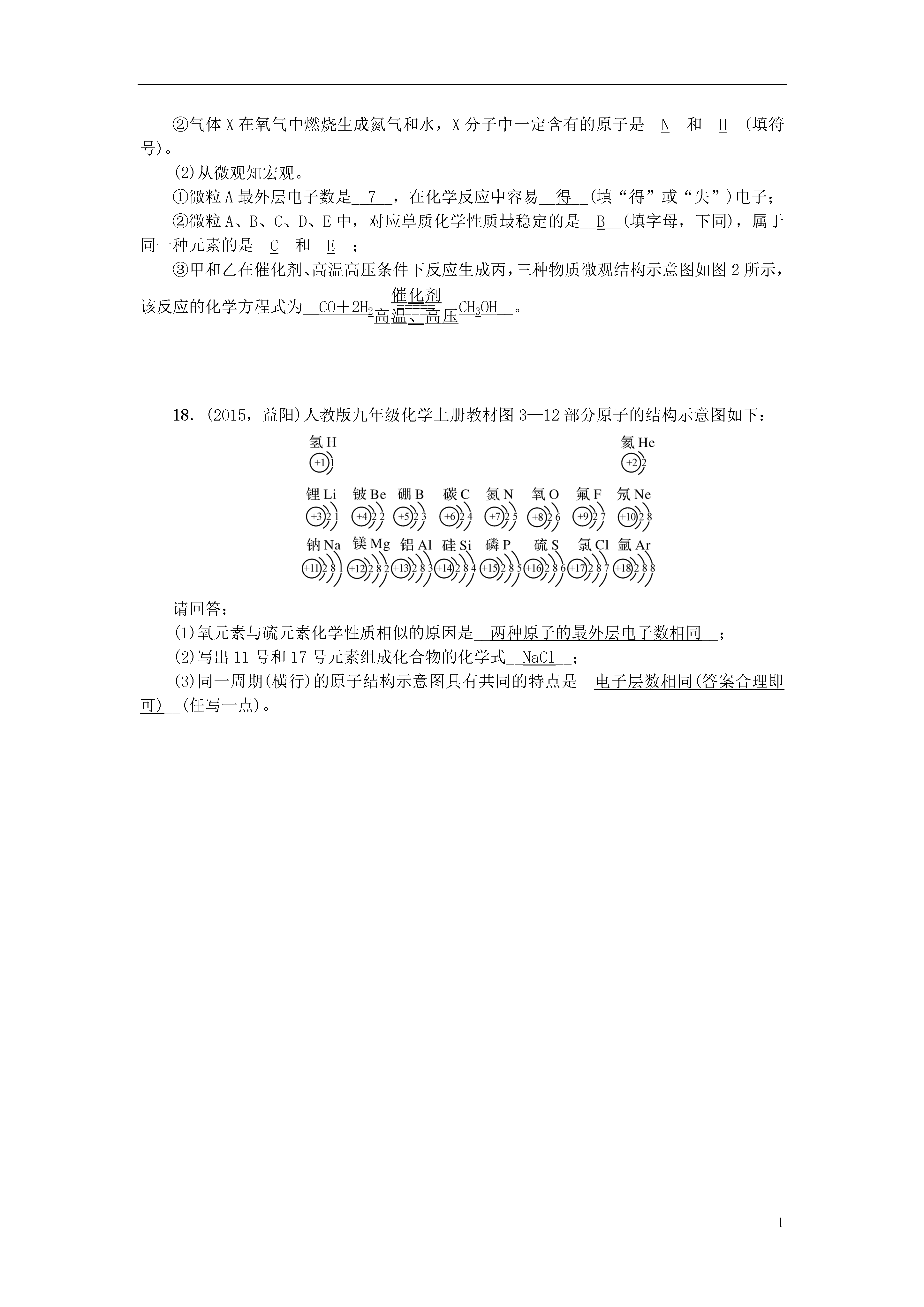
1第5讲分子、原子和离子一、选择题1.(2015,上海)有关水分子的叙述正确的是(B)A.水在固态时分子是静止不动的B.保持水的化学性质的微粒是水分子C.水由液态变成气态时水分子质量变小D.水结冰后体积变大是水分子的体积增大造成的2.(2015,枣庄)下列物质由离子构成的是(D)A.金刚石B.甲烷C.金D.硫酸钠3.(2014,山西)下图实验不能说明的是(D)A.分子很小B.分子不停地运动C.构成物质的微粒不同,性质不同D.化学反应的实质是分子破裂为原子,原子重新结合成新分子4.(2015,咸宁)构成物质的粒子有分子、原子和离子,有关这三种粒子的说法错误的是(A)A.分子和原子都在不断运动,而离子是静止的B.同种原子可能构成不同种分子C.同一元素的两种粒子,其原子核内质子数一定相同D.当原子失去或者得到电子后,其性质发生了改变5.(2015,兰州)下列操作现象与分子特性对应关系不正确的是(B)选项操作或现象分子特性A气体可压缩储存于钢瓶中分子间有间隙B物体的热胀冷缩分子的大小是可以变化的C湿衣服晾干分子是运动的D1滴水中有1.67×1021个水分子分子很小6.(2014,广州)原子的构成示意图如图,下列叙述正确的是(D)A.原子是实心球体B.质子、中子、电子均匀分布在原子中C.质子与电子质量相等D.整个原子的质量主要集中在原子核上7.(2015,毕节)某微粒的结构示意图为,下列有关该微粒的说法错误的是(D)A.该微粒的原子核内有11个质子B.该微粒在化学反应中易失去1个电子C.该微粒的原子核外有3个电子层D.该图表示的微粒是一种离子8.(2015,成都)两种微粒的结构示意图分别是,其中相同的是(B)A.电子数B.质子数C.电子层数D.所带电荷数9.(2015,济南)以下是四种微粒的结构示意图,下列有关各微粒的说法中,错误的是(C)A.①的化学性质比较稳定B.③④属于同种元素C.④是一种阴离子D.②容易得到电子10.(2015,鄂州)西山公园有丰富的负氧离子,空气中氧分子得到电子就能形成负氧离子(O2-)。一个O2-离子与一个O2分子比较,不相同的是(B)A.质子数B.电子数C.含氧原子个数D.相对原子质量之和11.(2015,资阳)下列有关物质构成的说法不正确的是(D)A.物质可由分子、原子或离子构成B.结构示意图为、的粒子,表示了同种元素不同的粒子C.相对原子质量为m的原子M,核外有n个电子,则核内中子数为:m-nD.原子序数为16的原子,位于周期表中第2周期第ⅥA族二、填空题12.(2015,娄底)据《自然》杂志报道,科学家最近研究出一种以锶(Sr)做钟摆的钟,它是世界上最精确的钟,锶的原子结构示意图如下图所示,请回答:(1)锶原子的核电荷数为__38__。(2)锶原子核外电子层数为__5__。(3)锶原子最外层容易__失__(填“得”或“失”)电子。13.(2015,济宁)请按要求用符号完成下面问题:(1)由一种原子构成的两种不同分子__O2、O3__;(2)由一种原子形成的两种不同离子__Fe2+、Fe3+;(3)由两种原子构成的两种不同分子__H2O、H2O2;(4)含有两种原子的两种不同离子SO32-、SO42-__。14.(2015,丹东)根据下列粒子的结构示意图,回答问题:(1)属于同种元素的是__BD__;(填字母,下同)(2)具有相对稳定结构的是__ACD__;(3)属于阴离子的是__C__;(4)属于金属元素原子的是__BE__。15.根据下列结构示意图,请回答问题:(1)A表示的粒子属于__非金属__(填“金属”或“非金属”)元素;(2)化学性质相似的粒子是__AB__(填字母);(2)在化学反应中可以相互转化的粒子是__BC__(填字母)。16.(2015,菏泽)有A、B、C、D四种元素,其原子结构示意图表示如下:(1)D元素的名称为__硫__,D元素与上图中__B__(填字母)元素的化学性质相似,D元素的离子符号为__S2-__。(2)A、B、C三种元素能形成一种化合物,其水溶液的pH__>__(填“>”“<”或“=”)7。(3)A、B两种元素的原子以1∶1的比例形成的化合物为__H2O2__(写化学式),其中B元素化合价为__-1__。17.(2015,厦门)“见著知微,见微知著”是化学思维方法。图1图2(1)从宏观知微观。①50mL水与50mL乙醇混合后,溶液体积小于100mL,微观解释为__分子间有间隔__;②气体X在氧气中燃烧生成氮气和水,X分子中一定含有的原子是__N__和__H__(填符号)。(2)从微
查看更多
Ch****91
实名认证
内容提供者
单篇购买
VIP会员(1亿+VIP文档免费下)

扫码即表示接受《下载须知》

试题-全国-2016_(全国版)2016中考化学 考点跟踪突破 第5讲 分子、原子和离子

文档大小:224KB

限时特价:扫码查看

• 请登录后再进行扫码购买
• 使用微信/支付宝扫码注册及付费下载,详阅 用户协议 隐私政策
• 如已在其他页面进行付款,请刷新当前页面重试
• 付费购买成功后,此文档可永久免费下载
全场最划算
12个月
199.0
¥360.0
限时特惠
3个月
69.9
¥90.0
新人专享
1个月
19.9
¥30.0
24个月
398.0
¥720.0
6个月会员
139.9
¥180.0

6亿VIP文档任选,共次下载特权。

已优惠

微信/支付宝扫码完成支付,可开具发票

VIP尽享专属权益

VIP文档免费下载

赠送VIP文档免费下载次数

阅读免打扰

去除文档详情页间广告

专属身份标识

尊贵的VIP专属身份标识

高级客服

一对一高级客服服务

多端互通

电脑端/手机端权益通用