试题-全国-2019_中考化学总复习优化设计 第一板块 基础知识过关 阶段检测一 走进化学世界 我们周围的空气.docx 立即下载
2023-03-05
约6.9千字
约12页
0
1.3MB
举报 版权申诉
预览加载中,请您耐心等待几秒...

试题-全国-2019_中考化学总复习优化设计 第一板块 基础知识过关 阶段检测一 走进化学世界 我们周围的空气.docx

试题-全国-2019_中考化学总复习优化设计 第一板块 基础知识过关 阶段检测一 走进化学世界 我们周围的空气.docx

预览

免费试读已结束,剩余 7 页请下载文档后查看

10 金币

下载文档

如果您无法下载资料,请参考说明:

1、部分资料下载需要金币,请确保您的账户上有足够的金币

2、已购买过的文档,再次下载不重复扣费

3、资料包下载后请先用软件解压,在使用对应软件打开

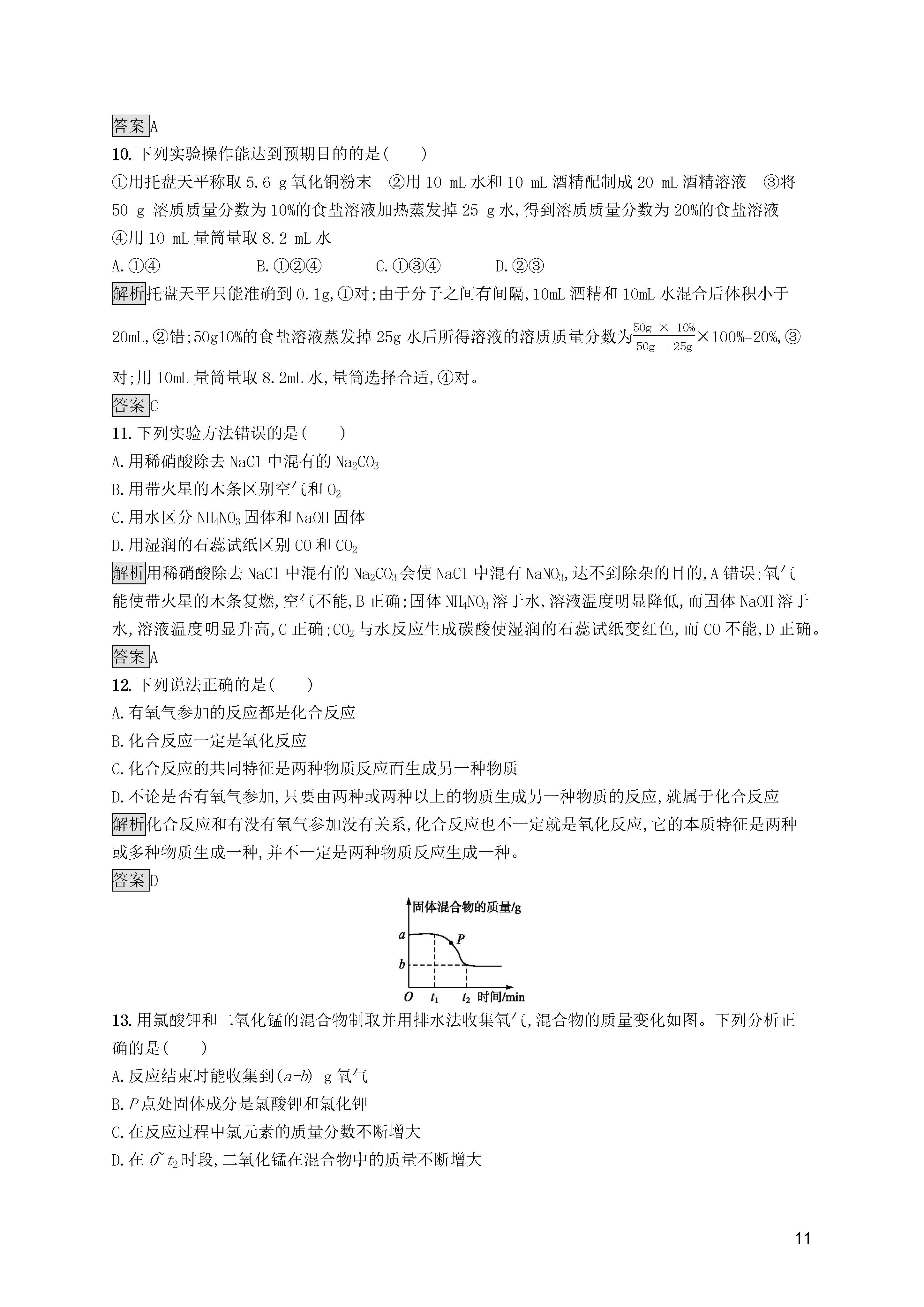
11阶段检测一走进化学世界我们周围的空气(时间:90分钟满分:100分)可能用到的相对原子质量:H1O16Cl35.5K39一、选择题(每小题只有一个选项符合题意,每小题3分,共45分)1.下列变化中,与其他三种有本质区别的一种是()A.食醋除水垢B.铁制品生锈C.蜡烛燃烧D.空气液化解析食醋除水垢、铁制品生锈、蜡烛燃烧都属于化学变化,空气液化属于物理变化。答案D2.下列取用试剂的操作图示错误的是()解析向试管中放入块状固体时,应先将试管横放,将固体放到试管口后,再慢慢将试管竖起,图中D操作可能会打破试管,故不正确。答案D3.某同学用如图所示的装置成功地探究了空气中氧气的含量(装置气密性良好,白磷足量,A、B中装有足量的水,且连接A、B的导管中事先也装满水)。对于该实验有以下说法:①白磷燃烧产生大量白烟;②A中水面先下降后上升最终约在4刻度处;③气球先变小后逐渐变大;④去掉B装置上的气球,对实验结果无影响;⑤若把白磷换成足量的硫粉,把A中的水换成等体积的浓NaOH溶液(足量),实验也能成功。其中正确的个数为()A.1B.2C.3D.4解析白磷在空气中燃烧生成固态的五氧化二磷,会看到大量的白烟,故①正确;白磷燃烧放出热量,导致A装置内压强变大,液体少量进入B中,冷却后由于氧气被消耗,导致A中压强减小,故B中液体进入A,A中水面先下降后上升最终约在1刻度处,故②错误;由于白磷燃烧放热,导致装置压强增大,会看到开始时气球变大,反应结束冷却后装置内的压强减小气球变小,故③错误;若去掉气球,由于装置A始终密闭,因此对实验结果没有影响,故④正确;硫与氧气反应生成二氧化硫,该气体能与氢氧化钠溶液反应,也可以得出实验结论,故⑤正确。答案C4.以下是空气污染指数与质量状况、质量级别的对应关系:空气污染指数0~5051~100101~200201~300>300空气质量状况优良轻度污染中度污染重度污染空气质量级别ⅠⅡⅢⅣⅤ2018年某日我国部分城市的空气污染指数如下:城市北京昆明上海杭州空气污染指数109889647根据以上信息,判断当天的空气质量达到优、Ⅰ级的城市是()A.北京B.上海C.昆明D.杭州解析所给信息以表格形式展示,由污染指数所处的范围,找到相应的空气质量状况和对应质量级别。答案D5.下列物质属于纯净物的是()A.食醋B.液氮C.空气D.石油解析食醋、空气、石油都是由不同物质组成的,都不属于纯净物;液氮只有氮气一种物质,因此属于纯净物。答案B6.下列有关空气的说法错误的是()A.按质量计算,空气中含有氮气约78%,氧气约21%B.空气中各种成分的含量是相对稳定的C.空气是一种十分重要的天然资源D.PM2.5是造成空气污染的主要污染物之一解析按体积计算,空气中含有氮气约78%,氧气约21%,故A错误。答案A7.生成新物质是化学变化的基本特征,但现象的变化也可以帮助我们判断化学反应的发生。对下面实验现象的描述中,正确的是()A.镁带在空气中燃烧,产生白色火焰,生成白色固体B.氢气在空气中燃烧,产生淡蓝色火焰,放出热量C.石蕊溶液滴入氢氧化钠溶液中,氢氧化钠溶液变为红色D.氢氧化钠溶液滴入浅绿色氯化铁溶液中,有红褐色沉淀生成解析镁带在空气中燃烧发出耀眼白光,放出热量,生成白色固体;氢氧化钠溶液显碱性,能使石蕊溶液变蓝;氯化铁溶液是黄色的。答案B8.下列各物质的自述中,属于物质的化学性质的是()解析A常作保护气,是利用了化学性质不活泼;B作导线是利用了物理性质中的延展性及导电性;C指的是物质的组成;D用作人工降雨说明是利用物质的三态变化,从固态或液态变为气态可以吸收周围的热量。故A正确。答案A9.下图表示的基本反应类型是()A.化合反应B.分解反应C.置换反应D.复分解反应解析分析图可知,反应物是两种,生成物是一种,属于化合反应。答案A10.下列实验操作能达到预期目的的是()①用托盘天平称取5.6g氧化铜粉末②用10mL水和10mL酒精配制成20mL酒精溶液③将50g溶质质量分数为10%的食盐溶液加热蒸发掉25g水,得到溶质质量分数为20%的食盐溶液④用10mL量筒量取8.2mL水A.①④B.①②④C.①③④D.②③解析托盘天平只能准确到0.1g,①对;由于分子之间有间隔,10mL酒精和10mL水混合后体积小于20mL,②错;50g10%的食盐溶液蒸发掉25g水后所得溶液的溶质质量分数为50g×10%50g-25g×100%=20%,③对;用10mL量筒量取8.2mL水,量筒选择合适,④对。答案C11.下列实验方法错误的是()A.用稀硝酸除去NaCl中混有的Na2CO3B.用带火星的木条
查看更多
宏硕****mo
实名认证
内容提供者
单篇购买
VIP会员(1亿+VIP文档免费下)

扫码即表示接受《下载须知》

试题-全国-2019_中考化学总复习优化设计 第一板块 基础知识过关 阶段检测一 走进化学世界 我们周围的空气

文档大小:1.3MB

限时特价:扫码查看

• 请登录后再进行扫码购买
• 使用微信/支付宝扫码注册及付费下载,详阅 用户协议 隐私政策
• 如已在其他页面进行付款,请刷新当前页面重试
• 付费购买成功后,此文档可永久免费下载
全场最划算
12个月
199.0
¥360.0
限时特惠
3个月
69.9
¥90.0
新人专享
1个月
19.9
¥30.0
24个月
398.0
¥720.0
6个月会员
139.9
¥180.0

6亿VIP文档任选,共次下载特权。

已优惠

微信/支付宝扫码完成支付,可开具发票

VIP尽享专属权益

VIP文档免费下载

赠送VIP文档免费下载次数

阅读免打扰

去除文档详情页间广告

专属身份标识

尊贵的VIP专属身份标识

高级客服

一对一高级客服服务

多端互通

电脑端/手机端权益通用