试题-全国-2007_初三化学氧气的制法、燃烧和缓慢氧化知识精讲.rar 立即下载
2023-03-05
约3千字
约6页
0
85KB
举报 版权申诉
预览加载中,请您耐心等待几秒...

试题-全国-2007_初三化学氧气的制法、燃烧和缓慢氧化知识精讲.rar

初三化学氧气的制法、燃烧和缓慢氧化知识精讲.doc

预览

免费试读已结束,剩余 1 页请下载文档后查看

10 金币

下载文档

如果您无法下载资料,请参考说明:

1、部分资料下载需要金币,请确保您的账户上有足够的金币

2、已购买过的文档,再次下载不重复扣费

3、资料包下载后请先用软件解压,在使用对应软件打开

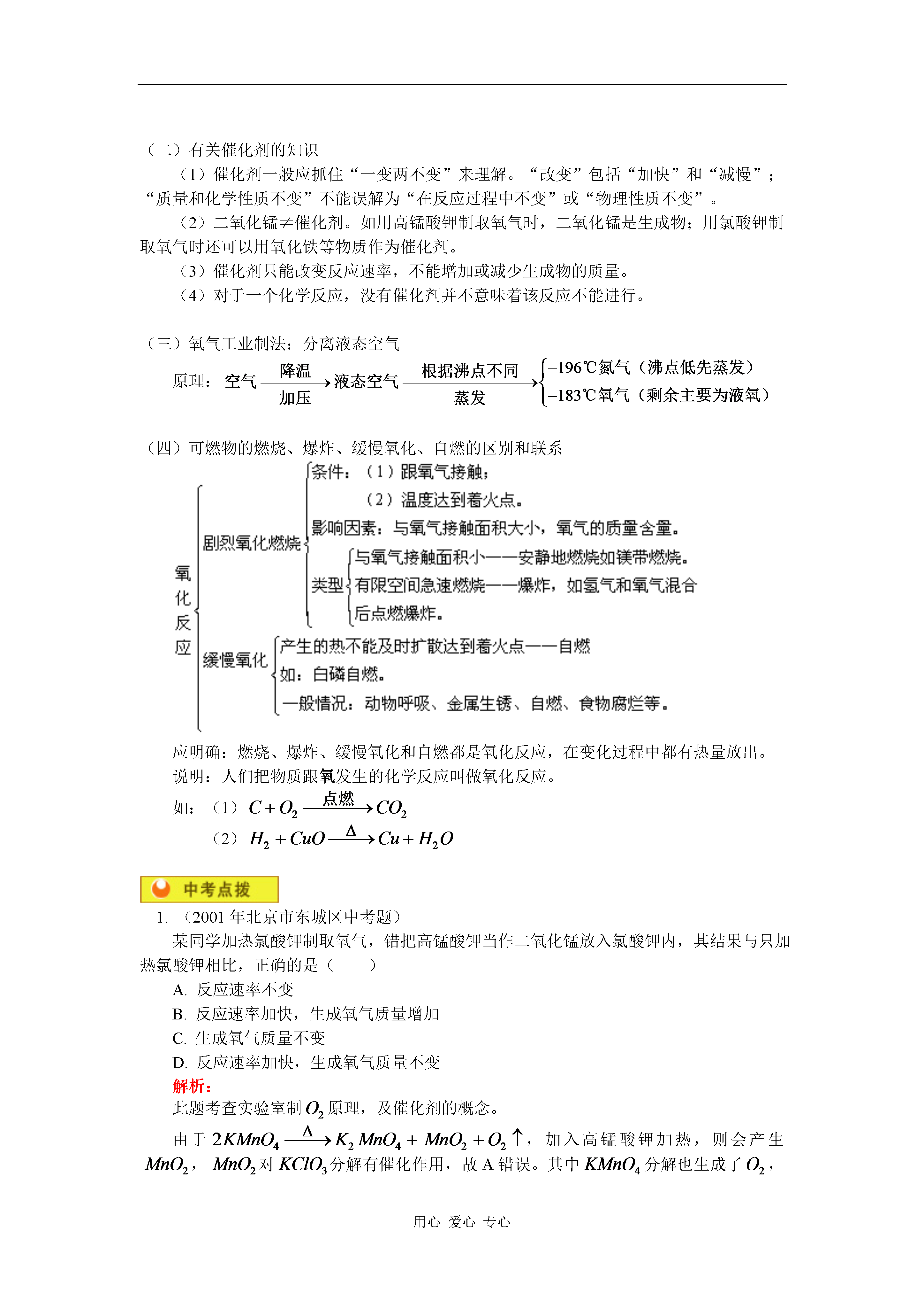
用心爱心专心初三化学氧气的制法、燃烧和缓慢氧化知识精讲氧气的制法、燃烧和缓慢氧化一.氧气的制法:(一)实验室制法1.药品:氯酸钾和二氧化锰,或高锰酸钾2.反应原理:(1)(2)3.发生装置:(根据反应物的状态及反应条件确定)此反应为加热固体制气体,故选用如下装置:4.收集方法:5.检验方法:说明:掌握制氧气操作步骤及注意事项:(1)检查装置气密性。(2)把药品装入试管。(3)把试管固定在铁架台上(4)点燃酒精灯加热(先均匀,后固定)(5)收集气体(6)把导气管移出水面。(7)熄灭酒精灯。(二)有关催化剂的知识(1)催化剂一般应抓住“一变两不变”来理解。“改变”包括“加快”和“减慢”;“质量和化学性质不变”不能误解为“在反应过程中不变”或“物理性质不变”。(2)二氧化锰≠催化剂。如用高锰酸钾制取氧气时,二氧化锰是生成物;用氯酸钾制取氧气时还可以用氧化铁等物质作为催化剂。(3)催化剂只能改变反应速率,不能增加或减少生成物的质量。(4)对于一个化学反应,没有催化剂并不意味着该反应不能进行。(三)氧气工业制法:分离液态空气原理:(四)可燃物的燃烧、爆炸、缓慢氧化、自燃的区别和联系应明确:燃烧、爆炸、缓慢氧化和自燃都是氧化反应,在变化过程中都有热量放出。说明:人们把物质跟氧发生的化学反应叫做氧化反应。如:(1)(2)1.(2001年北京市东城区中考题)某同学加热氯酸钾制取氧气,错把高锰酸钾当作二氧化锰放入氯酸钾内,其结果与只加热氯酸钾相比,正确的是()A.反应速率不变B.反应速率加快,生成氧气质量增加C.生成氧气质量不变D.反应速率加快,生成氧气质量不变解析:此题考查实验室制原理,及催化剂的概念。由于,加入高锰酸钾加热,则会产生,对分解有催化作用,故A错误。其中分解也生成了,故C错,即B正确,反应速率加快,量增加,D错误。答案:B2.(镇江市)被称为“绿色氧化剂”的过氧化氢()俗称双氧水,是一种无色液体,常用作无公害的消毒杀菌剂和漂白剂等。在有少量催化剂(如)的条件下,它能迅速分解,生成氧气和水。请回答下列问题:(1)过氧化氢发生分解反应的化学方程式是_____________________。(2)若在实验室用过氧化氢制取氧气,可采用实验室制取___________(选填或)的反应装置。(3)怎样鉴别水和双氧水两瓶无色液体(简述实验操作步骤、现象、结论):_______________________________________答案与解析:(1)解析:其中为催化剂。(2)解析:根据反应物的状态和反应条件决定反应装置,此反应属于固、液反应,且不需加热,与实验室制一致,因此答案为。(3)用试管各取少量两种无色液体,分别加入少量,有气泡产生的是双氧水,无气泡产生的是水。(或分别加入有色布条或滴入红墨水,能褪色的是双氧水,不能褪色的是水。)例1.某同学欲寻找氯酸钾分解反应的催化剂,做如下实验:(1)取少量氯酸钾放在试管里加热,直到熔化后才开始有气泡放出,用带火星的木条插入管口,木条能复燃。(2)用氯酸钾晶体与高锰酸钾晶体混合后,装入试管中稍稍加热片刻,用带火星的木条插入管口,木条立即复燃。该同学因此得出结论:高锰酸钾是氯酸钾分解反应的催化剂。试回答:(1)他的结论是否正确,为什么?如何证明其结论正确与否?(2)高锰酸钾为什么能加快氯酸钾分解的速率?解析:根据已学知识,我们知道:中加入受热时发生两个反应:稍稍加热,就能分解放出,同时有生成,生成的又作为分解的催化剂。由于充分反应后已反应完全,生成了,与,因此,在化学反应前后其质量和化学性质都已改变,不是催化剂。答案:(1)不正确,因为他未证明在加热前后,化学性质与质量是否改变。单独加热能放出O2,说明不是催化剂。(2)因为。加入中分解速率加快的原因是分解的产物之一——对分解反应有催化作用。例2.将高锰酸钾与氯酸钾混合加热一会,得到一种气体后,立即停止加热,此时混合物中的物质有()A.2种B.3种C.4种D.5种解析:由于控制反应条件,当得到氧气时即停止加热,说明高锰酸钾和氯酸钾已经发生分解反应,但并没有完全分解。因此,此时混合物中会有5种物质,即高锰酸钾、氯酸钾、氯化钾、锰酸钾和二氧化锰。答案:D1.下列变化中不属于化学变化的是()A.加热氯酸钾制氧气B.加热高锰酸钾制氧气C.工业上用分离空气法制氧气D.氧气使带火星木条复燃2.在“”反应中,二氧化锰是()A.氧化剂B.催化剂C.反应物D.生成物3.下列有关催化剂的叙述中,正确的是()A.催化剂能改变其他物质的反应速率B.催化剂在反应前后
查看更多
Ch****91
实名认证
内容提供者
单篇购买
VIP会员(1亿+VIP文档免费下)

扫码即表示接受《下载须知》

试题-全国-2007_初三化学氧气的制法、燃烧和缓慢氧化知识精讲

文档大小:85KB

限时特价:扫码查看

• 请登录后再进行扫码购买
• 使用微信/支付宝扫码注册及付费下载,详阅 用户协议 隐私政策
• 如已在其他页面进行付款,请刷新当前页面重试
• 付费购买成功后,此文档可永久免费下载
全场最划算
12个月
199.0
¥360.0
限时特惠
3个月
69.9
¥90.0
新人专享
1个月
19.9
¥30.0
24个月
398.0
¥720.0
6个月会员
139.9
¥180.0

6亿VIP文档任选,共次下载特权。

已优惠

微信/支付宝扫码完成支付,可开具发票

VIP尽享专属权益

VIP文档免费下载

赠送VIP文档免费下载次数

阅读免打扰

去除文档详情页间广告

专属身份标识

尊贵的VIP专属身份标识

高级客服

一对一高级客服服务

多端互通

电脑端/手机端权益通用