试题-云南-2016_云南省昆明市官渡区2016年九年级化学学业水平考试第一次模拟试题(扫描版).doc 立即下载
2023-03-05
约1.1千字
约10页
0
474KB
举报 版权申诉
预览加载中,请您耐心等待几秒...

试题-云南-2016_云南省昆明市官渡区2016年九年级化学学业水平考试第一次模拟试题(扫描版).doc

试题-云南-2016_云南省昆明市官渡区2016年九年级化学学业水平考试第一次模拟试题(扫描版).doc

预览

免费试读已结束,剩余 5 页请下载文档后查看

10 金币

下载文档

如果您无法下载资料,请参考说明:

1、部分资料下载需要金币,请确保您的账户上有足够的金币

2、已购买过的文档,再次下载不重复扣费

3、资料包下载后请先用软件解压,在使用对应软件打开

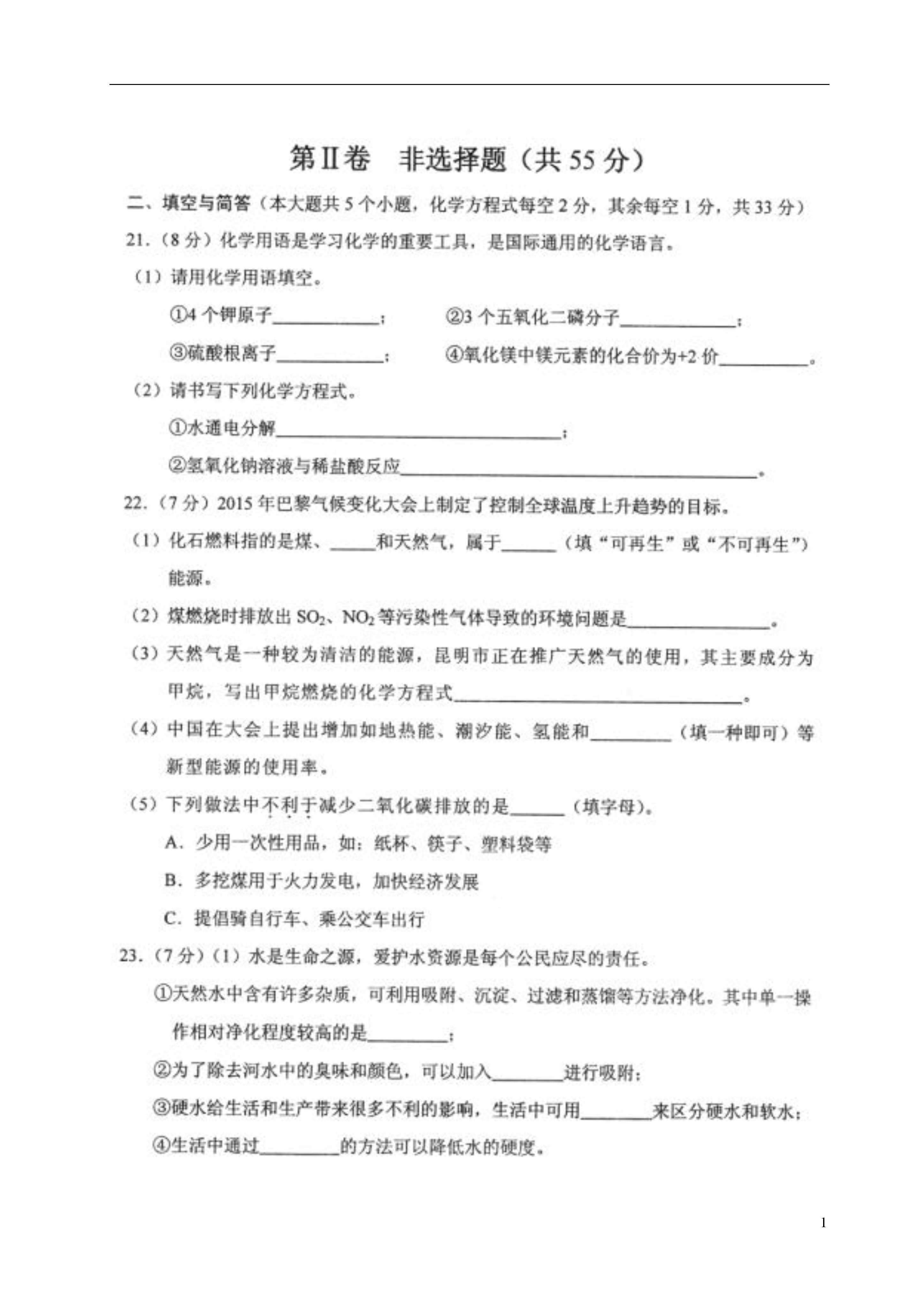
1云南省昆明市官渡区2016年九年级化学学业水平考试第一次模拟试题昆明市官渡区2016年初中学业水平考试第一次模拟化学参考答案第Ⅰ卷选择题(共45分)一、选择题(请考生使用2B铅笔,把答题卡上对应题目的答案标号涂黑。本题共20小题,其中第1~15小题每小题2分,第16~20小题每小题3分,满分45分。每小题只有一个选项符合题意)题号12345678910答案CABDADACDC题号11121314151617181920答案DDDACBBABA第Ⅱ卷非选择题(共55分)二、填空与简答(本大题共5个小题,化学方程式每空2分,其余每空1分,共33分)21.(8分)(1)①4K②3P2O5③SO42-④O(2)①2H2O通电2H2↑+O2↑②NaOH+HClNaCl+H2O22.(7分)(1)石油不可再生(2)酸雨(合理答案均可)(3)CH4+2O2CO2+2H2O(4)太阳能(合理答案均可)(5)B23.(7分)(1)①蒸馏②活性炭③肥皂水④煮沸(2)①BEADC②搅拌,加速溶解③+1228<24.(7分)(1)氧气水或水蒸气(填化学式也可)涂油漆(合理答案均可)(2)①是否产生气泡(合理答案均可)②银(填化学式也可)Cu+2AgNO3===2Ag+Cu(NO3)225.(4分)(1)CCO(2)3Fe+2O2Fe3O4三、实验与探究(本大题共2个小题,化学方程式每空2分,其余每空1分,共16分)26.(10分)(1)集气瓶(2)2KMnO4K2MnO4+MnO2+O2↑吸收SO2气体,防止污染空气(3)BCaCO3+2HCl==CaCl2+H2O+CO2↑a(4)红碳酸不稳定易分解27.(6分)NaOH、Na2CO3Ca(OH)2+Na2CO3==2NaOH+CaCO3↓有白色沉淀产生否产生气泡四、分析与计算(本大题共1个小题,共6分)28.解:125t石灰石中碳酸钙的质量为:125t×80%=100t……………………………………………(1分)设可得到生石灰的质量为x………………………………(1分)CaCO3CaO+CO2↑10056100tx……………………………………………(1分)100:56=100t:x………………………………………………(1分)解得x=56t…………………………………………………(1分)答:可得到生石灰的质量为56t。………………………(1分)
查看更多
Ch****91
实名认证
内容提供者
单篇购买
VIP会员(1亿+VIP文档免费下)

扫码即表示接受《下载须知》

试题-云南-2016_云南省昆明市官渡区2016年九年级化学学业水平考试第一次模拟试题(扫描版)

文档大小:474KB

限时特价:扫码查看

• 请登录后再进行扫码购买
• 使用微信/支付宝扫码注册及付费下载,详阅 用户协议 隐私政策
• 如已在其他页面进行付款,请刷新当前页面重试
• 付费购买成功后,此文档可永久免费下载
全场最划算
12个月
199.0
¥360.0
限时特惠
3个月
69.9
¥90.0
新人专享
1个月
19.9
¥30.0
24个月
398.0
¥720.0
6个月会员
139.9
¥180.0

6亿VIP文档任选,共次下载特权。

已优惠

微信/支付宝扫码完成支付,可开具发票

VIP尽享专属权益

VIP文档免费下载

赠送VIP文档免费下载次数

阅读免打扰

去除文档详情页间广告

专属身份标识

尊贵的VIP专属身份标识

高级客服

一对一高级客服服务

多端互通

电脑端/手机端权益通用