




如果您无法下载资料,请参考说明:
1、部分资料下载需要金币,请确保您的账户上有足够的金币
2、已购买过的文档,再次下载不重复扣费
3、资料包下载后请先用软件解压,在使用对应软件打开
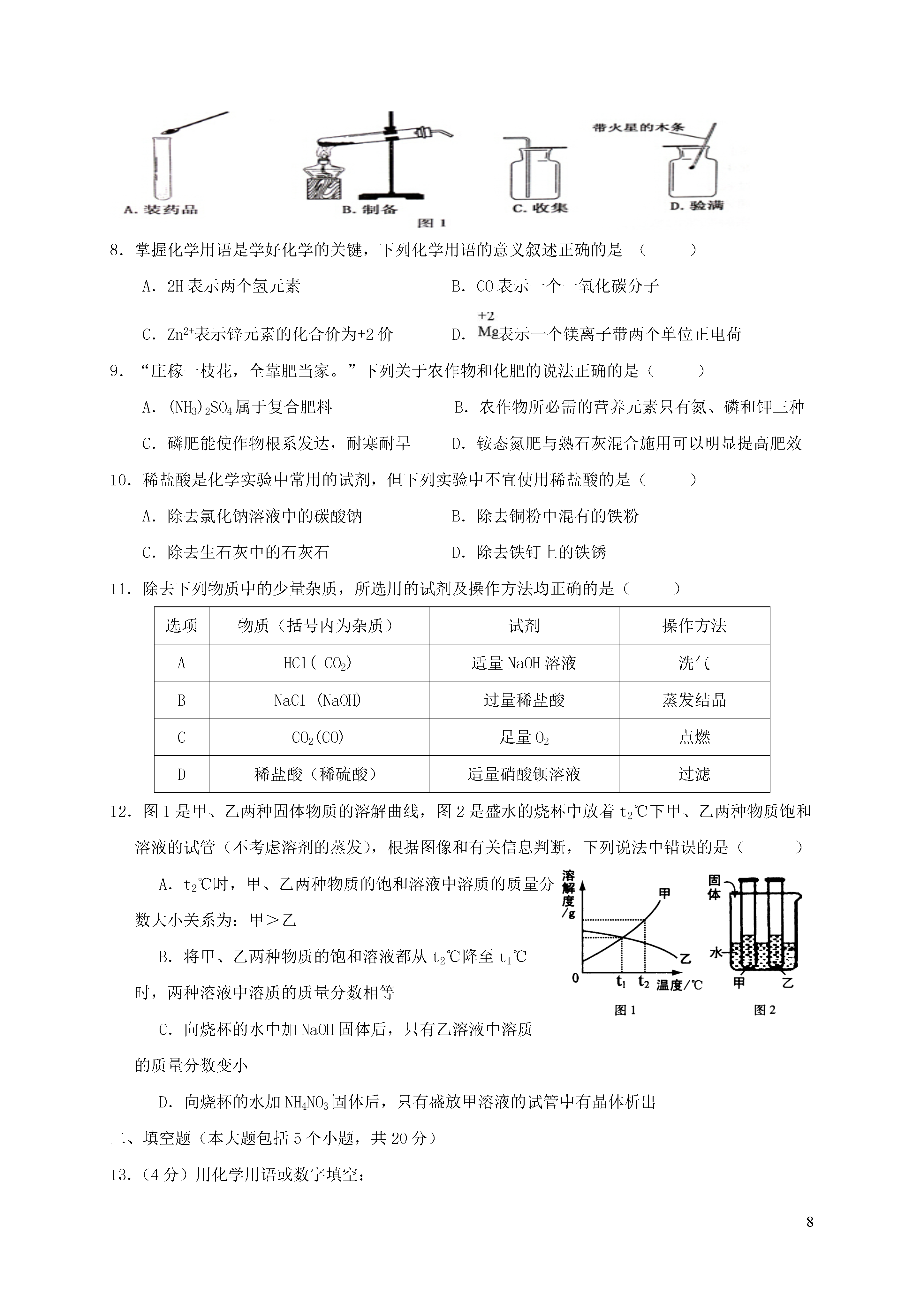
8四川省广安市邻水县2018届九年级化学下学期模拟考试试题二可能用到的相对原子质量:H1C12O16Ba137Cl35.5S32一、选择题(本大题包括12个小题,每小题1.5分,共18分)每小题只有一个选项符合题意。1.我们生活在五彩缤纷的世界里,以下色彩是由化学变化呈现出来的是()A.雨后彩虹B.彩色图画C.节日焰火D.夜晚霓虹灯2.以人为本、关注健康是人类永恒的主题。下列叙述中不正确的是()A.食用蔬菜可补充维生素B.用聚乙烯薄膜包装食品C.用霉变的饲料喂养家畜D.禁用化工原料给馒头染色3.2011年,长江中下游发生严重干旱,洞庭湖、鄱阳湖的水域面积大大缩减,蓄水量大幅降低,并出现水体富营养化的倾向,这不仅威胁当地的农业、渔业生产,而且严重影响南水北调工程。下列关于淡水资源的认识错误的是()A.我国淡水资源非常丰富,干旱对我国无影响B.地球上的水资源丰富,但可供利用的淡水资源有限C.为了人类的生存和发展,人人都应爱惜淡水资源D.爱护水资源,从我做起4.用“分子的观点”解释下列现象,不正确的是()A.湿衣晾干——分子不停地运动B.水结成冰——分子发生变化C.干冰升华——分子间间隔变大D.轮胎充气——分子间有间隔5.今年5月上旬,一枚用于探伤的放射源铱192(其原子中含有77个质子和115个中子)在南京丢失,引起了社会的广泛关注.下列有关说法正确的是()A.该元素属于金属元素B.该元素的原子序数是192C.该原子的核外有115个电子D.该原子的相对原子质量为192g点燃6.物质X是一种可再生绿色能源,其燃烧的化学方程式为X+3O2==2CO2+3H2O,则X的化学式为()A.C2H4B.CH3OHC.C2H5OHD.C2H7.实验室用高锰酸钾制取氧气的部分操作如图1所示,其中正确的是()8.掌握化学用语是学好化学的关键,下列化学用语的意义叙述正确的是()A.2H表示两个氢元素B.CO表示一个一氧化碳分子C.Zn2+表示锌元素的化合价为+2价D.表示一个镁离子带两个单位正电荷9.“庄稼一枝花,全靠肥当家。”下列关于农作物和化肥的说法正确的是()A.(NH3)2SO4属于复合肥料B.农作物所必需的营养元素只有氮、磷和钾三种C.磷肥能使作物根系发达,耐寒耐旱D.铵态氮肥与熟石灰混合施用可以明显提高肥效10.稀盐酸是化学实验中常用的试剂,但下列实验中不宜使用稀盐酸的是()A.除去氯化钠溶液中的碳酸钠B.除去铜粉中混有的铁粉C.除去生石灰中的石灰石D.除去铁钉上的铁锈11.除去下列物质中的少量杂质,所选用的试剂及操作方法均正确的是()选项物质(括号内为杂质)试剂操作方法AHCl(CO2)适量NaOH溶液洗气BNaCl(NaOH)过量稀盐酸蒸发结晶CCO2(CO)足量O2点燃D稀盐酸(稀硫酸)适量硝酸钡溶液过滤12.图1是甲、乙两种固体物质的溶解曲线,图2是盛水的烧杯中放着t2℃下甲、乙两种物质饱和溶液的试管(不考虑溶剂的蒸发),根据图像和有关信息判断,下列说法中错误的是()A.t2℃时,甲、乙两种物质的饱和溶液中溶质的质量分数大小关系为:甲>乙B.将甲、乙两种物质的饱和溶液都从t2℃降至t1℃时,两种溶液中溶质的质量分数相等C.向烧杯的水中加NaOH固体后,只有乙溶液中溶质的质量分数变小D.向烧杯的水加NH4NO3固体后,只有盛放甲溶液的试管中有晶体析出二、填空题(本大题包括5个小题,共20分)13.(4分)用化学用语或数字填空:(1)保持二氧化碳化学性质的微粒是;(2)两个硝酸根离子;(3)用于配制生理盐水的盐是;(4)三氧化二铁中铁元素的化合价。14.(4分)下化学新材料的应用,使人们的生活质量不断提高。下图是不同年代常用的水管。(1)图示水管中,含有的金属元素是,含有的有机合成材料是。(2)铸铁管容易生锈。工业上常用稀盐酸来除铁锈(Fe2O3),该反应的化学方程式。请你提出一种防止铁制品锈蚀的方法:。15.(4分)某化学实验小组在实验室中对一杯浑浊的河水进行了简单净化。(1)先向烧杯加入适量明矾粉末,这是利用明矾溶于水后生成胶状物对杂质的作用,使悬浮于中水中杂质沉降来达到净水目的。(2)进行过滤时,所必需的玻璃仪器:(填序号)A、烧杯B、酒精灯C铁架台(带铁圈)D、试管E、玻璃棒F、漏斗(3)用木炭除去水中的异味;这是利用了木炭具有的结构。(4)蒸馏:所得蒸馏水是(填“硬水”或“软水”)16.(4分)硫酸和盐酸既是实验室常用的试剂,也是重要的化工原料。(1)它们的水溶液的pH都7(填“大于”、“小于”或“等于”)。分别将盛有浓盐酸、浓硫酸的试剂瓶敞口放置一段时间后,试剂质量增加的是(填化学式)。(2)打开两

努力****甲寅
实名认证
内容提供者


最近下载
一种胃肠道超声检查助显剂及其制备方法.pdf
201651206021+莫武林+浅析在互联网时代下酒店的营销策略——以湛江民大喜来登酒店为例.doc
201651206021+莫武林+浅析在互联网时代下酒店的营销策略——以湛江民大喜来登酒店为例.doc
用于空间热电转换的耐高温涡轮发电机转子及其装配方法.pdf
用于空间热电转换的耐高温涡轮发电机转子及其装配方法.pdf
用于空间热电转换的耐高温涡轮发电机转子及其装配方法.pdf
用于空间热电转换的耐高温涡轮发电机转子及其装配方法.pdf
用于空间热电转换的耐高温涡轮发电机转子及其装配方法.pdf
用于空间热电转换的耐高温涡轮发电机转子及其装配方法.pdf
论《离骚》诠释史中的“香草”意蕴.docx