试题-湖南-2016_湖南省娄底市冷水江七中2015届中考化学模拟试题(含解析).doc 立即下载
2023-03-05
约1.4万字
约23页
0
248KB
举报 版权申诉
预览加载中,请您耐心等待几秒...

试题-湖南-2016_湖南省娄底市冷水江七中2015届中考化学模拟试题(含解析).doc

试题-湖南-2016_湖南省娄底市冷水江七中2015届中考化学模拟试题(含解析).doc

预览

免费试读已结束,剩余 18 页请下载文档后查看

10 金币

下载文档

如果您无法下载资料,请参考说明:

1、部分资料下载需要金币,请确保您的账户上有足够的金币

2、已购买过的文档,再次下载不重复扣费

3、资料包下载后请先用软件解压,在使用对应软件打开

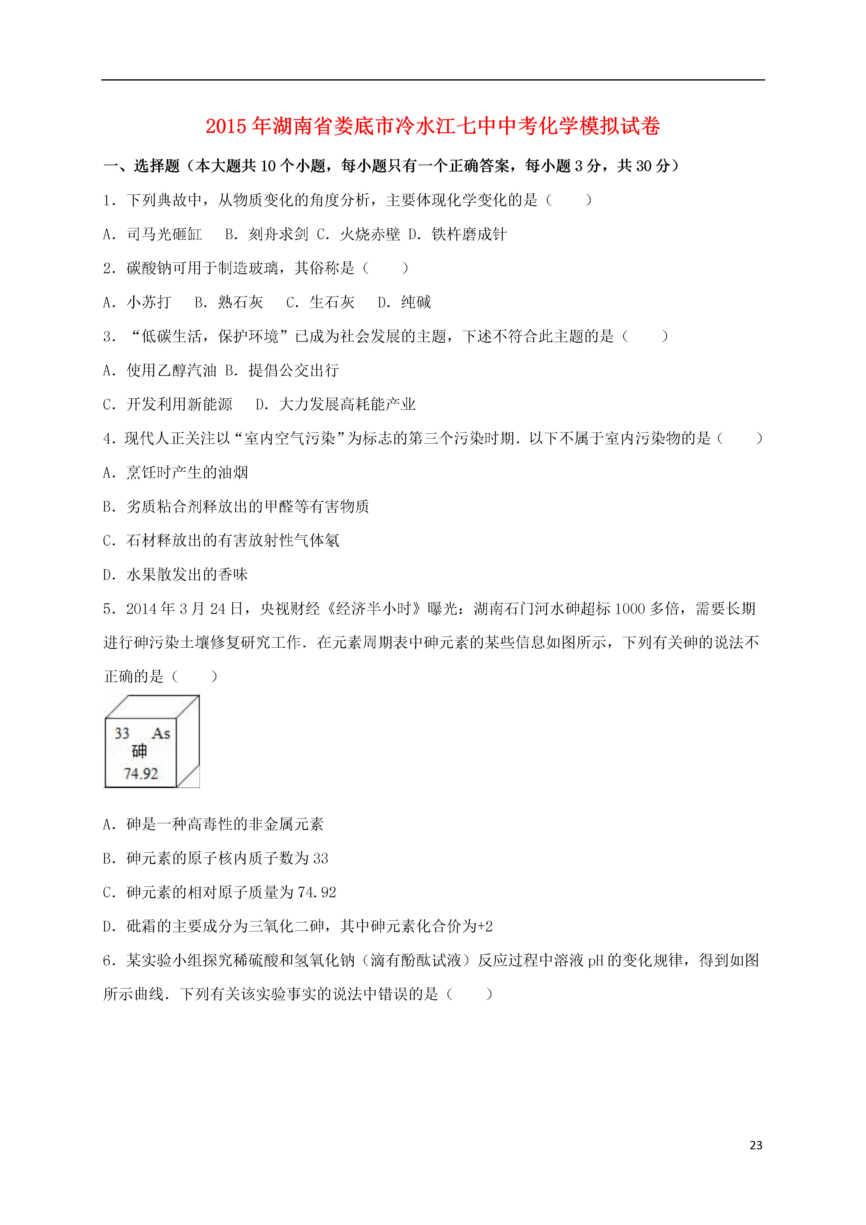
232015年湖南省娄底市冷水江七中中考化学模拟试卷一、选择题(本大题共10个小题,每小题只有一个正确答案,每小题3分,共30分)1.下列典故中,从物质变化的角度分析,主要体现化学变化的是()A.司马光砸缸B.刻舟求剑C.火烧赤壁D.铁杵磨成针2.碳酸钠可用于制造玻璃,其俗称是()A.小苏打B.熟石灰C.生石灰D.纯碱3.“低碳生活,保护环境”已成为社会发展的主题,下述不符合此主题的是()A.使用乙醇汽油B.提倡公交出行C.开发利用新能源D.大力发展高耗能产业4.现代人正关注以“室内空气污染”为标志的第三个污染时期.以下不属于室内污染物的是()A.烹饪时产生的油烟B.劣质粘合剂释放出的甲醛等有害物质C.石材释放出的有害放射性气体氡D.水果散发出的香味5.2014年3月24日,央视财经《经济半小时》曝光:湖南石门河水砷超标1000多倍,需要长期进行砷污染土壤修复研究工作.在元素周期表中砷元素的某些信息如图所示,下列有关砷的说法不正确的是()A.砷是一种高毒性的非金属元素B.砷元素的原子核内质子数为33C.砷元素的相对原子质量为74.92D.砒霜的主要成分为三氧化二砷,其中砷元素化合价为+26.某实验小组探究稀硫酸和氢氧化钠(滴有酚酞试液)反应过程中溶液pH的变化规律,得到如图所示曲线.下列有关该实验事实的说法中错误的是()A.该实验是将稀硫酸滴入氢氧化钠溶液中B.B点时表示硫酸和氢氧化钠恰好完全反应,溶液呈无色C.C点时,溶液中的溶质只有硫酸钠D.实验通过证明碱溶液的消失来证明发生了中和反应7.维生素是人体重要的营养素之一,可起到调节新陈代谢、预防疾病和维持身体健康的作用.下列食物中富含维生素的是()A.草莓B.鱼C.米饭和馒头D.大豆油8.某药品说明书中标明:本品每克含碘150mg,镁65mg,铜2mg,锌1.5mg,锰1mg.这里所标的各成分是指()A.分子B.原子C.元素D.离子9.向H2SO4和CuSO4的混合溶液中逐滴滴入Ba(OH)2溶液至过量,以下图象中正确的是(图象中m表示质量,ω表示质量分数)()A.B.C.D.10.除去物质中混有少量杂质,下列各项所选试剂及操作方法不正确的是()序号物质杂质(少量)试剂和操作方法AFeSO4溶液CuSO4溶液加入足量铁粉,过滤BNaCl溶液Na2CO3溶液加入适量氯化钡溶液,过滤CFe粉Cu粉加入足量稀硫酸,过滤DCaCl2溶液盐酸加入足量石灰水,过滤A.AB.BC.CD.D二、填空题11.用化学用语填空:(1)2个铝离子;(2)3个甲烷分子;(3)最常用的溶剂;(4)人体缺少元素,易患骨质疏松症.12.如图是浙江大学实验室制备出的世界最轻材料“全碳气凝胶”即“碳海绵”.“碳海绵”具备高弹性和强吸附性,主要成分是石墨烯和碳纳米管.(1)石墨烯和碳纳米管都属(填“单质”或“化合物”).(2)碳海绵由碳原子构成,碳原子的结构示意图为,则碳原子的核电荷数为,则碳海绵的核电荷数为.(3)请推测石墨烯可能具有的一条化学性质:.13.我们的家也是一个小小化学实验室呢,细心观察也能学到很多知识.(1)妈妈给家里的花施加了一些碳酸氢铵(NH4HCO3),过几天我惊喜地发现花的叶子变得浓绿了.我知道碳酸氢铵是一种(填“磷肥”、“氮肥”或“复合肥”).(2)爸爸给家里换了一台节能天然气热水器,天然气的主要成分甲烷燃烧的化学方程式为.(3)饭后洗碗盘时,我滴了几滴洗涤剂以除去油渍,这是利用了洗涤剂的功能.14.如图为硝酸钾和氯化钠的溶解度曲线.回答下列问题:(1)当温度为30℃时,硝酸钾的溶解度(填“>”、“<”或“=”)氯化钠的溶解度.(2)将A点对应KNO3溶液从20℃升温到30℃(忽略水的蒸发),在此过程中,硝酸钾的溶质质量分数(选填“增大”、“减小”或“不变”).(3)将A点对应的100gKNO3溶液恒温蒸发10g水,可析出KNO3的质量为g.15.A为黑色固体,A、C、D、Y都是氧化物,E是单质,F、G为常见的物质,其中B、E、G属于单质,如图是它们之间的相互转化关系.请回答:(1)写出下列物质的化学式:A:D:Y:(2)X溶液中所含有的溶质为;F溶液所含有的溶质是.(3)写出下列反应的化学方程式:反应③中生成无色气体的化学方程式.G和A在加热条件下发生的化学反应的化学方程式.三、实验与探究题16.化学实验是学习化学的基础,请根据下列装置图回答问题.(1)实验室用过氧化氢和二氧化锰制取氧气的化学方程式为;二氧化锰起作用.(2)实验室用装置B制取二氧化碳,发生的化学反应方程式为;若用装置F收集CO2,则接口②应与(填接口序号)相连.
查看更多
是雁****找我
实名认证
内容提供者
单篇购买
VIP会员(1亿+VIP文档免费下)

扫码即表示接受《下载须知》

试题-湖南-2016_湖南省娄底市冷水江七中2015届中考化学模拟试题(含解析)

文档大小:248KB

限时特价:扫码查看

• 请登录后再进行扫码购买
• 使用微信/支付宝扫码注册及付费下载,详阅 用户协议 隐私政策
• 如已在其他页面进行付款,请刷新当前页面重试
• 付费购买成功后,此文档可永久免费下载
全场最划算
12个月
199.0
¥360.0
限时特惠
3个月
69.9
¥90.0
新人专享
1个月
19.9
¥30.0
24个月
398.0
¥720.0
6个月会员
139.9
¥180.0

6亿VIP文档任选,共次下载特权。

已优惠

微信/支付宝扫码完成支付,可开具发票

VIP尽享专属权益

VIP文档免费下载

赠送VIP文档免费下载次数

阅读免打扰

去除文档详情页间广告

专属身份标识

尊贵的VIP专属身份标识

高级客服

一对一高级客服服务

多端互通

电脑端/手机端权益通用