



如果您无法下载资料,请参考说明:
1、部分资料下载需要金币,请确保您的账户上有足够的金币
2、已购买过的文档,再次下载不重复扣费
3、资料包下载后请先用软件解压,在使用对应软件打开
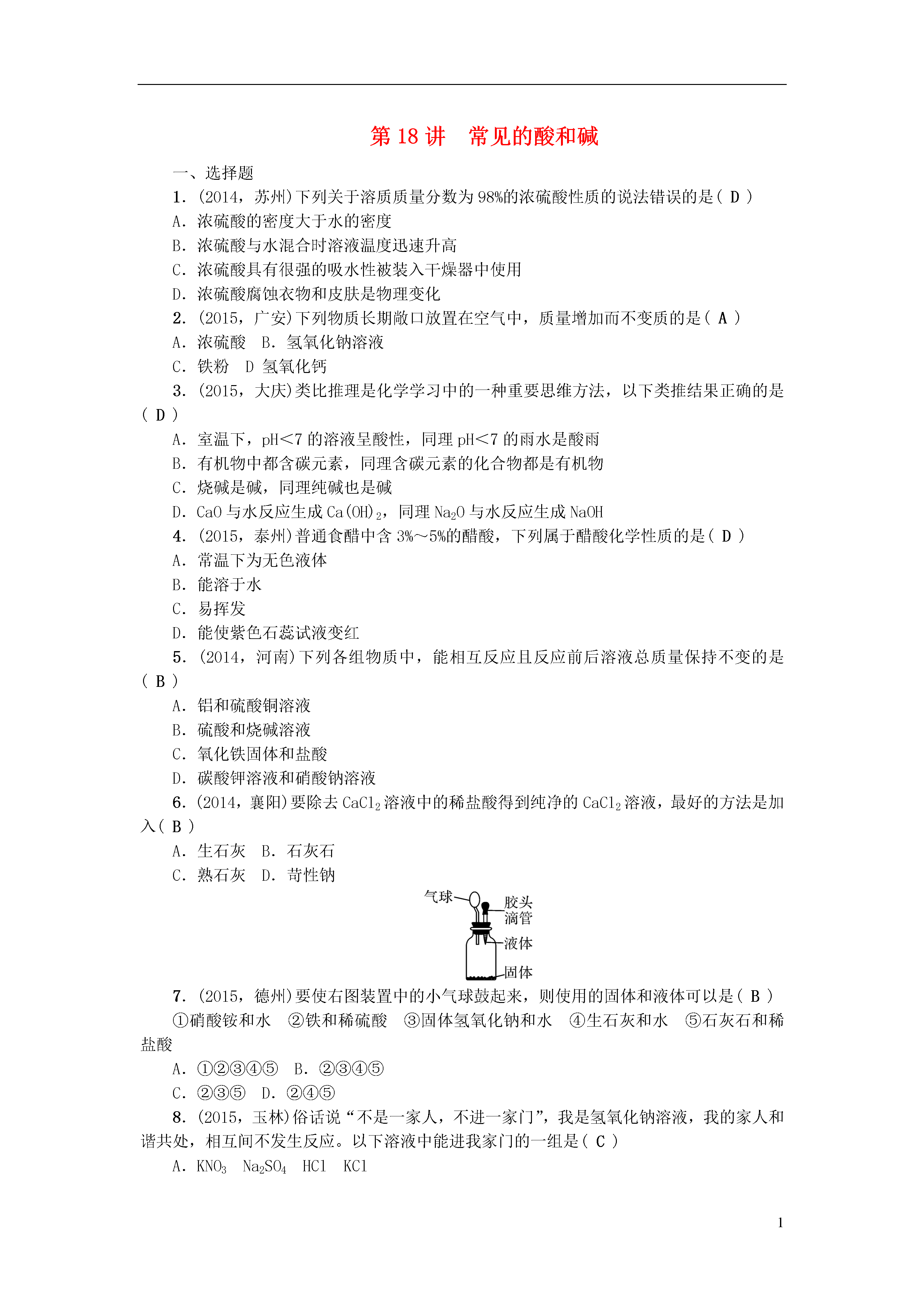
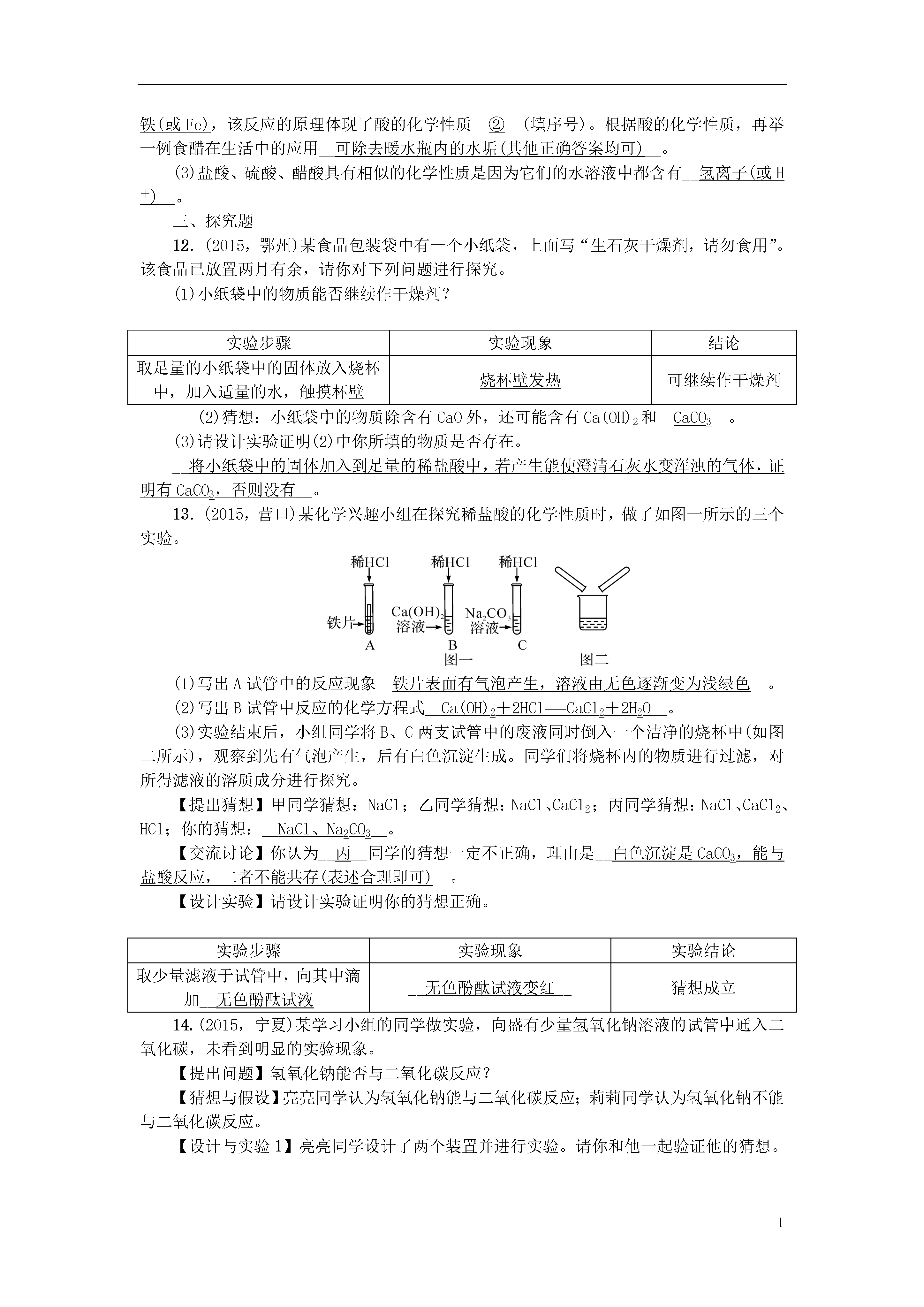
1第18讲常见的酸和碱一、选择题1.(2014,苏州)下列关于溶质质量分数为98%的浓硫酸性质的说法错误的是(D)A.浓硫酸的密度大于水的密度B.浓硫酸与水混合时溶液温度迅速升高C.浓硫酸具有很强的吸水性被装入干燥器中使用D.浓硫酸腐蚀衣物和皮肤是物理变化2.(2015,广安)下列物质长期敞口放置在空气中,质量增加而不变质的是(A)A.浓硫酸B.氢氧化钠溶液C.铁粉D氢氧化钙3.(2015,大庆)类比推理是化学学习中的一种重要思维方法,以下类推结果正确的是(D)A.室温下,pH<7的溶液呈酸性,同理pH<7的雨水是酸雨B.有机物中都含碳元素,同理含碳元素的化合物都是有机物C.烧碱是碱,同理纯碱也是碱D.CaO与水反应生成Ca(OH)2,同理Na2O与水反应生成NaOH4.(2015,泰州)普通食醋中含3%~5%的醋酸,下列属于醋酸化学性质的是(D)A.常温下为无色液体B.能溶于水C.易挥发D.能使紫色石蕊试液变红5.(2014,河南)下列各组物质中,能相互反应且反应前后溶液总质量保持不变的是(B)A.铝和硫酸铜溶液B.硫酸和烧碱溶液C.氧化铁固体和盐酸D.碳酸钾溶液和硝酸钠溶液6.(2014,襄阳)要除去CaCl2溶液中的稀盐酸得到纯净的CaCl2溶液,最好的方法是加入(B)A.生石灰B.石灰石C.熟石灰D.苛性钠7.(2015,德州)要使右图装置中的小气球鼓起来,则使用的固体和液体可以是(B)①硝酸铵和水②铁和稀硫酸③固体氢氧化钠和水④生石灰和水⑤石灰石和稀盐酸A.①②③④⑤B.②③④⑤C.②③⑤D.②④⑤8.(2015,玉林)俗话说“不是一家人,不进一家门”,我是氢氧化钠溶液,我的家人和谐共处,相互间不发生反应。以下溶液中能进我家门的一组是(C)A.KNO3Na2SO4HClKClB.KNO3NaClNH4ClNa2SO4C.KOHBaCl2KClNaNO3D.K2CO3K2SO4CaCl2NaNO39.(2015,衡阳)下列图象与对应选项关系合理的是(C)A.稀释一定溶质质量分数的氢氧化钠溶液B.向一定溶质质量分数的盐酸中滴加氢氧化钠溶液至过量C.等质量的锌、铁与足量的稀硫酸反应D.熟石灰的溶解度与温度的关系二、填空题10.(2015,广州)盐酸是一种重要的化工产品,也是实验室中重要的化学试剂。(1)增大压强,HCl由气态变为液态,从微观的角度分析该变化过程中改变的是__分子间的间隔。(2)在盐酸中加入过量的铁粉充分反应。①可以看到的现象是__固体溶解,溶液由无色变为浅绿色,有气泡产生__。②下图表示该反应前后溶液中存在的主要离子,请写出每种图形代表的离子(填离子符号)。eq\a\vs4\al()__H+__、__Cl-__、__Fe2+__。③下列金属中能与盐酸发生类似反应的是__BC(填字母)。A.CuB.MgC.AlD.Ag11.(2015,宁夏)硫酸和盐酸是实验室常用的试剂,它们具有相似的化学性质。小华同学在复习有关酸的化学性质时,归纳出以下几点,但并不完整,请你和他一起完成。(1)酸的化学性质化学方程式举例①与酸碱指示剂反应②与多种活泼金属反应Mg+H2SO4===MgSO4+H2↑③与某些金属氧化物反应__Fe2O3+6HCl===2FeCl3+3H2O(其他正确答案均可)__④与碱反应__2NaOH+H2SO4===Na2SO4+2H2O(其他正确答案均可)__⑤__与某些盐反应__CaCO3+2HCl===CaCl2+CO2↑+H2O(2)生活中的食醋含有醋酸,用铁锅炒菜时放点食醋,可补充人体需要的微量元素__铁(或Fe),该反应的原理体现了酸的化学性质__②__(填序号)。根据酸的化学性质,再举一例食醋在生活中的应用__可除去暖水瓶内的水垢(其他正确答案均可)__。(3)盐酸、硫酸、醋酸具有相似的化学性质是因为它们的水溶液中都含有__氢离子(或H+)__。三、探究题12.(2015,鄂州)某食品包装袋中有一个小纸袋,上面写“生石灰干燥剂,请勿食用”。该食品已放置两月有余,请你对下列问题进行探究。(1)小纸袋中的物质能否继续作干燥剂?实验步骤实验现象结论取足量的小纸袋中的固体放入烧杯中,加入适量的水,触摸杯壁烧杯壁发热可继续作干燥剂(2)猜想:小纸袋中的物质除含有CaO外,还可能含有Ca(OH)2和__CaCO3__。(3)请设计实验证明(2)中你所填的物质是否存在。__将小纸袋中的固体加入到足量的稀盐酸中,若产生能使澄清石灰水变浑浊的气体,证明有CaCO3,否则没有__。13.(2015,营口)某化学兴趣小组在探究稀盐酸的化学性质时,做了如图一所示的三

新月****姐a
实名认证
内容提供者


最近下载
一种胃肠道超声检查助显剂及其制备方法.pdf
201651206021+莫武林+浅析在互联网时代下酒店的营销策略——以湛江民大喜来登酒店为例.doc
201651206021+莫武林+浅析在互联网时代下酒店的营销策略——以湛江民大喜来登酒店为例.doc
用于空间热电转换的耐高温涡轮发电机转子及其装配方法.pdf
用于空间热电转换的耐高温涡轮发电机转子及其装配方法.pdf
用于空间热电转换的耐高温涡轮发电机转子及其装配方法.pdf
用于空间热电转换的耐高温涡轮发电机转子及其装配方法.pdf
用于空间热电转换的耐高温涡轮发电机转子及其装配方法.pdf
用于空间热电转换的耐高温涡轮发电机转子及其装配方法.pdf
论《离骚》诠释史中的“香草”意蕴.docx