试题-山东-2019_山东省2019年中考化学总复习 第十讲 金属 第2课时 金属的化学性质练习(五四制).doc
立即下载






如果您无法下载资料,请参考说明:
1、部分资料下载需要金币,请确保您的账户上有足够的金币
2、已购买过的文档,再次下载不重复扣费
3、资料包下载后请先用软件解压,在使用对应软件打开
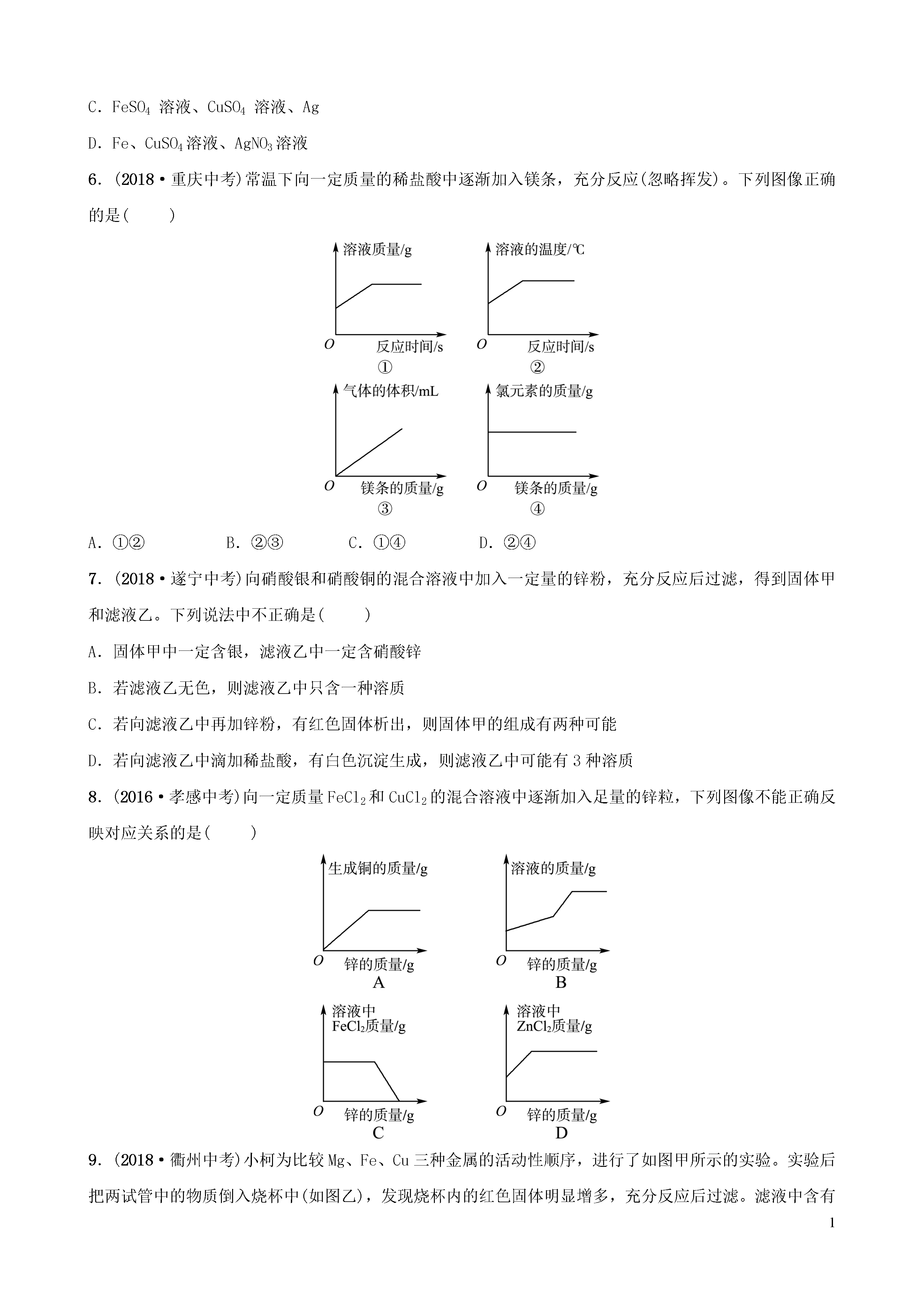
1第2课时金属的化学性质姓名:________班级:________限时:______分钟1.(2018·安顺中考)“愚人金”实为铜锌合金,外观与黄金极为相似,常被不法商贩冒充黄金牟取暴利,下列关于鉴别“愚人金”与黄金的实验方案,合理的是()①比较硬度,硬度小的是“愚人金”②灼烧,表面变色的是“愚人金”③浸没在稀硫酸中,表面有气泡产生的是“愚人金”④浸没在硫酸锌溶液中,表面附着白色物质的是“愚人金”A.①③B.②④C.①④D.②③2.(2018·遵义中考)我国早在西汉时期,在《淮南万毕术》一书中就写到“曾青得铁则化为铜”,这是湿法冶金的先驱。反应原理为Fe+CuSO4===Cu+FeSO4,下列说法正确的是()A.该反应无明显现象B.该反应能证明铜的金属活动性比铁强C.该反应属于置换反应D.该反应前后溶液质量增大3.(2018·温州中考)根据金属活动性顺序判断,下列容器与所盛溶液不会发生化学反应的是()A.用铁制容器盛盐酸B.用铜制容器盛盐酸C.用铁制容器盛硝酸银溶液D.用铜制容器盛硝酸银溶液4.(2018·衡阳中考)现有X、Y、Z三种金属,如果把X、Y和Z分别放入稀硫酸中,X和Z溶解并产生气体,Y无变化;如果把X放入Z的盐溶液中,过一会儿,在X的表面有Z析出。根据以上实验事实,判断X、Y和Z的金属活动性顺序()A.X>Y>ZB.Y>Z>XC.X>Z>YD.Z>X>Y5.(2018·兰州中考)利用下列试剂之间的反应现象,能验证Fe、Cu、Ag金属活动性强弱顺序的是()A.Fe、Cu、AgNO3溶液B.Fe、CuSO4溶液、AgC.FeSO4溶液、CuSO4溶液、AgD.Fe、CuSO4溶液、AgNO3溶液6.(2018·重庆中考)常温下向一定质量的稀盐酸中逐渐加入镁条,充分反应(忽略挥发)。下列图像正确的是()A.①②B.②③C.①④D.②④7.(2018·遂宁中考)向硝酸银和硝酸铜的混合溶液中加入一定量的锌粉,充分反应后过滤,得到固体甲和滤液乙。下列说法中不正确是()A.固体甲中一定含银,滤液乙中一定含硝酸锌B.若滤液乙无色,则滤液乙中只含一种溶质C.若向滤液乙中再加锌粉,有红色固体析出,则固体甲的组成有两种可能D.若向滤液乙中滴加稀盐酸,有白色沉淀生成,则滤液乙中可能有3种溶质8.(2016·孝感中考)向一定质量FeCl2和CuCl2的混合溶液中逐渐加入足量的锌粒,下列图像不能正确反映对应关系的是()9.(2018·衢州中考)小柯为比较Mg、Fe、Cu三种金属的活动性顺序,进行了如图甲所示的实验。实验后把两试管中的物质倒入烧杯中(如图乙),发现烧杯内的红色固体明显增多,充分反应后过滤。滤液中含有的金属离子可能的组成有()①Mg2+②Mg2+和Fe2+③Fe2+和Cu2+④Mg2+、Fe2+和Cu2+A.①②B.①③C.②④D.③④10.(2018·绥化中考)被誉为“中国天眼”的FAST,是目前世界上最大口径、最灵敏的射电望远镜,如图所示。请回答下列问题。(1)选择角钢而不用纯铁作塔架的主要原因是______________________。(2)角钢中含有锰(Mn)和硅,锰可以与稀盐酸发生置换反应,生成锰的化合物中锰元素显+2价。请写出锰与稀盐酸反应的化学方程式______________________________________________________________。(3)请你写出一条防止铁制材料生锈的具体措施____________________________________________________________________________________________。(4)向硝酸银和硝酸铜的混合溶液中加入一定量的铝粉,反应停止后过滤,得到滤渣和滤液。向滤渣中滴加稀盐酸,无气泡产生,则滤渣中一定含有________;滤液中一定含有的溶质是____________________,可能含有的溶质是__________________________________(均填化学式)。11.(2018·重庆中考)我国自主设计的大型客机成功试飞,首艘国产航母正式下水,标志着我国的合金制造技术取得重大突破。根据所学知识回答问题。(1)生铁和钢都是铁的合金,其中含碳量较高的是________。(2)探究Al与酸的反应前,用砂纸打磨铝条,是为了除去________________(填化学式)。(3)某合金中含有金属钪(Sc)。相同条件下,取相同状态的金属钪和锌分别与相同浓度的盐酸反应,钪产生气泡速率明显更快,则金属活动性Sc______(填“>”或“<”)Zn。根据上述结论,下列说法

新槐****公主
实名认证
内容提供者


最近下载
一种胃肠道超声检查助显剂及其制备方法.pdf
201651206021+莫武林+浅析在互联网时代下酒店的营销策略——以湛江民大喜来登酒店为例.doc
201651206021+莫武林+浅析在互联网时代下酒店的营销策略——以湛江民大喜来登酒店为例.doc
用于空间热电转换的耐高温涡轮发电机转子及其装配方法.pdf
用于空间热电转换的耐高温涡轮发电机转子及其装配方法.pdf
用于空间热电转换的耐高温涡轮发电机转子及其装配方法.pdf
用于空间热电转换的耐高温涡轮发电机转子及其装配方法.pdf
用于空间热电转换的耐高温涡轮发电机转子及其装配方法.pdf
用于空间热电转换的耐高温涡轮发电机转子及其装配方法.pdf
论《离骚》诠释史中的“香草”意蕴.docx