试题-山东-2019_山东省潍坊市2019年初中化学学业水平考试总复习 第八单元 金属和金属材料 第2课时 金属的化学性质练习.doc 立即下载
2023-03-05
约5.3千字
约6页
0
309KB
举报 版权申诉
预览加载中,请您耐心等待几秒...

试题-山东-2019_山东省潍坊市2019年初中化学学业水平考试总复习 第八单元 金属和金属材料 第2课时 金属的化学性质练习.doc

试题-山东-2019_山东省潍坊市2019年初中化学学业水平考试总复习 第八单元 金属和金属材料 第2课时 金属的化学性质练习.doc

预览

免费试读已结束,剩余 1 页请下载文档后查看

10 金币

下载文档

如果您无法下载资料,请参考说明:

1、部分资料下载需要金币,请确保您的账户上有足够的金币

2、已购买过的文档,再次下载不重复扣费

3、资料包下载后请先用软件解压,在使用对应软件打开

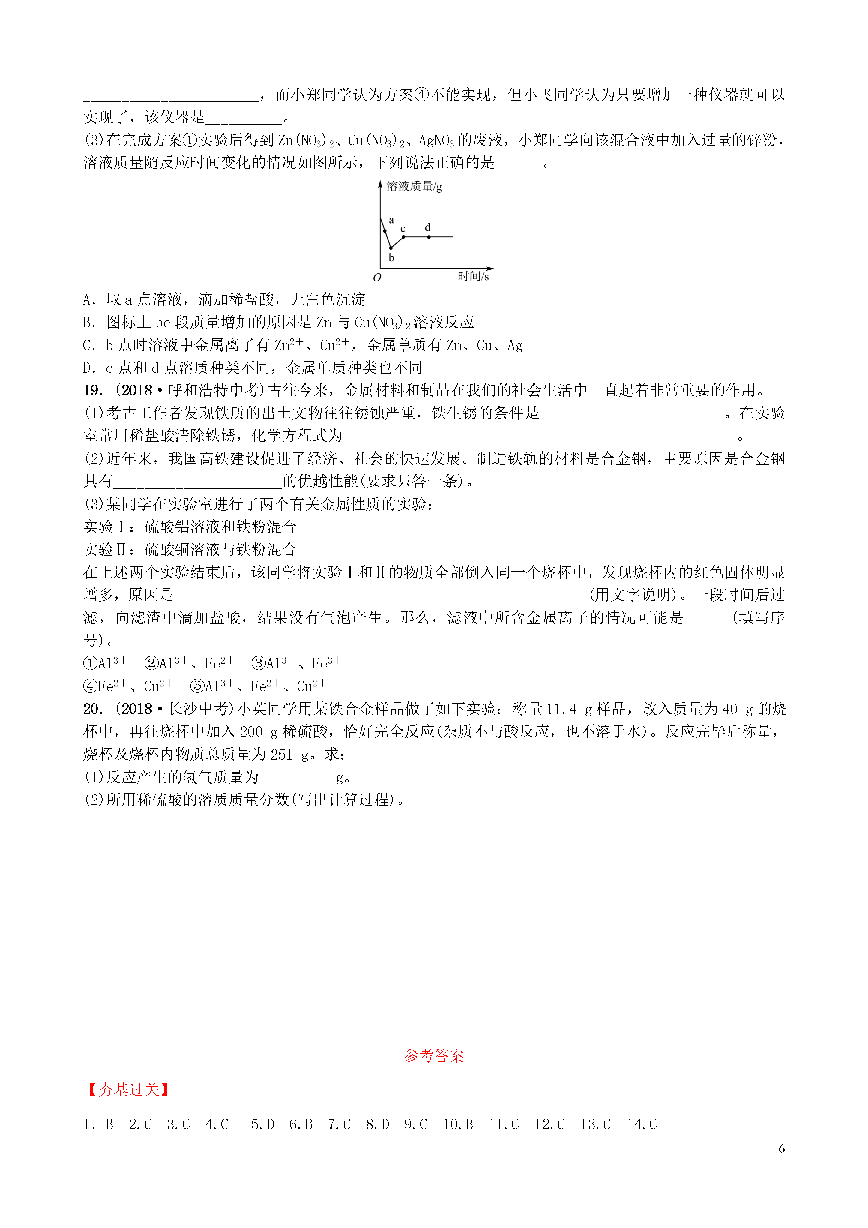
6第2课时金属的化学性质姓名:________班级:________限时:______分钟1.(2019·易错题)下列物质能用金属与稀酸直接反应制取得到的是()A.FeCl3B.ZnSO4C.AgNO3D.Fe2(SO4)32.(2018·北京顺义一模)下列物质,不能与铁发生反应的是()A.氧气B.硫酸铜溶液C.硫酸锌溶液D.稀硫酸3.(2019·原创题)如图为单质铁可以通过一步反应获得的几种物质,下列说法错误的是()A.Fe2O3为红色固体,Fe3O4为黑色固体B.反应④说明Fe的金属活动性比Cu强C.反应①说明铁可以和稀盐酸反应生成氢气、氯化铁D.②和③的反应条件不同,所以生成物不同4.(2018·衡阳中考)现有X、Y、Z三种金属,如果把X、Y和Z分别放入稀硫酸中,X和Z溶解并产生气体,Y无变化;如果把X放入Z的盐溶液中,过一会儿,在X的表面有Z析出。根据以上实验事实,判断X、Y和Z的金属活动性顺序()A.X>Y>ZB.Y>Z>XC.X>Z>YD.Z>X>Y5.(2018·安顺中考)“愚人金”实为铜锌合金,外观与黄金极为相似,常被不法商贩冒充黄金牟取暴利,下列关于鉴别“愚人金”与黄金的实验方案,合理的是()①比较硬度,硬度小的是“愚人金”②灼烧,表面变色的是“愚人金”③浸没在稀硫酸中,表面有气泡产生的是“愚人金”④浸没在硫酸锌溶液中,表面附着白色物质的是“愚人金”A.①③B.②④C.①④D.②③6.(2018·兰州中考)利用下列试剂之间的反应现象,能验证Fe、Cu、Ag金属活动性强弱顺序的是()A.Fe、Cu、AgNO3溶液B.Fe、CuSO4溶液、AgC.FeSO4溶液、CuSO4溶液、AgD.Fe、CuSO4溶液、AgNO3溶液7.(2019·预测题)镍及其化合物常用作合金、催化剂及电极材料。金属镍投入稀盐酸中可看到冒气泡。下列关于金属镍的叙述正确的是()A.镍在与稀盐酸反应前后化合价不变B.金属镍一定能与氯化镁溶液反应C.金属镍能与硫酸铜溶液发生置换反应D.金属镍在潮湿的空气中容易完全锈蚀8.(2018·连云港中考)已知:金属X在常温下能与空气中的氧气反应,而金属Y和Z不能;将Y、Z分别投入稀盐酸中,Y溶解并产生气泡,Z无变化。下列说法正确的是()A.X氧化物的化学式只能表示为XOB.Y能将X从它的盐溶液中置换出来C.Z在自然界中只能以单质形式存在D.三种金属的活动性顺序:X>Y>Z9.(2018·成都中考)探究锌、铜、镁的金属活动性时,下列现象、分析或结论正确的是()A.盐酸的浓度可以不同B.铜片表面有气泡C.镁片的试管表面发烫D.活动性:Cu>Zn>Mg10.(2019·原创题)三种金属Mg、X、Y的金属活动性顺序为Mg>X>Y,则下列说法正确的是()A.Mg能与稀盐酸反应,则Y一定能与稀盐酸反应B.Mg一定能从Y的可溶性盐溶液中置换出YC.金属X、Y可能分别是Fe、ZnD.若三种金属都能与稀盐酸反应,则Y与稀盐酸的反应速率最快11.(2019·改编题)把某稀硫酸分为等体积的两份,放入两个烧杯中,分别加入等质量的锌、铁两种金属,反应后金属都没有剩余,产生氢气的质量随反应时间变化曲线如图,下列说法正确的是()A.充分反应后,稀硫酸一定都有剩余B.反应消耗硫酸的质量相等C.铁消耗硫酸的质量比锌大D.参加反应的锌的质量小于铁的质量12.(2018·河北中考)如图所示的四个图象,分别对应四种过程,其中正确的是()A.分别向等质量Mg和Cu中加入足量等质量、等浓度的稀硫酸B.分别向等质量且足量的Zn中加入等质量、不同浓度的稀硫酸C.分别向等质量且足量的Mg和Zn中加入等质量、等浓度的稀硫酸D.分别向等质量的Mg和Zn中加入等质量、等浓度且足量的稀硫酸13.(2019·改编题)向硝酸银和硝酸铜的混合溶液中加入一定量的锌粉和铁粉,反应停止后过滤,向滤液中加入少量稀盐酸,无明显现象。则下列说法中正确的是()A.滤出的固体中一定含有铜B.向滤液中加入氢氧化钠溶液,一定有蓝色沉淀产生C.滤液中溶质的组成情况有三种D.向滤出的固体中加入稀盐酸,如果有气泡产生,说明滤液中含有硝酸亚铁14.(2018·潍坊诸城三模)向一定质量FeCl2和CuCl2的混合溶液中加入锌粉。反应过程中,混合物中溶液的质量与加入锌的质量关系如图所示。有关该反应过程中混合物中的溶液和固体,下列说法正确的是()A.a点时,溶液中只含有两种溶质B.c点时,向固体中滴加稀盐酸,无气泡产生C.d点时,溶液中的溶质为ZnCl2D.e点时,固体中只含有2种物质15.(经典题)某研究小组为验证铁、铜、锌、银的金属活动性顺序,设
查看更多
Ch****91
实名认证
内容提供者
单篇购买
VIP会员(1亿+VIP文档免费下)

扫码即表示接受《下载须知》

试题-山东-2019_山东省潍坊市2019年初中化学学业水平考试总复习 第八单元 金属和金属材料 第2课时 金属的化学性质练习

文档大小:309KB

限时特价:扫码查看

• 请登录后再进行扫码购买
• 使用微信/支付宝扫码注册及付费下载,详阅 用户协议 隐私政策
• 如已在其他页面进行付款,请刷新当前页面重试
• 付费购买成功后,此文档可永久免费下载
全场最划算
12个月
199.0
¥360.0
限时特惠
3个月
69.9
¥90.0
新人专享
1个月
19.9
¥30.0
24个月
398.0
¥720.0
6个月会员
139.9
¥180.0

6亿VIP文档任选,共次下载特权。

已优惠

微信/支付宝扫码完成支付,可开具发票

VIP尽享专属权益

VIP文档免费下载

赠送VIP文档免费下载次数

阅读免打扰

去除文档详情页间广告

专属身份标识

尊贵的VIP专属身份标识

高级客服

一对一高级客服服务

多端互通

电脑端/手机端权益通用