



如果您无法下载资料,请参考说明:
1、部分资料下载需要金币,请确保您的账户上有足够的金币
2、已购买过的文档,再次下载不重复扣费
3、资料包下载后请先用软件解压,在使用对应软件打开
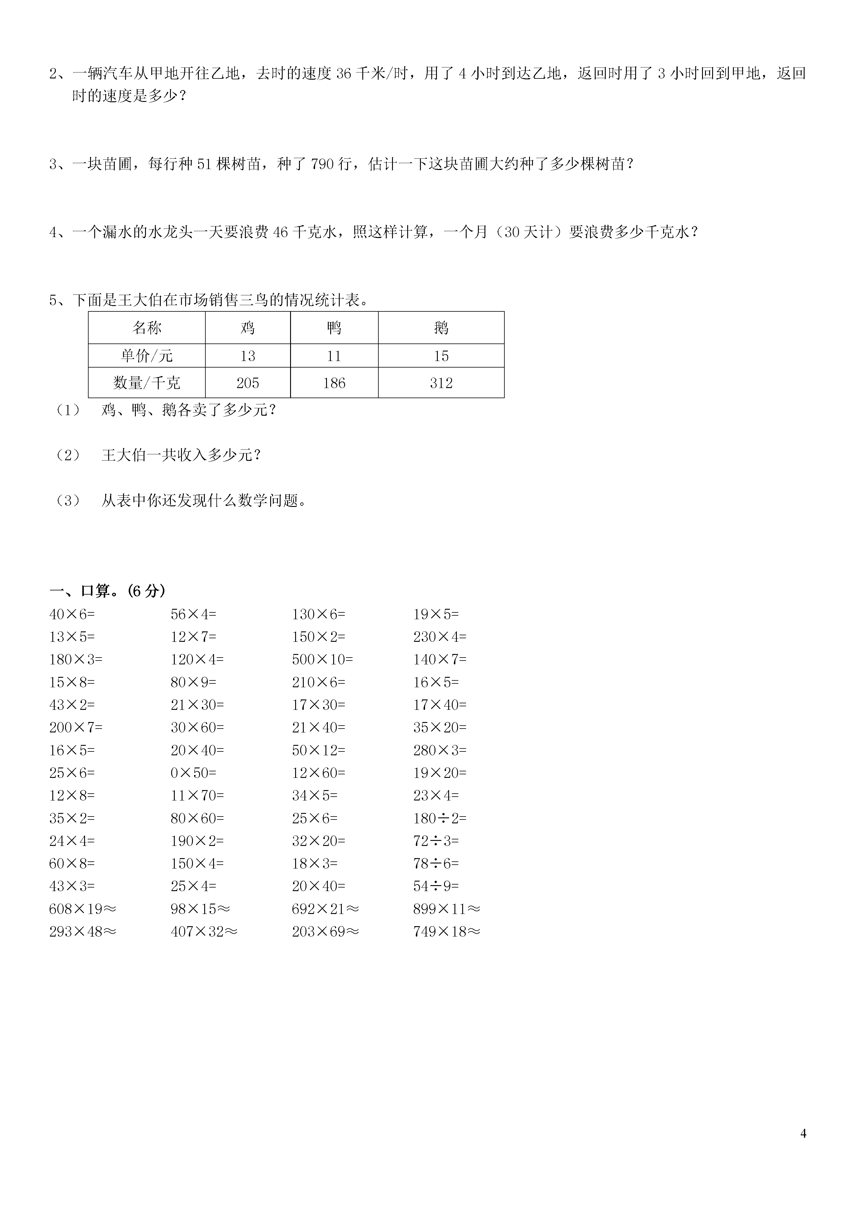
4人教版四年级上册数学期中试卷班别:_________姓名:_________得分:_______一、口算。(另卷)(6分)二、填空。(16分)(1)整数数位从右边起向左,第()位是亿位,它的计数单位是(),与亿位相邻的两个数位分别是()位和()位。(2)4个一千万、6个十万、3个百、8个一组成的数是(),读作:_______________________________。(3)在4、2的中间添()个0,这个数才是四亿零二。(4)一周角=()平角=()直角。(5)大于()°而小于()°的角叫做钝角。(6)钟面10:00,时针与分针夹的角是()角。(7)角的大小要看两边叉开的大小,叉开得(),()越大,角的大小与画出边的长短()关系。(8)把线段两端无限延长,就得到一条()。(9)把一个周角平均分成4分,每份是()度,它是一个()角。(10)两条直线相交成直角时,那么这两条直线叫做()。三、请你当裁判(对的在括号里画“√”,错的画“×”)(5分)(1)过一点可以作无数条直线。()(2)两条不相交的直线一定是平行线。()(3)在数位顺序表中,两个计数单位之间的进率都是十。()(4)一个因数扩大10倍,另一个因数缩小10倍,积不变。()(5)两条直线相交,如果其中一个角是90°;那么其他三个角也是直角。()四、细心选一选。(5分)(1)把180°分成两个角,这两个角一定是()。A.锐角B.直角C.钝角D.说不清(2)4时整,时针和分针组成的角是()。A.锐角B.直角C.钝角D.平角(3)125×40积的末尾有()个0。A.1B.2C.3D.4(4)把4098000改写成以“万”作单位的数约是()。A.4098万B.409万C.4098D.410万(5)北京至济南的铁路长1000千米,它可以看作一条()。A.线段B.射线C.直线五、读一读,写一写,比一比(1)读出下面各数。(2分)9030007000读作____________________________________8700000050读作____________________________________(2)写出下面各数,并用“四舍五入”法改写成用“万”或“亿”作单位的数。(4分)二百五十四万八千写作_______________≈___________万十六亿三千零七万写作_______________≈___________亿(3)在○里填上“>、<或=”。(4分)678900067799991359000000十二亿九千万490×604900×6350×80700×40六、动手操作。(6分)(1)用量角器画一个75°的角。(2)用三角板画一个135°的角。七、我来算。(1)求下图中各个角的度数。(6分)已知∠1=60°已知∠1=75°∠2=∠2=∠3=∠3=∠4=∠4=∠5=(2)用坚式计算。(18分)180×70=608×17=250×14=68×203=950×40=230×35=七、解决问题。(28分)1、我国发射的“嫦娥一号”探月卫星,以每秒11千米的速度飞向月球,5分钟后离开地球有多少千米?2、一辆汽车从甲地开往乙地,去时的速度36千米/时,用了4小时到达乙地,返回时用了3小时回到甲地,返回时的速度是多少?3、一块苗圃,每行种51棵树苗,种了790行,估计一下这块苗圃大约种了多少棵树苗?4、一个漏水的水龙头一天要浪费46千克水,照这样计算,一个月(30天计)要浪费多少千克水?5、下面是王大伯在市场销售三鸟的情况统计表。名称鸡鸭鹅单价/元131115数量/千克205186312鸡、鸭、鹅各卖了多少元?王大伯一共收入多少元?从表中你还发现什么数学问题。一、口算。(6分)40×6=56×4=130×6=19×5=13×5=12×7=150×2=230×4=180×3=120×4=500×10=140×7=15×8=80×9=210×6=16×5=43×2=21×30=17×30=17×40=200×7=30×60=21×40=35×20=16×5=20×40=50×12=280×3=25×6=0×50=12×60=19×20=12×8=11×70=34×5=23×4=35×2=80×60=25×6=180÷2=24×4=190×2=32×20=72÷3=60×8=150×4=18×3=78÷6=43×3=25×4=20×40=54÷9=608×19≈98×15≈692×21≈899×11≈293×48≈407×32≈203×69≈749×18≈

新槐****公主
实名认证
内容提供者


最近下载
一种胃肠道超声检查助显剂及其制备方法.pdf
201651206021+莫武林+浅析在互联网时代下酒店的营销策略——以湛江民大喜来登酒店为例.doc
201651206021+莫武林+浅析在互联网时代下酒店的营销策略——以湛江民大喜来登酒店为例.doc
用于空间热电转换的耐高温涡轮发电机转子及其装配方法.pdf
用于空间热电转换的耐高温涡轮发电机转子及其装配方法.pdf
用于空间热电转换的耐高温涡轮发电机转子及其装配方法.pdf
用于空间热电转换的耐高温涡轮发电机转子及其装配方法.pdf
用于空间热电转换的耐高温涡轮发电机转子及其装配方法.pdf
用于空间热电转换的耐高温涡轮发电机转子及其装配方法.pdf
论《离骚》诠释史中的“香草”意蕴.docx